网站首页  词典首页


请输入您要查询的字词:

 

字词 关于印发偿付能力报告编报规则(第6-9号)实务指南的通知
类别 中英文字词句释义及详细解析
释义 关于印发偿付能力报告编报规则(第6-9号)实务指南的通知

各保险公司:

为有助于保险公司贯彻执行偿付能力报告编报规则,准确评估偿付能力,我会研究制定了《保险公司偿付能力报告编报规则第6号:认可负债》实务指南、《保险公司偿付能力报告编报规则第7号:投资连结保险》实务指南、《保险公司偿付能力报告编报规则第8号:实际资本》实务指南和《保险公司偿付能力报告编报规则第9号:综合收益》实务指南。现予印发,请参照执行。

二〇〇五年十二月十九日

《保险公司偿付能力报告编报规则第6号:认可负债》实务指南

一、关于引言

1.《保险公司偿付能力报告编报规则第6号:认可负债》(以下简称"本规则")在引言部分指出,其旨在规范保险公司的各项负债在偿付能力报告中的编报,包括各项负债的定义、认可标准和披露要求。

2.保险公司证券回购业务产生的负债和独立账户负债在偿付能力报告中的编报分别由《保险公司偿付能力报告编报规则第5号:证券回购》和《保险公司偿付能力报告编报规则第7号:投资连结保险》进行规范,本规则不涉及这些项目的编报。

二、关于定义

(一)未到期责任准备金

本规则所称的未到期责任准备金,是指保险公司为尚未发生保险事故的保单责任提取的责任准备金。

保险事故,是指保险合同约定的保险责任范围内的事故。除了发生可能造成财产损失的事故外,被保险人死亡、伤残、发生疾病、达到合同约定的年龄或期限等都是本规则所称的保险事故。

保险公司签发的、需要为之承担保险责任的保单在报告期末可能处于多种状态。对于处于不同状态的保单,保险公司应当承担不同的保险责任,从而确认不同性质的负债。

如图1所示,保险公司需要为处于保险期间内、从未发生过保险事故的保单和虽然已经发生保险事故、但继续有效的保单提取未到期责任准备金。

图1:保单状态和保单责任

从保单责任的期限来看,未到期责任准备金不仅包括为保险期间在一年以内(含一年)的保险合同项下的保单责任提取的责任准备金,还包括为保险期间在一年以上(不含一年)的保险合同项下的保单责任提取的责任准备金。从业务角度来看,保险公司应当为其经营的所有保险业务提取未到期责任准备金,包括财产保险业务、人寿保险业务、健康保险业务和意外伤害保险业务。其中,人寿保险业务的未到期责任准备金中投资连结保险对应的部分是非单位准备金,单位准备金部分包括在独立账户负债中,由《保险公司偿付能力报告编报规则第7号:投资连结保险》进行规范。

(二)未决赔款准备金

本规则所称的未决赔款准备金,是指保险公司为已经发生但尚未结案的保险事故提取的准备金,包括已发生已报案未决赔款准备金和已发生未报案未决赔款准备金(IBNR)。

已发生已报案未决赔款准备金是指为已经发生并已经向保险公司提出索赔、但尚未结案的保险事故而提取的准备金。已发生未报案未决赔款准备金是指为已经发生、但尚未向保险公司报案的保险事故而提取的准备金。

根据《保险公司非寿险业务准备金管理办法(试行)》(保监会令〔2004〕13号,以下简称"13号令")及其实施细则的规定,财产保险公司和再保险公司应当为已经发生但尚未结案的保险事故可能发生的费用提取理赔费用准备金。需要指出的是,在13号令中,理赔费用准备金是单独列示的。但在报送偿付能力报告时,保险公司应当按照本规则的要求,在评估已发生已报案未决赔款准备金和已发生未报案未决赔款准备金时均将理赔费用准备金考虑在内,而无需在认可负债表和偿付能力报告明细表中单独列报理赔费用准备金。

按照本规则的定义,未决赔款准备金不包括已经结案尚未支付的赔付款项,这部分应付未付款项应当在认可负债表的应付赔付款项目中列报。由于在目前的精算实务中,保险公司提取的未决赔款准备金中包含了已经结案尚未支付的赔付款项。因此,保险公司在编报偿付能力报告时,应当对未决赔款准备金作相应的调整。

由于预付赔款已经作为保险公司的认可资产,所以在评估未决赔款准备金时,不得将预付赔款从未决赔款准备金中扣除。

从以上定义可以看出,本规则对《保险公司偿付能力额度及监管指标管理规定》(保监会令〔2003〕1号,以下简称"1号令")中准备金的规定进行了较大的修订,包括准备金的定义和分类。保险公司应当严格遵照本规则的规定编报偿付能力报告。

(三)应付赔付款

本规则所称的应付赔付款,是指保险公司已经结案但尚未支付的各种赔款和给付款项,包括已发生保险事故并已结案、已到支付期、保单已经满期或者已经办理退保手续尚未支付给保单持有人的赔款、保险金或退保金等。对于财产保险、健康保险和意外伤害保险业务,主要指已经结案但尚未支付的赔款和死伤医疗给付等。对于人寿保险业务,主要指已到保险合同规定的支付期尚未支付的保险金和养老金、应当给付的效力终止保单的现金价值以及已办退保手续但尚未支付给保单持有人的退保金等。

虽然应付赔付款和未决赔款准备金都是保险公司对已经发生的保险事故所承担的责任,但这两种责任存在明显的区别。首先,责任所对应的保险事故、赔案状态不同。应付赔付款所对应的保险事故有关的赔案已经结案,而未决赔款准备金所对应的保险事故,有的是已经报案但赔案尚未结案,有的是已经发生事故还没有报案;其次,赔付金额的确定性不同。应付赔付款是保险公司承担的金额确定的赔付义务,它反映的是保险公司的付款延迟。而未决赔款准备金所对应的赔付金额尚不确定,需要运用专门的精算方法进行评估,它反映的是保险公司所面临的报案延迟和结案延迟。因此,本规则要求区别这两种不同的责任,在认可负债表和偿付能力报告明细表中分别列报。

保险公司因购买商品、劳务等形成的应向供应商支付的应付款项和由于分保业务形成的应付款项,不包括在该项目中。

(四)应付保户红利

应付保户红利,指保险公司已经预计但尚未支付给分红保险保单持有人的红利。本规则对1号令中应付保户红利的定义进行了修订。在1号令中,应付保户红利是指保险公司已经宣告但尚未支付给保单持有人的红利。但是,由于在实务中保险公司宣告红利的时间、频率和偿付能力报告的报送时间、频率不一致,如果只将"已经宣告尚未支付的保单红利"确认为负债,会导致所报告的应付保户红利不能完整地反映保险公司报告期末的负债。因此,本规则将1号令应付保户红利定义中的"宣告"修订为"预计",要求保险公司在偿付能力报告中列报截至报告日、按照权责发生制确认的对分红保险保单持有人的红利负债。

为了在偿付能力报告中合理列报应付保户红利,保险公司应当对保单红利进行如下的处理:

(1)报告期末

报告期末(季末或年末),保险公司应当根据预定的红利分配方案,计算截至报告日预计向分红保险保单持有人支付的红利,并以相应的金额确认应付保户红利负债。

(2)保单生效对应日

实务操作中,保险公司通常会在保单生效对应日,按照最近实际宣告的分配方案(而非预计的分配方案)向分红保险保单持有人支付红利。此时,保险公司应当减少应付保户红利,同时根据保险合同约定的不同支付方式,分别确认保费收入(交清增额方式、抵交保费方式)、累计生息保单红利(累计生息方式);选择现金支付方式的,应当确认现金等资产的减少。

(3)退保的处理

分红保险发生退保时,如果按照条款的规定,保单持有人应当享有保单实际存续期间的红利,保险公司则应当按照该保单的实际存续日历天数计算退保人应享有的红利金额,相应减少应付保户红利,同时确认应付赔付款负债或减少现金等资产。

(五)保户储金

本规则所称的保户储金,是指财产保险公司向投保人收取的、在保险合同到期时必须返还的资金及相应的投资回报。

1号令将保户储金定义为保险公司开办以储金利息作为保费收入的保险业务而收到保户交存的资金,本规则对1号令进行了修订,扩展了保户储金的定义。按照本规则的定义,保户储金项目不仅包括财产保险公司以前开办以储金利息作为保费收入的保险业务而收到保户交存的资金,还包括财产保险公司目前开办投资型非寿险业务向保户收取的资金及其承诺的投资回报。另外,如果人寿保险公司以前曾经开办过储金业务,也应将收取的储金在本项目列报。

(六)应付分保款项

应付分保款项,指保险公司由于分保业务而形成的各种应付、预收等结算款项,包括分出业务产生的应付分出保费、预收分保摊回赔款、存入分保保证金(即通用会计报表中的存入分保准备金,下同)及利息等,以及分入业务产生的应付手续费、应付分保赔款、应付分保税金及附加等。但是,保险公司为分入业务所提取的准备金应当包含在相应的准备金项目中,不在本项目反映。

1.保险公司应当严格遵循权责发生制原则,确认分保业务产生的负债。对分出公司来讲,应当在确认原保险合同保费收入、为原保险合同提取未到期责任准备金的当期,按照再保险合同的约定计算分出保费,并确认应付分出保费;应当在预先收到分保摊回赔款、收到存入分保保证金时确认预收分保摊回赔款和存入分保保证金;如果再保险合同约定应对存入分保保证金计提利息,则应按期计提利息计入存入分保保证金项目。对分入公司来讲,应当在确认分保费收入的当期,根据再保险合同的约定,预计应当支付给分出公司的分保手续费和分保税金及附加,确认应付手续费、应付分保税金及附加;应当根据分出公司提供的信息或者经验估计,计算(或预估)应当向分出公司支付的赔款,确认应付分保赔款。

2.保险公司不得将分保业务产生的债权、债务进行抵销,应当以债权、债务各自的总额分别在偿付能力报告中列报。这包含两层含义:

(1)对同一公司的分出与分入业务分别形成的债权、债务不得相互抵销,不得以抵销后的净额列报。保险公司与另一家保险公司同时有分出、分入业务时,分出业务和分入业务均会产生相关的债权和债务。按照本规则规定,保险公司既不能将对这家公司的分出业务债权和分入业务债务相互抵销,也不能将对这家公司的分出业务债务和分入业务债权相互抵销,应当区分不同的业务、遵循权责发生制的原则以全额确认相应的债权和债务,并分别在偿付能力报告中列报。

(2)对同一笔分保业务产生的债权和债务不得相互抵销,不得以抵销后的净额列报,而应当以债权和债务各自的总额分别在偿付能力报告中列报,除非债权和债务的结算时点相同或者双方在合同中约定可以抵销。对于一笔分保业务,分出公司对分入公司会同时产生债权和债务,分入公司对分出公司也会同时产生债权和债务。对分出公司来讲,不得将由此产生的对分入公司的债权和债务相互抵销,而分入公司也不得将由此产生的对分出公司的债权和债务相互抵销。但是,如果此笔分保业务产生的债权和债务的结算时点相同或者双方在合同中约定可以抵销,则保险公司可以将同一笔分保业务产生的债权和债务相互抵销,以抵销后的净额在偿付能力报告中列报。

在编制通用会计报表时,保险公司由于分保业务产生的各项应付、预收结算款项会在应付分保账款、预收分保赔款、存入分保准备金(即偿付能力报告中的存入分保保证金)等项目列报,但在编报偿付能力报告时,保险公司应当按照本规则的规定在认可负债表的应付分保款项项目列报。

(七)资本性负债

本规则所称的资本性负债,指保险公司募集的、清偿顺序在保单责任和其他债务之后、股权资本之前的长期债务。从国际上保险公司的融资实践来看,资本性负债主要有次级债、可转换债券、盈余票据等形式。资本性负债有以下两个特点:(1)次级性。资本性负债的清偿顺序一般在普通债务之后,有的还对清偿附加了严格的条件;(2)长期性。资本性负债必须是长期债务,偿还期越长,吸收保险公司偿付风险的资本特性越强。由于具有以上特征,从评估保险公司偿付能力的角度看,它具备了负债和资本的双重性质。

目前,我国保险公司的资本性负债主要是次级债。根据《保险公司次级定期债务管理暂行办法》(保监会令〔2004〕10号)的规定,经保监会批准,保险公司可以定向募集5年期以上(含5年)的次级债。保险公司募集的次级债除了具有上述次级性和长期性两个特征外,还具有偿还的非保证性,即在保险公司偿付能力不足的情况下,不能偿付次级债本金及利息。

三、关于认可标准

(一)一般性规定

1.本规则第4条规定,除对资本性负债进行特别规定外,保险公司的各项负债和对外保证担保形成的或有负债为认可负债。出于评估保险公司偿付能力的目的,本规则在对保险公司的负债进行认可时,对资本性负债和或有负债作了特别规定。这主要是因为:
❶ 本规则所定义的资本性负债和普通负债有较大区别,它具备了负债和资本的双重性质。因此,应当按照一定的标准将资本性负债(目前主要是次级债)部分认可为负债,部分认可为实际资本;
❷ 虽然或有负债不是通用会计报表中的负债,但从偿付能力评估的角度看,应当充分考虑或有负债对保险公司偿付能力的影响。因此,和国际上的通行做法一致,本规则将或有负债纳入认可负债的范围。从形成或有负债的原因看,或有负债包含的内容较多,有对外担保形成的或有负债,有未决诉讼、未决仲裁形成的或有负债等。但从中国的实际情况出发,考虑到各项或有负债内容的重要性和计量的可靠性,本规则将保险公司对外保证担保形成的或有负债确认为认可负债,其他或有负债暂不确认为认可负债。

2.本规则第5条规定,保险公司的各项负债应当以账面余额作为其认可价值,本规则另有规定的除外。

(1)由于偿付能力报表与通用会计报表的编制目的不同,因此在这两套报表中,有的项目即使名称相同,也可能定义不同、分类不同、计量标准不同,因而报告含义也不同。本规则此处所规定的"账面余额"是指按照偿付能力报告编报规则的规定所确认、计量的负债项目的账面余额,而不是通用会计报表中的"账面余额"。有些项目的账面余额和通用会计报表中的账面余额一致,有些项目则可能不一致,甚至还存在较大差异。账面余额一致的项目主要有:累计生息保单红利、预收保费、应付佣金及手续费、应付工资及福利费、应交税金、应缴保险保障基金、应付利润等;可能不一致的项目主要有:各项责任准备金、应付保户红利、应付赔付款、保户储金、应付分保款项、应付次级债、预计负债和或有负债等。因此在编报偿付能力报告时,保险公司不能直接将通用会计报表中有关项目的账面余额作为偿付能力报告中相应项目的账面余额,而应当严格按照偿付能力报告编报规则的要求确认、计量各项负债。

(2)本规则对责任准备金、资本性负债、预计负债和或有负债的认可标准在第6条至第10条做了特别规定。

(二)责任准备金的认可标准

本规则对1号令的责任准备金认可标准进行了修订,将责任准备金的认可价值由再保后责任准备金修订为"分保(转分保)前责任准备金"。这是因为:
❶ 保险公司不能因为再保险分入人违约而拒绝承担对保单持有人的保险责任。如果以再保后责任准备金作为负债的认可价值,就会低估保险公司对保单持有人的负债,也不能反映再保人的信用风险;
❷ 这种做法和国际惯例保持了一致。因此,无论保险公司在会计实务中是以再保后还是再保前列报责任准备金,在编报偿付能力报告时,都应当以再保前列报各项责任准备金。

1.本规则第6条规定,财产保险公司、再保险公司的责任准备金的认可价值是按照中国保监会规定的标准评估的分保(转分保)前责任准备金,即财产保险公司和再保险公司责任准备金的认可价值是按照13号令及其实施细则规定的标准评估的分保(转分保)前责任准备金。

2.本规则第7条规定,人寿保险公司、健康保险公司的责任准备金的认可价值是按照中国保监会规定的法定最低标准评估的分保(转分保)前责任准备金。

由于通用会计报表中报告的责任准备金是不低于法定最低标准的最佳估计数,因此本规则中责任准备金的认可价值和通用会计报表所报告的责任准备金账面余额可能不同。

(三)资本性负债的认可标准

资本性负债工具有次级债、可转换债券等多种形式,中国保监会将分别对不同形式的资本性负债规定其认可标准。鉴于目前国内保险公司只有次级债一种资本性负债工具,本规则只对募集的次级债的认可标准进行规范。

在次级债的存续期间内,随著剩余偿还年限的缩短,其资本的特性越来越弱,负债的特性越来越强。因此,本规则规定,剩余偿还年限越短,次级债认可为负债的部分就越多,保险公司应当将募集的次级债按以下比例折算确认为认可负债,并以折算后的账面余额作为其认可价值。

剩余年限在1年以内的,折算比例为80%;剩余年限在1年以上(含1年)2年以内的,折算比例为60%;剩余年限在2年以上(含2年)3年以内的,折算比例为40%;剩余年限在3年以上(含3年)4年以内的,折算比例为20%;剩余年限在4年以上(含4年)的,折算比例为零。如果保险公司和债权人协议改变所募集次级债的偿还时间(提前或延迟偿还),则该部分次级债应按照重新确定的到期日计算剩余年限,按上述比例折算确认为认可负债。

按照本规则的规定,保险公司募集的一次还本付息次级债的应计利息也要按照上述比例进行折算,在资本性负债(应付次级债)项目列报,而分期付息次级债的应计利息则无需折算,直接在认可负债表的其他负债项目中列报。

应当注意的是,资本性负债项目中的应付次级债的认可价值和通用会计报表中的应付次级债的账面余额不同。通用会计报表中应付次级债的账面余额是次级债本金和一次还本付息次级债的应计利息之和,而本规则规定的应付次级债的认可价值是按照规定比例折算后的金额,

其折算基数与通用会计报表中应付次级债的账面余额相同。

(四)预计负债的认可标准

本规则所称的预计负债,与保险公司通用会计报表中的预计负债口径是一致的。即:在编报偿付能力报告时,如果与或有事项相关的义务同时满足以下条件,保险公司应将其确认为预计负债:
❶ 该义务是保险公司承担的现时义务;
❷ 该义务的履行很可能导致经济利益流出保险公司;
❸ 该义务的金额能够可靠地计量。保险公司经营信用保险和保证保险业务所承担的保险责任,应当以准备金负债在偿付能力报告中列报,不作为公司的预计负债。

在通用会计报表中,保险公司一般以最佳估计数列报预计负债。但在编报偿付能力报告时,应当按照本规则的以下规定来确定预计负债的认可价值:

(1)以抵押、质押等方式对外担保形成的预计负债的认可价值为零。同时,保险公司应当将已经设定抵押和质押的资产确认为非认可资产。

(2)对外保证担保形成的预计负债的认可价值不得低于担保金额的50%。在编制偿付能力报告时,保险公司应当以对外保证担保形成的预计负债的最佳估计数和担保金额的50%的高者作为其认可价值。其中,担保金额是指对外保证担保合同所明确约定的担保金额。如果对同一债务还有除保险公司之外的其他保证人,而且保证人之间没有约定各自的保证份额,保险公司则会因此而承担连带责任,此时担保金额包括保险公司承担的连带责任的金额。

(3)如果产生预计负债的未决诉讼及未决仲裁事项是由于保险公司的保险业务引起的,且保险公司对该事项可能产生的赔付责任已经计提了未决赔款准备金,则该项预计负债的认可价值为其最佳估计数高于相应未决赔款准备金的数额。

(4)除了以上(1)、(2)、(3)规定的预计负债外,其它预计负债均应以账面余额作为其认可价值。该账面余额指的是预计负债的最佳估计数,与通用会计报表中的账面余额是一致的。

(五)对外保证担保形成的或有负债的认可标准

本规则中的或有负债与国家统一会计制度中规定的或有负债口径是一致的,包括:(1)过去的交易或事项形成的潜在义务,其存在须通过未来不确定事项的发生或不发生予以证实;(2)过去的交易或事项形成的现时义务,履行该义务不是很可能导致经济利益流出企业或该义务的金额不能可靠地计量。保险公司的或有负债主要有对外担保、未决诉讼、未决仲裁等事项形成的或有负债,但不包括经营信用保险和保证保险业务而承担的保险责任。

按照本规则第4条规定,只有对外保证担保形成的或有负债才确认为认可负债。第10条规定,对外保证担保形成的或有负债的认可价值不低于担保金额的50%。其中,担保金额是指对外保证担保合同所明确约定的担保金额。如果对同一债务有除了保险公司之外的其他保证人,而且保证人之间没有约定各自的保证份额,保险公司则会因此而承担连带责任,此时担保金额包括保险公司承担的连带责任金额。

本规则对或有负债的规定和国家统一的会计制度有较大的不同。国家统一的会计制度规定,或有负债不确认为负债,只是在报表附注中进行披露。但在编报偿付能力报告时,保险公司应严格按照本规则的规定确认、计量、列报或有负债。

四、关于披露

1.保险公司应当严格按照明细表RT、明细表PCR、明细表TLR—I、明细表TLR—G、明细表DLR—I、明细表DLR-G、明细表ULR-I、明细表ULR-G、明细表THR-I、明细表THR-G、明细表DHR-I、明细表DHR-G、明细表CR、明细表RC—1、明细表RC—2、明细表PRR、明细表LRR、明细表RCH的格式和要求披露准备金负债的以下信息:

(1)保险业务责任准备金

❶ 财产保险、人寿保险、健康保险、意外伤害保险业务的分保(转分保)前责任准备金;

❷ 个人业务、团体业务的分保(转分保)前责任准备金。

其中,人寿保险公司和健康保险公司应当按照本规则的规定填列按照法定最低标准评估的责任准备金。

未决赔款准备金中的已发生已报案未决赔款准备金和已发生未报案未决赔款准备金(IBNR)中均应当将理赔费用准备金考虑在内。

(2)直接保险公司的财产保险业务准备金

❶ 不同险种的责任准备金;

❷ 分保(转分保)前、分保(转分保)后的责任准备金。

其中,对于机动车辆法定第三者责任保险,应当采用三百六十五分之一法评估其未到期责任准备金。

(3)直接保险公司的人寿保险业务责任准备金

❶ 传统寿险、分红寿险、万能寿险业务的法定最低责任准备金;

❷ 个人业务、团体业务的法定最低责任准备金;

❸ 直接业务和分入业务、分出业务责任准备金的评估基础(评估利率、生命表或发病率表)和评估方法、保单数量、承保人数(团体业务)、有效保额、法定最低责任准备金(有效保单责任准备金、效力中止保单责任准备金、未决赔款准备金)、风险保额。

保险公司在按照个人、团体业务填列明细表时,通过各种代理渠道(包括银行代理、邮政代理等)销售的产品均应当按照承保对象区分为个人、团体业务分别填列。

人寿保险附加合同指附加于人身保险合同的以残疾或约定的保险责任为给付条件,提供豁免保险费或提前保险金给付等补充保险利益的保险合同。

(4)直接保险公司的健康保险业务责任准备金

❶ 传统健康保险业务、分红健康保险业务的(法定最低)责任准备金;

❷ 个人业务、团体业务的(法定最低)责任准备金;

❸ 短期健康保险业务、长期健康保险业务的(法定最低)责任准备金;

❹ 直接业务和分入业务、分出业务责任准备金的评估基础(评估利率、生命表或发病率表)和评估方法、保单数量、承保人数(团体业务)、有效保额、(法定最低)责任准备金(有效保单责任准备金、效力中止保单责任准备金、未决赔款准备金)、风险保额。

其中,人寿保险公司和健康保险公司应当按照本规则的规定填列按照法定最低标准评估的责任准备金。

如果同一个健康保险产品中包含两种或两种以上保险责任,不同保险责任应当分开填列。如果确有困难不能分开填列的,则按照主要责任填列。

(5)直接保险公司的意外伤害保险业务责任准备金

❶ 短期意外伤害保险业务、长期意外伤害保险业务的(法定最低)责任准备金;

❷ 直接业务和分入业务、分出业务责任准备金的评估利率、评估方法、保单数量、有效保额、(法定最低)责任准备金、风险保额。

(6)人寿保险公司的承保险种集中度

为了反映人寿保险公司累计的以及报告期内新承保险种责任的集中度,保险公司应当分别披露人寿保险公司法定最低责任准备金占前十位和报告期内新契约法定最低责任准备金占前十位的产品名称、责任准备金、占全部责任准备金比例(或占报告期内新契约责任准备金比例)、责任准备金的评估基础和评估方法、保单数量、有效保额、期交保费占比、产品开始销售和停止销售的时间。

在填列该表时,若公司的险种集中度较高,则填列责任准备金累计占比达到95%的人寿保险或健康保险产品相关信息即可。

(7)专业再保险公司的责任准备金

❶ 财产再保险业务、人身再保险业务的责任准备金;

❷ 不同分保方式的分入保费、保额、转分保前和转分保后责任准备金、风险保额。

(8)责任准备金评估基础变更

财产保险、人寿保险、健康保险、意外伤害保险业务报告期内发生责任准备金评估基础变更的险种类别或产品名称、承保类型、准备金类型、变更内容和对责任准备金的影响。

2.保险公司应当严格按照明细表DR、明细表SDL、明细表IL、明细表CL的格式和要求披露非准备金负债和或有负债的以下信息:

(1)应付分保款项前十位债权人的名称、所在国(地区)、与本公司的关系、期末及期初账面余额;

(2)应付次级债的债权人名称、与本公司的关系、募集日、利率、付息频率、到期日、剩余年限、账面余额、认可负债价值、实际资本价值以及应付利息的账面余额;

(3)对外保证担保形成的预计负债的债务人名称、与本公司关系、保证担保方式、债务人履行债务的期限、被保证的主债权的金额、担保金额及认可价值;

诉讼事项形成的预计负债的诉讼对方名称、诉讼原因、诉讼现状、诉讼起始时间、诉讼标的和金额及认可价值;

形成预计负债的其他事项的产生原因、现状、发生时间、预计事项结果确定的时间、因该事项被要求的金额和认可价值;

(4)对外保证担保形成的或有负债的债务人名称、与本公司关系、保证担保方式、债务人履行债务的期限、被保证的主债权的金额、担保金额及认可价值。

五、关于附则

本规则及相关问题解答等规定未涉及的负债项目的编报要求,适用国家统一的会计制度。

本规则自2005年度偿付能力报告编报起实施,即2005年度及以后期间的偿付能力报告应当根据本规则编报。

《保险公司偿付能力额度及监管指标管理规定》(保监会令〔2003〕1号)及《保险公司偿付能力报告编报规则—问题解答第2号:次级债、可转换债券、股票和境外外汇投资资产》中有关负债的规定同时停止执行。

明细表RT:责任准备金(汇总)

填表说明:(1)直接保险公司、专业再保险公司均应填列本表;(2)表中填列的责任准备金均为分保(转分保)前责任准备金;(3)人寿保险公司和健康保险公司应当在人寿保险、健康保险、意外伤害保险相应行次填列提取的法定最低责任准备金;(4)第6、7列分别填列按承保对象划分的个人、团体业务的责任准备金的合计数,包括未到期责任准备金和未决赔款责任准备金。专业再保险公司不需要填列第6、7列。

明细表PCR:财产保险业务责任准备金

填表说明:

(1)本表由直接保险公司填列;(2)第3列评估方法填列:"二分之一法"、"二十四分之一法"、"三百六十五分之一法"。对于某些特殊险种,如果采用其他更为谨慎、合理的方法,则应简化填列相应的内容;(3)保险公司应当在"备注"栏中选择填列未决赔款责任准备金的评估方法,在相应的括号内标注"√";(4)财产保险公司的健康保险业务和意外伤害保险业务的责任准备金不在本表填列,应当分别在明细表"THR-I"、"THR-G"、"CR"中填列。

明细表TLR-I:传统寿险业务责任准备金(个人)

填表说明:(1)本表由直接保险公司填列;(2)不同评估利率应当分开填列,保险公司可以根据具体情况增加行数;(3)"有效保额"指有效保单发生保险事故时,保险公司可能赔付的最高金额;(4)效力终止保单的现金价值不在本表中填列,在"应付赔付款"中列报。

明细表TLR-G:传统寿险业务责任准备金(团体)

填表说明:(1)本表由直接保险公司填列;(2)不同评估利率应当分开填列,保险公司可以根据具体情况增加行数;(3)"有效保额"指保险公司有效保单发生保险事故时,可能赔付的最高金额;(4)效力终止保单的现金价值不在本表中填列,在"应付赔付款"中列报。

明细表DLR-I:分红寿险业务责任准备金(个人)

填表说明:(1)本表由直接保险公司填列;(2)不同评估利率应当分开填列,可以增加行数;(3)"有效保额"指有效保单发生保险事故时,可能赔付的最高金额;(4)第5列有效保额、第6—9列责任准备金、第10列风险保额均包括已转增的增额红利;(5)效力终止保单的现金价值不在本表中填列。

明细表DLR-G:分红寿险业务责任准备金(团体)

填表说明:(1)本表由直接保险公司填列;(2)不同评估利率应当分开填列,可以增加行数;(3)"有效保额"指有效保单发生保险事故时,可能赔付的最高金额;(4)第6列有效保额、第7—10列责任准备金、第11列风险保额均包括已转增的增额红利;(5)效力终止保单的现金价值不在本表中填列。

明细表ULR—I:万能寿险业务责任准备金(个人)

填表说明:(1)本表由直接保险公司填列;(2)不同保证利率应当分开填列,可以增加行数;(3)"备注"栏中填列非账户价值准备金的具体构成(风险准备金平滑利率准备金、持续奖励准备金等)、评估方法及其金额;(4)"有效保额"指保险公司有效保单发生保险事故时,可能赔付的最高金额;(5)效力终止保单的现金价值不在本表中填列,在"应付赔付款"中列报。

明细表ULR-G:万能寿险业务责任准备金(团体)

填表说明:(1)本表由直接保险公司填列;(2)不同保证利率应当分开填列,保险公司可以根据具体情况增加行数;(3)"备注"栏中填列非账户价值准备金的具体构成(风险准备金、平滑利率准备金、持续奖励准备金等)、评估方法及其金额;(4)"有效保额"指保险公司有效保单发生保险事故时,可能赔付的最高金额;(5)效力终止保单的现金价值不在本表中填列,在"应付赔付款"中列报。

明细表THR-I:传统健康保险业务责任准备金(个人)

填表说明:

(1)本表由直接保险公司填列,财产保险公司的健康保险业务责任准备金也在本表中填列;

(2)短期健康保险指保险期间在1年(含1年)以内的健康保险,但其中保证续保的健康保险为长期健康保险;

(3)不同保费保证类型、不同评估利率应当分开填列,保险公司可以根据具体情况增加行数;

(4)第1列"保费保证类型"根据条款填列"保费不可调节"、"保费N年后可调节",N为具体年数;

(5)第4列短期健康保险的评估方法填列其未到期责任准备金的评估方法:"二分之一法"、"二十四分之一法"、"三百六十五分之一法",对于采用其他更为谨慎、合理的方法的,则应简化填列具体的方法;

(6)"有效保额"指保险公司有效保单发生保险事故时,可能赔付的最高金额;

(7)效力终止保单的现金价值不在本表中填列,在"应付赔付款"中列报。

明细表THR—G:传统健康保险业务责任准备金(团体)

填表说明:

(1)本表由直接保险公司填列,财产保险公司的健康保险业务责任准备金也在本表中填列;

(2)短期健康保险指保险期间在1年(含1年)以内的健康保险,但其中保证续保的健康保险为长期健康保险;

(3)不同保费保证类型、不同评估利率应当分开填列,保险公司可以根据具体情况增加行数;

(4)第1列"保费保证类型"根据条款填列"保费不可调节"、"保费N年后可调节",N为具体年数;

(5)第4列短期健康保险的评估方法填列其未到期责任准备金的评估方法:"二分之一法"、"二十四分之一法"、"三百六十五分之一法",对于采用其他更为谨慎、合理的方法的,则应简化填列具体的方法;

(6)第7列"有效保额"指保险公司有效保单发生保险事故时,可能赔付的最高金额;

(7)效力终止保单的现金价值不在本表中填列,在"应付赔付款"中列报。

明细表DHR-I:分红健康保险业务责任准备金(个人)

填表说明:

(1)本表由直接保险公司填列;

(2)不同保费保证类型、不同评估利率应当分开填列,保险公司可以根据具体情况增加行数;

(3)第1列"保费保证类型"根据条款填写"保费不可调节"、"保费N年后可调节",N为具体年数;

(4)第6列"有效保额"指有效保单发生保险事故时,保险公司可能赔付的最高金额;

(5)第6列有效保额、第7—10列责任准备金、第11列风险保额均包括已转增的增额红利;

(6)效力终止保单的现金价值不在本表中填列,在"应付赔付款"中列报。

明细表DHR-G:分红健康保险业务责任准备金(团体)

填表说明:

(1)本表由直接保险公司填列;

(2)不同保费保证类型、不同评估利率应当分开填列,保险公司可以根据具体情况增加行数;

(3)第1列"保费保证类型"根据条款填写"保费不可调节"、"保费N年后可调节",N为具体年数;

(4)第7列"有效保额"指保险公司有效保单发生保险事故时,可能赔付的最高金额;

(5)第7列有效保额、第8—11列责任准备金、第12列风险保额均包括已转增的增额红利;

(6)效力终止保单的现金价值不在本表中填列,在"应付赔付款"中列报。

明细表CR:意外伤害保险业务责任准备金

填表说明:

(1)本表由直接保险公司填列,财产保险公司的意外伤害保险业务的责任准备金也在本表中填列;

(2)不同评估利率应当分开填列,保险公司可以根据具体情况增加行数;

(3)短期意外伤害保险指保险期限在1年以内(含1年)的意外伤害保险;

(4)第2列中短期意外伤害保险的责任准备金评估方法填列其未到期责任准备金的评估方法:"二分之一法"、"二十四分之一法"、"三百六十五分之一法",对于采用其他更为谨慎、合理的方法的,则应简化填列具体的方法;

(5)第4列"有效保额"指保险公司有效保单发生保险事故时,可能赔付的最高金额;

(6)效力终止保单的现金价值不在本表中填列,在"应付赔付款"中列报。

明细表RC—1:寿险公司责任准备金前十位产品

填表说明:

(1)本表由人寿保险直接保险公司填列;

(2)本表降续填列寿险公司法定最低责任准备金居前十位的产品的相关信息。若保险公司的险种集中度较高,则填列法定最低责任准备金累计占比达到95%的产品相关信息;

(3)第1列产品名称填写产品全称;

(4)第2、3列责任准备金包括未到期责任准备金和未决赔款责任准备金;

(5)第10列"期交保费占比"填列某产品在报告期内累计期交保费占该产品在报告期内全部保费收入的比例;

(6)如果某产品仍然在销售,则在第11列相应行次填列"在售"。

明细表RC—2:寿险公司报告期内新契约责任准备金前十位产品

填表说明:

(1)本表由人寿保险直接保险公司填列;

(2)本表降续填列寿险公司报告期内新契约的法定最低责任准备金居前十位的产品的相关信息。若保险公司的险种集中度较高,则填列责任准备金累计占比达到95%的产品相关信息;

(3)第1列产品名称填写产品全称;

(4)第2、3列责任准备金包括未到期责任准备金和未决赔款责任准备金;

(5)第10列"期交保费占比"填列某产品在报告期内累计期交保费占该报告期内全部新契约保费收入的比例;

(6)如果某产品仍然在销售,则在第11列相应行次填列"在售"。

明细表PRR:财产再保险业务责任准备金

填表说明:

(1)本表由专业再保险公司填列;

(2)再保险公司应当区分比例分保和非比例分保方式分别降序填列分入保费占前五位的险种的相关信息;

(3)第1列险种名称按照《保险公司非寿险业务准备金管理办法(试行)》(保监会令〔2004〕13号)中的险种分类填列;

(4)第3、5列和第7—9列应当填列相应转分保前的信息;

(5)第4列评估方法填列:"二分之一法"、"二十四分之一法"、"三百六十五分之一法",对于特殊险种采用其他更为谨慎、合理的方法的,则应简化填列具体的方法;

(6)保险公司应当在"备注"栏中选择填列未决赔款责任准备金的评估方法,在相应的括号内标注"√"。

明细表LRR:人身再保险业务责任准备金

填表说明:(1)本表由专业再保险公司填列;(2)第2、6—9、11列应当填列相应的转分保前的信息。

明细表RCH:报告期责任准备金评估基础变更

填表说明:(1)直接保险公司、专业再保险公司均应填列本表;(2)不同准备金类型应当分开填列,保险公司可自行增加行次;(3)第1列填列财产保险业务的险种名称或人寿保险业务、健康保险业务、意外伤害保险业务的产品名称;(4)第2列承保类型填列个人业务、团体业务。财产保险业务无需填列;(5)第3列准备金类型填列未到期责任准备金、未决赔款责任准备金。

明细表DR:应付分保款项前十大债权人

填表说明:

(1)本表降序填列期末账面余额居前十位的债权人的应付分保款项;

(2)中资保险公司、中外合资保险公司和外资独资保险公司在第3列填列债权人和本公司的关系(股东、股东的控制方、受同一第三方控制、子公司和非关联方等),外国保险公司分公司在第3列填列债权人和本公司的关系(直接投资公司、同一集团内境外其他公司、其他等);

(3)第11行填列相应各列的第1行至第10行的合计数。

明细表SDL:应付次级债

填表说明:

(1)本表按照次级债到期的先后顺序并分别不同的债权人填列,即应当先填列最先到期的次级债相关信息。同一期次级债有多个债权人的,应分别列示该期次级债的前10大债权人,汇总列示其他债权人(债权人名称可填列"某期次级债的其他债权人");

(2)如果同一债权人购买了保险公司不同期的次级债,应分别填列各期次级债的相关信息;

(3)如果债权人与保险公司(募集人)为关联方,则应在第2列中列明双方的关联方关系(股东、股东的控制方、受同一第三方控制、子公司等),例如,如果债权人为公司股东,则在第2列填列"本公司的股东";如果没有关联方关系,则在第2列填列"非关联方";

(4)第3列募集日和第6列到期日只填列年度和月份,如2004年5月;如合同双方已协商同意改变偿还时间,则应以改变后的偿还日作为到期日;

(5)第5列填列保险公司支付次级债利息的频率,如到期一次付息、年付、半年付或季付等;

(6)第8列应付次级债的账面余额包括募集的次级债的全部本金和到期一次还本付息的次级债的全部应计利息;

(7)第11列填列分期付息的次级债的应付利息。

明细表IL:预计负债

填表说明:

(1)第一部分应当按照被保证的主债权金额降序填列预计负债中的全部对外保证担保事项,保险公司可自行增加行次。其中,已经提起诉讼的对外保证担保事项所形成的预计负债在表中第一部分"对外保证担保事项"中填列。认可价值按照最佳估计数和担保金额的50%孰高填列;

(2)中资保险公司、中外合资保险公司、外资独资保险公司在第一部分第2列"与本公司关系"中填列被担保的债务人和本公司的关系(股东、股东的控制方、受同一第三方控制、子公司和非关联方等),外国保险公司分公司在第2列填列被担保的债务人和本公司的关系(直接投资公司、同一集团内境外其他公司、其他等);

(3)第一部分第3列保证担保方式填列一般保证或连带责任保证;

(4)第一部分第5列被保证的主债权的金额填列主合同债务金额;

(5)第一部分第6列担保金额填列担保合同明示的担保金额。如果同一债务有两个以上保证人的,保证人没有约定保证份额的,要求保证人承担连带责任,担保金额则应填写包括连带责任在内的金额,并应在备注中说明;

(6)第二部分应当按照诉讼标的金额大小降序填列居前五位的预计负债中的诉讼事项。诉讼原因填列保险事项或其他事项。诉讼现状填列已受理未判决、一审判决已生效、已七诉。诉讼标的金额指起诉书上要求的金额。认可价值填列最佳估计数,有关保险诉讼事项的认可价值填列该赔案的最佳估计数超过相应未决赔款责任准备金的数额;

(7)第三部分应当按照被要求的金额降序填列居前五位的其他预计负债事项。事项产生的原因填列未决仲裁、票据贴现、其他。因事项被要求的金额填列对方要求的金额。认可价值填列最佳估计数。

明细表CL:对外保证担保形成的或有负债

填表说明:

(1)保险公司应填列全部的对外保证担保形成的或有负债;

(2)中资保险公司、中外合资保险公司、外资独资保险公司在第2列"与本公司关系"中填列被担保的债务人和本公司的关系(股东、股东的控制方、受同一第三方控制、子公司和非关联方等),外国保险公司分公司在第2列填列被担保的债务人和本公司的关系(直接投资公司、同一集团内境外其他公司、其他等);

(3)第3列保证担保方式填写一般保证或连带责任保证;

(4)第6列担保金额填列担保合同明示的担保金额。如果同一债务有两个以上保证人的,保证人没有约定保证份额,要求保证人承担连带责任时,担保金额应填写包括连带责任在内的金额,并应在备注中说明;

(5)第7列填列的认可价值不得低于担保金额的50%。

《保险公司偿付能力报告编报规则第7号:投资连结保险》实务指南

一、关于引言

《保险公司偿付能力报告编报规则第7号:投资连结保险》(以下简称"本规则")在引言部分指出,其旨在规范保险公司的投资连结保险业务在偿付能力报告中的编报,包括投资连结保险业务形成的资产、负债、综合收益的认可标准及披露要求。

投资连结保险兼有保险保障和投资的功能,投资风险完全由保单持有人承担。投资风险不完全由保单持有人承担的保险业务在偿付能力报告中的编报不由本规则规范。

二、关于定义

(一)投资账户

投资账户,指保险公司根据投资连结保险合同建立的资产单独管理、投资风险完全由保单持有人承担的资金账户。通常所称的"独立账户"是保险公司根据投资连结保险合同为保单持有人投资建立的投资结构、投资策略不同的各种投资账户的总称。

1.投资账户资产单独管理包含三层含义:一是,保险公司为投资账户在银行和投资代理机构单独设立资金账户;二是,投资账户的资金投资单独运作,不与其他险种资金或保险公司管理的其他资金混合运作,且各投资账户之间的资金也不混合运用;三是,保险公司对投资账户的财务状况和投资损益进行单独核算。

2.投资账户投资风险完全由保单持有人承担是指,保险公司不向投资连结保险保单持有人保证投资账户的投资收益。保险公司运用保单持有人投入到投资账户中的资金进行投资产生的投资收益完全由保单持有人享有,产生的投资损失完全由保单持有人承担。需要强调的是:

(1)如果保险公司在投资连结保险合同条款中向保单持有人提供最低(或固定)收益保证,则保单持有人只承担了部分投资风险,而不是全部投资风险,这种合同也不符合中国保监会《个人投资连结保险精算规定》。

(2)如果保险公司将公司的资金投入投资账户,则保险公司按照其在投资账户的出资比例享有或承担该投资账户的投资收益或亏损,保单持有人不承担该部分资金的投资风险。即保单持有人只承担其投入投资账户资金的投资风险。

(二)独立账户资产

独立账户资产,指投资连结保险各个投资账户中的投资资产组合。

1.投资账户资产可以划分为若干等额的投资单位。投资连结保险的投保人以一定数量的投资单位数作为其在投资连结保险各个投资账户的出资额,并按照出资额的比例享有或承担各个投资账户的投资收益或亏损。

2.投资账户资产包括现金、银行存款、债券投资、买入返售证券、基金投资、股票投资、应收利息和股利等。

3.投资账户资产的来源一般为投资连结保险的投保人交纳的保费。保险公司将投资连结保险的投保人交纳的保费扣除了初始费用后,按投资单位买入价计算的相应投资单位数转入各个投资账户,就形成了各个投资账户中的资产。此外,保险公司也可能出于投资运作、资金管理等的需要,以购买投资单位数的形式将公司的资金转入投资连结保险的各个投资账户,形成各投资账户中的资产。例如,在投资账户设立初期,资金规模较小的情况下,为了提高投资账户的投资收益率,公司可以投入一部分资金(通常称为种子资金或启动资金),在资金规模达到一定程度后,公司再将该部分资金转出投资账户。

4.投资账户资产价值等于该投资账户各项资产评估价值的合计数。独立账户资产价值等于各个投资账户资产价值的合计数。

(三)独立账户负债

独立账户负债,指保险公司对投资连结保险提取的单位准备金和投资账户负债。独立账户负债包括两部分:

1.单位准备金,详细解释见定义(四);

2.投资账户负债,指在投资账户资产投资过程中形成的卖出回购证券、应付返售证券、应交税金、其他应付款等负债。

(四)单位准备金

单位准备金,指保险公司按照准备金评估日投资连结保险保单持有人享有的投资账户价值提取的责任准备金。它等于保单持有人持有的投资单位数和投资单位价值的乘积。

1.单位准备金是保险公司为履行其对投资连结保险保单持有人的给付义务而提取的责任准备金。保险公司在投资账户中投入的公司资金只是公司内部资产的转移,不形成公司负债,因此,单位准备金不包括保险公司持有的投资单位对应的投资账户价值。单位准备金的计算公式如下:

单位准备金=∑(保单持有人持有的某投资账户的投资单位数×该投资账户的投资单位价值)=∑〔(某投资账户的投资单位数—保险公司持有该投资账户的投资单位数)×该投资账户的投资单位价值〕

某投资账户的投资单位价值=该投资账户价值÷该投资账户的投资单位数

某投资账户价值=该投资账户资产的评估价值—该投资账户负债的账面余额

投资账户价值应当按照中国保险监督管理委员会(以下简称"中国保监会")颁布的《个人投资连结保险精算规定》对投资账户价值评估的规定计算。

因此,如果保险公司没有向投资账户投入公司资金,单位准备金和投资账户价值相等,独立账户资产与独立账户负债也相等。如果保险公司向投资账户投入公司资金,单位准备金和投资账户价值就不相等,独立账户资产与独立账户负债也不相等。

2.单位准备金与按照财政部颁布的《保险公司投资连结产品等业务会计处理规定》计算的独立账户净资产不同:
❶ 计算单位准备金使用的是投资账户资产的评估价值,要考虑交易费用,而计算独立账户净资产使用的是投资账户资产的账面价值,不考虑交易费用;
❷ 单位准备金包括独立账户未实现利得和损失,而独立账户净资产不包括独立账户未实现利得和损失;
❸ 单位准备金要扣除投资账户价值中保险公司享有的部分,而独立账户净资产是投资账户资产减去投资账户负债的余额,未扣除保险公司享有的部分。

三、关于投资连结保险合同形成的资产

(一)投资连结保险合同形成的资产

本规则第3条规定:"保险公司因投资连结保险合同的履行而形成的资产,包括独立账户资产、未转入投资账户的资产和转出投资账户的资产"。其中:

1.未转入投资账户的资产,是指保险公司按照投资连结保险合同向投保人收取的保费形成的资产中未转入投资账户的部分,主要是扣除的初始费用和买入卖出差价形成的资产。

2.转出投资账户的资产,是指保险公司按照投资连结保险合同约定从投资账户中转出的资产,包括:

(1)保险公司从投资账户扣除风险管理费、保单管理费、资产管理费、手续费、退保费等费用所转出的资金形成的资产;

(2)由于保单持有人退保或部分领取而转出投资账户、尚未支付给保单持有人的资金形成的资产。

未转入投资账户的资产和转出投资账户的资产不属于独立账户资产,其存在形态可能是银行存款、债券投资、基金投资等。

(二)独立账户资产的认可标准和披露要求

本规则第4条、第5条和第6条规定,独立账户资产为认可资产,以投资账户资产的评估价值作为其认可价值;投资账户资产的评估价值应当按照中国保监会关于投资连结保险投资账户价值评估的规定计算;独立账户资产应当在认可资产表中单独列示。

1.独立账户资产的认可标准

投资账户的投资风险完全由投资连结保险保单持有人承担,所以,独立账户资产的认可标准与非独立账户资产的认可标准不同,主要体现在以下方面:

(1)认可资产的范围不同。根据《保险公司偿付能力报告编报规则第2号:货币资金和结构性存款》、《保险公司偿付能力报告编报规则第5号:证券回购》等规定,非独立账户资产中的银行存款、买入返售证券等资产不完全都是认可资产。例如,除银行、保险公司、基金管理公司、邮政储蓄机构、社保基金理事会外,保险公司在银行间债券市场与其他交易对手进行封闭式逆回购取得的买入返售证券为非认可资产。而投资连结保险投资账户中的买入返售证券均为认可资产。

(2)认可价值的计量标准不同。非独立账户资产的认可价值按照资产的账面价值计量,只考虑资产减值,不考虑资产升值。独立账户资产的认可价值按照资产的评估价值计量,资产减值和升值均要考虑。例如,对于买断式回购,《保险公司偿付能力报告编报规则第5号:证券回购》及其实务指南规定,逆回购方应当确认待返售证券的跌价损失,正回购方应当确认待回购证券的跌价损失,但是,双方都不确认证券市价上升的利得。而投资连结保险的投资风险完全由保单持有人承担,因此,对于投资账户发生的买断式回购,保险公司应当按市价确定待返售证券和待回购证券的认可价值,确认其利得和损失。

2.独立账户资产认可价值的确定

根据本规则第5条规定,独立账户资产认可价值的确定也就是各个投资账户资产的评估价值的确定。根据中国保监会现行精算规定,评估投资账户价值时,应按市价对投资账户资产进行估值。投资账户资产的市价应按以下方法确定:上市流通的资产,应当以估值日资产的收盘价或平均价作为其市价,估值日没有交易的,以最近交易日的收盘价或平均价作为其市价;非上市流通的资产,应当以账面价值作为其市价。

为了使不参加交易的其他保单持有人不受投资账户资产交易的影响,对各项资产的估值应当考虑发生的交易费用。即对处于扩张阶段的投资账户资产,应当以资产的市价(买入价)加上假设评估日进行资产交易的交易费用和税金作为其评估价值;对处于收缩阶段的投资账户资产,应当以资产的市价(卖出价)减去假设评估日进行资产交易的交易费用和税金作为其评估价值。用公式表示为:

处于扩张阶段的投资账户的某项资产评估价值=该项资产的买入价+假设账户评估日买入该项资产时发生的交易费用和税金

处于收缩阶段的投资账户的某项资产评估价值=该项资产的卖出价—假设账户评估日卖出该项资产时发生的交易费用和税金

3.独立账户资产的披露要求

由于独立账户资产的特殊性质和风险,独立账户资产应当在认可资产表中单独列示,并按照本规则第14条规定披露有关明细信息。

(三)未转入及转出投资账户的资产的认可标准和披露要求

本规则第7条规定:"保险公司应当按照中国保监会规定的相应资产认可标准和披露要求确定未转入投资账户的资产和转出投资账户的资产的认可价值,并披露有关信息"。保险公司因投资连结保险合同的履行而形成的资产中未转入投资账户以及转出投资账户的资产,已经包含在保险公司的现金、银行存款、债券投资、基金投资等非独立账户资产中。所以,保险公司按规定对各项非独立账户资产进行认可和列报时,就已经对未转入投资账户以及转出投资账户的资产进行了认可和列报。

四、关于投资连结保险合同形成的负债

(一)投资连结保险合同形成的负债

本规则第8条规定:"保险公司履行投资连结保险合同而形成的负债包括独立账户负债、非单位准备金和其他负债"。其中:

1.非单位准备金是指,保险公司按照中国保监会发布的《个人投资连结保险精算规定》提取的非单位准备金。

2.其他负债是指,保险公司为履行合同义务而确认的除独立账户负债、非单位准备金以外的负债,例如因保险事故发生而应付保单持有人的给付款、应付退保金等。

(二)独立账户负债的认可标准和披露要求

1.独立账户负债的认可标准

本规则第9条规定,独立账户负债为认可负债。其中,保险公司应当以投资连结保险保单持有人享有的投资账户价值作为单位准备金的认可价值,以投资账户负债的账面余额作为其认可价值。

2.独立账户负债的披露要求

由于投资连结保险的特殊性质和风险,本规则第10条规定,独立账户负债应当在认可负债表中单独列示。此外,保险公司还应当按照本规则第14条规定披露有关明细信息。

(三)非单位准备金和其他负债的认可标准和披露要求

投资连结保险合同形成的非单位准备金和其他负债按照中国保监会规定的负债认可标准,即《保险公司偿付能力报告编报规则第6号:认可负债》的规定确定其认可价值。由于保险公司因投资连结保险合同的履行而形成的非单位准备金和其他负债,已经包含在保险公司的"未到期责任准备金--寿险责任准备金"、"应付赔付款"等负债项目中。所以,保险公司按规定对独立账户负债以外的其他各项负债进行认可和列报时,就已经对上述非单位准备金和其他负债进行了认可和列报。

五、关于投资连结保险合同形成的综合收益

(一)投资连结保险导致的资产和负债变动

本规则第12条规定,保险公司因投资连结保险合同的履行而导致的资产变动或负债变动,应当计入当期综合收益。投资连结保险合同的履行会导致保险公司认可资产、认可负债、实际资本发生变动。

导致资产增加或负债减少的事项主要有:

(1)收取投资连结保险保费。

(2)收取风险保费、资产管理费、保单管理费、手续费。由于投资连结保险的保费全部计入承保业务收益中的直接业务保费,因此,保险公司收取的风险保费、资产管理费、保单管理费、手续费不增加公司资产,而是减少了单位准备金负债,从而计入综合收益。

(3)退保或部分领取。退保或部分领取时,退保金增加,单位准备金减少。如果保险公司收取退保费用,退保金的增加额小于单位准备金的减少额,退保或部分领取会减少公司负债。如果保险公司不收取退保费用,退保金的增加额等于单位准备金的减少额,退保或部分领取使独立账户资产和独立账户负债等额同增同减。

(4)保险公司计提的非单位准备金减少。

(5)保险公司投入投资账户的资金产生投资收益。

(6)保单持有人投入投资账户的资金产生投资收益(或损失)。

导致资产减少或负债增加的事项有:

(1)收取的保费转入投资账户使单位准备金增加。

(2)给付保险金。发生保险事故给付保险金会导致单位准备金减少,给付增加。对于没有风险保障的团体投资连结保险,给付保险金使独立账户资产和独立账户负债等额同增同减。

(3)保险公司计提的非单位准备金增加。

(4)保险公司投入投资账户的资金产生投资损失。

(5)保单持有人投入投资账户的资金产生投资损失(或收益)。除保单持有人享有的投资账户投资收益或损失引起的资产负债变动外,上述资产负债变动均计入承保业务收益或投资业务收益。

(二)投资账户投资收益对保险公司综合收益的影响

1.投资账户收益是保险公司运用投资账户资产投资所产生的投资收入或损失。包括已实现投资收益和未实现投资收益两部分。已实现投资收益包括债券投资收益、基金投资收益、股票投资收益、存款利息收入、买入返售证券收入、卖出回购证券支出、利息支出、营业税金及附加等。

2.投资连结保险的投资风险完全由保单持有人承担,投资收益或损失完全由保单持有人享有或承担。因此,投资连结保险投资账户产生的投资损益不应当计入保险公司的综合收益。但是,按照现行精算规定和会计制度,评估单位准备金时按市价确定投资账户资产价值,因此,投资账户投资收益(或损失)引起的单位准备金增加(或减少),会减少(或增加)保险公司的综合收益中的承保业务收益,最终影响综合收益。因此,在确定保险公司的综合收益时,要剔除投资连结保险投资账户的投资收益对综合收益的影响,详细说明见《保险公司偿付能力报告编报规则第9号:综合收益》实务指南。

3.如果保险公司对投资账户投入了资金,保险公司应当按照投资比例承担投资风险,将投资账户的投资收益中保险公司享有的部分计入保险公司的综合收益,即计入投资业务收益。保险公司享有的投资账户投资收益=∑〔投资账户投资收益×(保险公司持有的投资账户单位数÷投资账户单位数)〕

保单持有人享有的投资账户投资收益=∑〔投资账户投资收益×(投资账户单位数—保险公司持有的投资账户单位数)÷投资账户单位数〕

六、关于披露

保险公司应当按照明细表IL—1、明细表IL—2、明细表IL—3的格式和内容披露投资连结保险投资账户的以下信息:

1.各投资账户中银行存款、债券投资、买入返售证券、基金投资、股票投资等资产的期末评估价值和评估原则。

2.各投资账户中卖出回购证券、应交税金等负债的期末账面余额。

3.各投资账户期末的投资账户价值、投资单位数、保险公司享有的投资单位数、投资单位价值、单位准备金。

4.报告期间各投资账户的投资收益,包括导致资产增加或负债减少的债券投资收益、基金投资收益、股票投资收益、存款利息收入、未实现利得等,导致资产减少或负债增加的卖出回购证券支出、未实现损失等。

5.报告期间各投资账户价值的增减变动情况,包括保单持有人投入和收回的资金、保险公司收取的费用、投资账户的投资收益等情况。

七、关于附则

本规则及相关问题解答等规定未涉及的保险公司投资连结保险业务的编报要求,适用国家统一的会计制度。

本规则自2005年度偿付能力报告编报起施行,即2005年度及以后期间的偿付能力报告应当根据本规则编报。《保险公司偿付能力额度及监管指标管理规定》(保监会令〔2003〕1号)中有关投资连结保险业务的规定同时停止执行。

明细表IL—1:投资账户资产估值

填表说明:

(1)保险公司应在本表宾词栏中"××型账户"处填列具体的投资账户名称,例如,稳健型投资账户、卓越型投资账户;在"(扩张或收缩)"处填列投资账户的状态,处于扩张阶段的投资账户,填写"扩张",处于收缩阶段的投资账户,填写"收缩";

(2)保险公司可以根据投资账户的实际数量在表内右侧增减列;

(3)投资单位数和投资单位价值至少精确到小数点后四位。

明细表IL—2:投资账户投资收益

填表说明:

(1)保险公司应在本表宾词栏中"××型账户"处填列具体的投资账户名称,例如,稳健型投资账户、卓越型投资账户;在"(扩张或收缩)"处填列投资账户的状态,处于扩张阶段的投资账户,填写"扩张",处于收缩阶段的投资账户,填写"收缩";

(2)保险公司可以根据投资账户的实际数量在表内右侧增减列。

明细表IL—3:投资账户价值变动

填表说明:

(1)保险公司应在本表宾词栏中"××型账户"处填列具体的投资账户名称,例如,稳健型投资账户、卓越型投资账户;在"(扩张或收缩)"处填列投资账户的状态,处于扩张阶段的投资账户,填写"扩张",处于收缩阶段的投资账户,填写"收缩";

(2)保险公司可以根据投资账户的实际数量在表内右侧增减列;

(3)3.1.1、3.1.2和3.1.3行应当分别填列从投资账户中支付的死伤医疗给付、年金给付和满期给付的金额。

《保险公司偿付能力报告编报规则第8号:实际资本》实务指南

一、关于引言

《保险公司偿付能力报告编报规则第8号:实际资本》(以下简称“本规则”)在引言部分指出,其旨在规范保险公司的实际资本在偿付能力报告中的编报,包括实际资本的定义、实际资本表和实际资本变动表的编报要求、有关明细表的披露要求。

保险公司应当通过备查簿记录实际资本增减变动情况,以助于提高偿付能力报告的信息质量和编报效率。

二、关于定义

(一)实际资本

实际资本,指保险公司的认可资产减去认可负债后的余额。实际资本包括投入资本、剩余综合收益和计入实际资本的资本性负债。本规则定义的实际资本,就是《保险公司偿付能力额度及监管指标管理规定》(保监会令〔2003年〕1号)中的实际偿付能力额度。

1.实际资本的特征

实际资本是认可资产减去认可负债后的余额。这一定义体现了实际资本的以下基本特征:

(1)永久的(或长期的)、无限制的。永久的(或长期的),即实际资本没有到期期限(或者期限很长);无限制的,即没有任何条件或情况(如担保、冻结或其他第三方权益)限制保险公司用实际资本履行对保单持有人的赔付义务。

(2)易于吸收风险损失。实际资本应当具有较好的流动性,风险较低。例如,保险公司在国有商业银行存款的风险较低,属于认可资产,应计入实际资本;保险公司在信用社的存款信用风险较高,属于非认可资产,就不能计入实际资本。

(3)清偿顺序在保单责任和其它债务之后。保险公司清算时,在履行完对保单持有人的赔付义务和其他债务(如所欠税款、所欠职工工资)之前,实际资本出资人无权动用实际资本。

2.实际资本与所有者权益的区别

实际资本与通用会计报表中的所有者权益不同。主要表现在以下几方面:

(1)性质不同。实际资本是保险公司能够履行对保单持有人赔付义务的资本。所有者权益是所有者在企业中享有的经济利益。

(2)目的不同。评估实际资本的目的是为了衡量保险公司的偿付能力。确认所有者权益的目的是为了衡量所有者在企业中享有的经济利益,评价企业的财务状况和管理者的经营业绩。

(3)构成不同(详细区别见本指南第三部分——关于实际资本的构成)。实际资本包括投入资本、剩余综合收益和计入实际资本的资本性负债,这种构成反映了实际资本的质量和形成原因。所有者权益包括实收资本(或股本)、资本公积、盈余公积和未分配利润,这种构成反映了各所有者享有的权益。

(4)确认和计量标准不同。实际资本是认可资产与认可负债的差额,所有者权益是资产与负债的差额。由于偿付能力报告的目的和通用会计报表的目的不同,因此,认可资产与资产、认可负债与负债的确认、计量标准不同,所有者权益和实际资本的确认、计量标准也不同。例如,保险公司募集的次级债不确认为所有者权益,但可以按照一定比例确认为实际资本。再如,偿付能力评估时不需要区分盈余公积和未分配利润,因为,它们都是保险公司内部资本积累的一部分,在履行对保单持有人赔付义务的能力上没有区别。

(二)资本交易

导致实际资本总额增减变动的原因有两种。一种是资本交易,指保险公司与实际资本出资人之间发生的导致实际资本总额增减变动的经济活动。另一种是非资本交易和事项,主要是保险公司在经营活动中发生的各类交易和事项。因此,实际资本与认可资产、认可负债之间的关系可以表述为下面的等式。

期末实际资本=期末认可资产—期末认可负债

=(期初认可资产—期初认可负债)+本期资本交易导致的实际资本变动+本期非资本交易和事项导致的实际资本变动(即本期综合收益)

资本交易导致的实际资本变动,反映了外部资本投入对保险公司实际资本的影响;非资本交易和事项导致的实际资本变动,反映了保险公司经营活动对实际资本的影响。本规则主要规范资本交易所导致的实际资本总额的增减变动在偿付能力报告中的编报,非资本交易和事项导致的实际资本总额的增减变动(即综合收益)在偿付能力报告中的编报由《保险公司偿付能力报告编报规则第9号:综合收益》规范。

资本交易有两个特点:一是,资本交易是保险公司与实际资本出资人之间的交易,实际资本出资人包括保险公司的所有者(股东)、向保险公司无偿捐赠财产物资的捐赠人、购买保险公司发行的次级债的债权人等。保险公司与投保人、其他债权人之间发生的销售保单、债务重组等交易不属于资本交易。保险公司与实际资本出资人之间发生的销售保单、提供咨询服务和资产管理服务等交易也不属于资本交易。二是,资本交易会导致保险公司实际资本总额发生增减变动,保险公司与实际资本出资人之间发生的不导致实际资本总额增减的交易不属于资本交易,例如,盈余公积转增资本、资本公积转增资本和分配股票股利等事项不会导致实际资本总额增加或减少,也不会使实际资本内部结构发生变动,因此,不属于资本交易。导致实际资本增加的资本交易包括但不限于:

(1)保险公司接受所有者投入的资本,如公开发行股票;

(2)保险公司募集资本性负债,如募集次级债;

(3)保险公司接受捐赠资产。

导致实际资本减少的资本交易包括但不限于:

(1)保险公司减少注册资本;

(2)保险公司偿还资本性负债,如向次级债债权人偿还次级债;

(3)保险公司分配现金股利(或利润)。

三、关于实际资本的构成

从资本的来源看,实际资本可以分为两部分:外部获得的实际资本和内部积累的实际资本。

外部获得的实际资本包括保险公司所有者投入的资本金、保险公司接受的捐赠资产、募集的资本性负债。内部积累的实际资本是保险公司通过非资本交易和事项形成的实际资本,即综合收益。从资本的质量看,实际资本分为核心资本和附属资本,核心资本包括投入资本和剩余综合收益,附属资本包括资本性负债。因此,本规则将实际资本分为投入资本、剩余综合收益和计入实际资本的资本性负债三部分。

(一)实际资本的构成

1.投入资本

投入资本,指保险公司的所有者和捐赠者通过资本交易投入的资本。投入资本来源于两个方面:(1)保险公司所有者投入的货币资金;(2)保险公司接受的现金和非现金资产捐赠。所有者投入的资本和捐赠者捐赠的资本有一个根本区别,即前者是为了获取享有公司经济利益的权利而投入的资本,后者则无此目的。因此,保险公司所有者捐赠的资产不计入所有者投入的资本,而是计入捐赠者捐赠的资本。

保险公司所有者通过非资本交易和事项投入的资本不属于投入资本,例如,保险公司用盈余公积和未分配利润转增的资本不计入投入资本,仍在剩余综合收益中反映。

2.剩余综合收益

剩余综合收益,指保险公司的综合收益减去分配的现金股利(或利润)后的余额,其中:

(1)综合收益是指保险公司按照《保险公司偿付能力报告编报规则第9号:综合收益》所确定的综合收益。

(2)分配的现金股利(或利润)是指保险公司根据《公司法》等法规向所有者分配的现金股利(或利润)。

期末剩余综合收益=期初剩余综合收益+(本期综合收益—本期分配的现金股利或利润)

3.计入实际资本的资本性负债

计入实际资本的资本性负债,指保险公司按照《保险公司偿付能力报告编报规则第6号:认可负债》的规定不确认为认可负债而计入实际资本的资本性负债。资本性负债通常具有债务和权益双重属性,可以履行对保单持有人的赔付义务,随著剩余期限的缩短,资本性负债的负债性质逐渐增强,资本性质逐渐减弱。因此,资本性负债不应当全部确认为认可负债,而应当将部分资本性负债计入实际资本。计入实际资本的资本性负债金额,等于资本性负债的账面余额与其确认为认可负债的认可价值之间的差额。

目前我国保险公司的资本性负债主要是募集的次级债。由于次级债具有期限较长(一般在5年以上),清偿顺序在保单责任和其他负债之后,只有偿付能力达到监管标准才能偿还本息等特点,在未到偿还期以前,可以充当吸收保险公司未来风险损失的实际资本。因此《保险公司偿付能力报告编报规则第6号:认可负债》按照次级债剩余期限的长短,规定了次级债确认为认可负债的标准。相应的,保险公司应当根据该标准将不确认为认可负债的次级债计入实际资本。

(二)实际资本与所有者权益内部构成的比较

虽然实际资本和所有者权益有本质区别,但是,实际资本和所有者权益的主要来源都是所有者投入的资本和公司经营过程中形成的内部资本积累,其内部构成有一定的对应关系(见表1)。

1.实际资本中的投入资本与所有者权益中的实收资本、资本公积之间的关系。从偿付能力评估的角度看,所有者权益中的实收资本(或股本)和资本公积分为两部分:

(1)所有者和捐赠者通过资本交易投入的资本,属于本规则实际资本中的投入资本,包括:
❶ 实收资本(或股本)和资本(或股本)溢价中所有者通过资本交易投入的部分;
❷ 资本公积中的外币资本折算差额、现金捐赠、非现金资产捐赠准备和转入其他资本公积中的非现金资产捐赠准备。

(2)非资本交易和事项产生的实收资本和资本公积,属于本规则实际资本中的剩余综合收益。包括公积金转增资本和分配股票股利形成的实收资本(或股本)和资本(或股本)溢价、资本公积中的股权投资准备、关联方交易差价、债务重组收益等。

表1:实际资本内部构成与所有者权益内部构成对照表

2.实际资本中的剩余综合收益与所有者权益中的留存收益之间的关系。留存收益是保险公司尚未向所有者分配的利润和具有特定用途的公积金,剩余综合收益则是非资本交易和事项以及分配现金股利导致的认可资产或认可负债的变化。因此,剩余综合收益与留存收益不仅性质不同,内部构成不同,而且,金额通常也不相等。

四、关于实际资本表和实际资本变动表的编报

偿付能力报表体系分为三个层次。第一层次报表是主表,包括认可资产表、认可负债表、实际资本表、风险资本表等;第二层次报表是附表,包括实际资本变动表、综合收益表等;第三层次报表是明细表。主表反映了保险公司特定时点的实际资本和风险资本总额及构成情况;附表反映了实际资本的变动情况和原因,是对主表信息的解释和补充;明细表则提供主表和附表各项目的明细信息,便于信息使用者进一步评价保险公司的偿付能力和面临的风险。

(一)实际资本表的编报

1.实际资本表反映特定日期保险公司的实际资本总额及构成情况。

2.编制年度实际资本表时,实际资本表中“期初数”栏内各项数字,应当根据上年末实际资本表“期末数”栏内所列数字填列。编制季度实际资本表时,实际资本表中“期初数”栏内各项数字,应当根据上季末实际资本表“期末数”栏内所列数字填列。

3.实际资本表中“期末数”栏内各项目的内容及填列方法:

(1)“投入资本”项目,反映保险公司所有者和捐赠者通过资本交易投入的资本。本项目包括所有者投入的资本和捐赠者捐赠的资本两个明细项目。“所有者投入的资本”明细项目应当根据保险公司所有者通过资本交易累计投入的资本的金额填列。“捐赠者捐赠的资本”明细项目应当根据捐赠者累计捐赠的资产的金额填列,保险公司接受捐赠资产应当交纳的企业所得税,不计入捐赠资本。

(2)“剩余综合收益”项目,反映非资本交易和事项所形成的实际资本扣除分配的现金股利(或利润)后的余额。本项目应当根据实际资本表中“剩余综合收益”项目“期初数”栏所列数字加上本期综合收益表中“综合收益”项目“本年数”栏(或“本季度数”栏)所列数字,减去本期分配的现金股利(或利润)后的余额填列。

(3)“计入实际资本的资本性负债”项目,反映保险公司不确认为认可负债而计入实际资本的资本性负债。本项目应当根据资本性负债的期末账面余额减去认可负债表中资本性负债的期末认可价值后的余额填列。

(二)实际资本变动表的编报

1.实际资本变动表反映保险公司一定时期内实际资本及其组成部分的变动情况。实际资本变动表分为两部分:第一部分是资本交易导致的实际资本增减变动情况;第二部分是非资本交易和事项导致的实际资本增减变动情况。由于非资本交易和事项导致的实际资本增减变动较为复杂,其具体变动情况在综合收益表中反映。

2.实际资本变动表中“上年数”栏内各项数字,应当根据上年实际资本变动表“本年数”栏内所列数字填列。

3.实际资本变动表中“本年数”栏内各项目的内容及填列方法:

(1)“新增投入资本”项目,反映报告期内所有者和捐赠者通过资本交易投入保险公司的资本。本项目应当根据报告期内所有者投入资本金额和捐赠者捐赠资本金额的合计数填列。本项目下的“所有者投入的资本”明细项目应当根据本期所有者通过资本交易投入资本的发生额分析填列。本项目下的“捐赠者捐赠的资本”明细项目应当根据本期捐赠资产的发生额分析填列。

(2)“计入实际资本的资本性负债增加额”项目,反映报告期内保险公司不确认为认可负债的资本性负债增加金额。本项目应当根据新募集资本性负债的账面余额,延长剩余期限的资本性负债确认为认可负债部分的认可价值减少额分析填列。

(3)“减少注册资本导致的实际资本减少”项目,反映报告期内因保险公司减少注册资本而减少的实际资本。本项目应当按照减少注册资本的金额或购回股票支付的价款填列。减少注册资本导致的实际资本减少额应当全部作为所有者投入资本的减少额。

(4)“计入实际资本的资本性负债减少额”项目,反映报告期内保险公司由于偿还资本性负债或募集的资本性负债剩余期限缩短所导致的不确认为认可负债的资本性负债的减少金额。本项目应当根据剩余期限缩短的资本性负债确认为认可负债部分的认可价值增加额分析填列。

(5)“分配现金股利(或利润)”项目,反映报告期内保险公司分配的现金股利(或利润)。本项目应当根据报告期内分配的现金股利(或利润)的金额填列。

(6)“本期综合收益”项目,反映报告期内非资本交易和事项导致的实际资本的变动。

本项目应当根据本年综合收益表中“综合收益”项目的“本年数”栏所列数字填列。

(三)首次采用本规则编报实际资本表和实际资本变动表

本规则颁布实施后,保险公司首次编报实际资本表时,应当按照以下原则确定实际资本表各项目的期初余额:

1.根据以往各年会计账簿记录的所有者通过资本交易投入的资本的发生额分析计算所有者累计投入的资本金额,作为“所有者投入的资本”项目的期初余额;根据以往各年会计账簿记录的捐赠资产的发生额分析计算捐赠者累计捐赠的资本金额,作为“捐赠者捐赠的资本”项目的期初余额。

2.剩余综合收益的期初余额=认可资产期初余额—认可负债期初余额—投入资本期初余额—计入实际资本的资本性负债的期初余额

3.计入实际资本的资本性负债的期初余额根据编报规则第6号的规定计算确定。

〔例1〕甲人寿保险股份有限公司于1998年成立,成立时股本4亿元(每股面值1元)。该公司2005年初认可资产为220亿元,认可负债为200亿元;2005年综合收益为5100万元。已知该公司成立以来有以下事项:

(1)2000年6月增资扩股2亿股,募集资金3.5亿元;2003年3月增资扩股1亿股,募集资金4亿元;

(2)2002年接受股东捐赠固定资产2000万元(已扣除应交所得税);

(3)2003年10月用股本溢价1亿元转增股本;

(4)2004年10月募集6年期次级债10亿元,每年付息一次;

(5)2005年以前该公司没有分配过股利。2005年7月宣布每10股送1股(按面值计算)派0.2元,分配股票股利的金额为8000万元,分配现金股利的金额为1600万元。2005年8月分派股利。

根据上述资料可以得出2005年该公司实际资本各项目的年初余额分别为:

年初投入资本=所有者历年投入的资本(4亿元+3.5亿元+4亿元)+捐赠者历年捐赠的资本0.2亿元=11.7亿元

年初剩余综合收益=认可资产220亿元—认可负债200亿元—投入资本11.7亿元—计入实际资本的资本性负债10亿元=—1.7亿元

年初计入实际资本的资本性负债=资本性负债的期初账面余额10亿元—期初认可价值0=10亿元(编报规则第6号规定,剩余年限在4年以上的次级债的认可价值为0)

2005年该公司实际资本各项目的年末余额分别为:

年末投入资本=年初投入资本11.7亿元+本年所有者和捐赠者投入的资本0亿元=11.7亿元年末剩余综合收益=年初剩余综合收益(—1.7亿元)+本年综合收益0.51亿元—分配的现金股利0.16亿元=—1.35亿元。

年末计入实际资本的资本性负债=年初计入实际资本的资本性负债10亿元—认可负债表中资本性负债的认可价值变动额0=10亿元

表2:2005年甲公司实际资本和所有者权益对照表(单位:万元)

从本例可以看到:

(1)该公司实际资本的主要来源是外部资本投入,其内部资本积累能力还比较差。2005年该公司实际资本增加的主要原因是,经营活动产生了5100万元的实际资本。

(2)所有者投入的资本既包括股本7亿元,也包括股本溢价4.5亿元。由于发生转增资本事项,实际资本中的投入资本不等于所有者权益中股本和资本公积之和。

(3)转增资本不会改变实际资本的来源和实际资本的内部构成,但是转增资本会引起所有者所持股份变化和所有者权益内部结构变化。因此,编报实际资本表和实际资本变动表时,不需要考虑转增资本的行为,而在编制通用会计报表时,要反映转增资本所引起的所有者权益内部结构的变化。在本例中,投入资本和剩余综合收益不因为转增资本而发生变化,但所有者权益内部结构发生了变化(见表2)。

(4)由于计算剩余综合收益时要扣除非认可资产,因此,剩余综合收益与留存收益在金额上可能相差很大。

(三)实际资本表与其他偿付能力报表之间的勾稽关系

实际资本表与其他偿付能力报表、通用会计报表之间的勾稽关系主要体现在以下几个方面:

1.实际资本表与认可资产表、认可负债表之间的勾稽关系。实际资本是认可资产减去认可负债后的余额,因此,实际资本表中“实际资本合计”项目“期末数”栏所列数字,应当等于认可资产表“资产合计”项目“期末认可价值”栏所列数字减去认可负债表“认可负债合计”项目“期末数”栏所列数字后的余额。

2.实际资本表与实际资本变动表之间的勾稽关系。实际资本表“期初数”栏的各个项目金额加上和减去实际资本变动表有关项目增加数和减少数,应当等于实际资本表“期末数”栏的各个项目金额。

某项实际资本期末余额=该项实际资本期初余额±本期资本交易导致的该项实际资本变动额±本期非资本交易和事项导致的该项实际资本变动额

3.实际资本变动表与综合收益表之间的勾稽关系。实际资本变动表中的“本期综合收益”项目“本年数”栏所列数字应当等于综合收益表“综合收益”项目“本年数”栏所列数字。

4.实际资本表与明细表之间的勾稽关系。实际资本表中“计入实际资本的资本性负债”项目“期末数”栏所列数字等于明细表SDL中“应付次级债的认可价值”项目“实际资本价值”栏所列数字。

5.实际资本表与通用会计报表之间的勾稽关系。正如前述所言,实际资本与所有者权益的内部构成存在一定的对应关系,因此,实际资本表与通用会计报表某些项目的金额相等。例如,“分配的现金股利(或利润)”项目本期发生额应当与利润分配表中“应付优先股股利”、“应付普通股股利”项目的本期发生额合计数相等。再如,如果没有转增资本和资本溢价的情况,实际资本表“所有者投入资本”项目“期末数”栏所列数字,应当等于同期资产负债表中所有者权益部分“实收资本(或股本)”项目“期末数”栏所列数字。

保险公司应当根据上述勾稽关系,校验编制的实际资本表、实际资本变动表中数字的准确性。

五、关于披露

保险公司应当严格按照明细表AC—1、明细表AC—2、明细表AC—3的格式和要求披露以下信息:

1.期末和期初的股权结构及报告期间的股权结构变动,包括按所有者类别、上市流通和非上市流通、境内上市和境外上市等分别列示的股权结构,以及报告期间由于增资、股权转让所导致的股权结构变化。

2.期末前十大所有者及持股情况,包括:

(1)所有者基本情况;

(2)所持股份的类别、数量,所持股份状态;

(3)所有者在董事会和监事会中的席位;

(4)前十大所有者之间的关联方关系,前十大所有者与非前十大所有者之间的关联方关系。但仅持有上市流通社会公众股、且持股比例不超过5%的所有者不包括在内。

3.股权转让情况,包括转让时间、转让双方名称、转让股份数量或出资额、转让价格等。上市流通股的转让情况不需要披露。

六、关于附则

保险公司编报偿付能力报告时,应当按照本规则确定各项实际资本的期末余额和变动情况,编报实际资本表和实际资本变动表。本规则及相关问题解答等规定未涉及的有关实际资本的编报要求,适用国家统一的会计制度。

本规则自2005年度偿付能力报告编报起施行,即2005年度及以后期间的偿付能力报告应当根据本规则编报。

明细表AC—1:股权结构

填表说明:

(1)外国保险公司分公司、外资独资保险公司不填列本表;

(2)股份有限公司在本表栏目中填列股份数量(单位:股)、非股份有限公司在本表栏目中填列出资额(单位:万元);

(3)国家股是指有权代表国家投资的机构或部门向保险公司出资形成或依法定程序取得的股权,在保险公司股权登记上记名为该机构或部门持有的股权;国有法人股是指具有法入资格的国有企业、事业及其他单位以其依法占用的法人资产向独立于自己的保险公司出资形成或依法定程序取得的股权,在保险公司股权登记上记名为该国有企业或事业及其他单位持有的股权;

(4)境内法人股不包括国家股和国有法人股。

明细表AC—2:前十大所有者

填表说明:

(1)本表按照所有者年末所持股份比例降序填列;

(2)第1列填列“国有”、“外资”、“自然人”等;

(3)外国保险公司分公司不填列第9列和第10列,外国保险公司分公司和外资独资公司不需要填列第12行;

(4)股份有限公司应当在第5列和第6列填列年度内持股数量变化和年末持股数量,非股份有限公司在第5列和第6列填列年度内出资额变化和年末出资额;

(5)如果所有者代表是董事长或监事长,则应在第9列或第10列相应栏目的席位数旁注明;

(6)保险公司应当在第12行中填列前十大所有者之间的关联方关系以及前十大所有者与其他所有者之间的关联方关系,但仅持有上市流通社会公众股、且持股比例不超过5%的所有者不包括在内。

明细表AC—3:股权转让

填表说明:

(1)本表按照转让时间的先后顺序填列,即先填列报告期内最早发生的股权转让事项;

(2)已上市流通的股份转让不在本表中填列;

(3)保险公司可以根据填表需要增加行次;

(4)股份有限公司应当在第5列填列转让的股份数,非股份有限公司在第5列填列转让的出资额;

(5)转让股份比例指转让的股份占保险公司总股份的比例,转让出资比例指转让的出资额占保险公司实收资本的比例。

《保险公司偿付能力报告编报规则第9号:综合收益》实务指南

一、关于引言

《保险公司偿付能力报告编报规则第9号:综合收益》(以下简称“本规则”)在引言部分指出,其旨在规范保险公司的综合收益在偿付能力报告中的编报,包括综合收益的定义、综合收益的构成、综合收益表的编报要求、明细信息的披露要求等。

综合收益是实际资本变动的重要组成部分。通过分析综合收益可以了解保险公司实际资本变动的原因,评价保险公司内部资本积累能力和偿付能力的未来发展趋势。保险公司应当通过备查簿记录各类交易和事项产生的综合收益,以助于提高偿付能力报告的信息质量和编报效率。

二、关于定义

本规则第2条将综合收益定义为“除了资本交易以外的交易和事项导致的保险公司实际资本的变动”。

(一)采用综合收益观确定综合收益

除了《保险公司偿付能力报告编报规则第8号:实际资本》所定义的资本交易以外的交易和事项导致的认可资产和认可负债的变动都应当计入综合收益。其中:

1.资本交易以外的交易(即非资本交易)是指保险公司在承保业务、投资业务、受托管理业务、其他业务中发生的交易,如销售保单、债券投资、债务重组、财产转让等。保险公司向实际资本出资人(股东、次级债债权人等)销售保单、提供保险咨询服务和资产管理服务等交易均属于非资本交易。

2.资本交易以外的事项是指由于市场价格、财产变现环境等因素造成的资产认可价值的增加或减少,如房地产评估增值、计提的资产减值准备等。

(二)采用资产负债观计量综合收益

按照资产负债观,收益是企业某一特定时期内未来经济利益(资产或资本)的净增加额。具体对综合收益而言,综合收益是保险公司某一特定时期内资本交易以外的交易和事项导致的实际资本的净增加额,即认可资产的净增加额或认可负债的净减少额。因此,确定综合收益就是确定认可资产和认可负债的变动额。

1.偿付能力评估的目的是评价保险公司的资产是否足以履行对保单持有人的赔付义务,因此,偿付能力的变动直接体现为认可资产和认可负债的变化,用资产负债观计量综合收益更符合偿付能力评估目的。

2.确定综合收益的目的是为了分析实际资本增减变动的原因,评价保险公司经营活动对偿付能力的影响。因此,如果保险公司的某些经营活动导致资产和负债等额同增同减,即不导致实际资本的增减,这类资产或负债的变动不应当计入综合收益。例如,保险公司通过借款等对外融资引起资产和负债等额同增同减,支付其他应付款引起资产负债等额同增同减,都不计入综合收益。

(三)综合收益与净利润之间的关系

综合收益和通用会计报表中的净利润是两个完全不同的概念。确定综合收益的目的是为了分析保险公司实际资本的变动情况,确定净利润的目的是为了向股东等信息使用者提供评价保险公司的盈利能力和管理层经营业绩的信息。因此,两者金额可能并不相等。具体而言,主要有以下项目导致综合收益与净利润之间出现差异(见表1)。

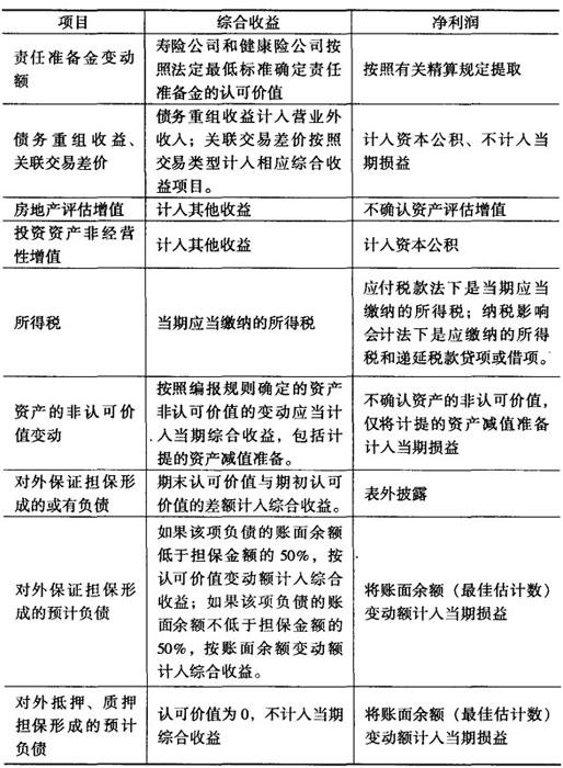
1.责任准备金变动额。《保险公司偿付能力报告编报规则第6号:认可负债》(以下简称“编报规则第6号”)规定,寿险公司和健康险公司的责任准备金的认可价值根据中国保监会规定的法定最低标准评估。而这些公司编制通用会计报表时,责任准备金依据精算结果确定。如果编制通用会计报表时,实际提取的责任准备金大于根据法定最低标准提取的责任准备金,计算净利润的责任准备金变动额与计算综合收益的责任准备金变动额就不相等。如果编报偿付能力报告和编制通用会计报表时采用的准备金评估政策相同,则计算综合收益和净利润的责任准备金变动额相等。

2.债务重组收益、关联交易差价。根据本规则,资本交易以外的交易和事项导致的资产或负债的变动计入综合收益,因此,偿付能力评估时,保险公司应当将债务重组收益计入综合收益的“营业外收入”项目,将各种关联交易差价按照其产生的交易类型计入相应的综合收益项目。编制通用会计报表时,债务重组收益、关联交易差价不计入当期损益,而计入资本公积。

3.房地产评估增值。《保险公司偿付能力报告编报规则第1号:固定资产、土地使用权和计算机软件》(以下简称“编报规则第1号”)规定,保险公司可以根据中国保监会的规定对房地产进行评估,并将房地产评估增值确认为认可资产。因此,本规则规定房地产评估增值变动计入当期综合收益。但编制通用会计报表时,一般都按照历史成本计量房地产,不确认房地产评估增值。

4.投资资产非经营性增值。被投资单位增资扩股或接受捐赠导致保险公司投资资产增加,属于非资本交易和事项导致的资产变动,因此,本规则规定该项资产变动计入当期综合收益。编制通用会计报表时,投资资产的这种变动应计入资本公积和长期股权投资的股权投资准备。

表1:综合收益与净利润的主要差异

5.所得税。导致实际资本发生变动的是保险公司当期实际应当缴纳的所得税。因此,综合收益中的所得税是保险公司按照税法确定的当期应当缴纳的企业所得税。相应的在认可资产表和认可负债表中不应当确认递延税款借项或递延税款贷项。编制通用会计报表时可以采用应付税款法或纳税影响会计法核算所得税费用,所得税费用不一定等于当期应当缴纳的企业所得税。

6.资产的非认可价值变动。评估偿付能力时,保险公司应当根据有关编报规则确定资产的非认可价值,不仅包括计提的资产减值准备,还包括抵押的资产、机器设备等非认可资产,其报告期间的变动反映了资本交易以外的交易和事项导致的认可资产的变动,因此,资产的非认可价值的变动都计入综合收益。编制通用会计报表时,保险公司仅对资产计提相应的减值准备,并计入当期损益。

7.对外担保形成的或有负债和预计负债。编报规则第6号规定对外保证担保形成的或有负债为认可负债,认可价值的变动计入当期综合收益;编制通用会计报表时,对外保证担保形成的或有负债不符合负债的定义,其增减变动不计入当期损益,而是在表外披露。编报规则第6号规定,对外保证担保形成的预计负债的认可价值不得低于担保金额的50%,对外抵押、质押担保形成的预计负债认可价值为0,认可价值与账面余额的不同,使上述负债计入当期综合收益的认可价值变动额与计入当期损益的账面余额变动额不同。(详见本指南第三部分“关于综合收益的构成”)

三、关于综合收益的构成

(一)综合收益的构成

本规则第3条规定,综合收益包括承保业务收益、投资业务收益、受托管理业务收益、其他收益、资产的非认可价值变动额、或有负债和预计负债认可价值变动额。承保业务收益、投资业务收益、受托管理业务收益、其他收益反映了各类业务导致的资产或负债的变动,资产的非认可价值变动反映了各类业务导致的资产非认可价值的变动,或有负债和预计负债认可价值变动反映了各类业务导致的或有负债和预计负债认可价值的变动。这六部分都属于实际资本的变动,其总和就是非资本交易和事项导致的认可资产和认可负债的变动净额。

综合收益=承保业务收益+投资业务收益+受托管理业务收益+其他收益—资产的非认可价值变动额—或有负债和预计负债认可价值变动额

1.承保业务收益,是指保险公司承保业务导致的资产或负债的变动结果。承保业务导致的资产增加或负债减少的项目包括:直接业务保费和分入保费。其中,投资连结保险的全部保费应当在直接业务保费中反映。

承保业务导致的资产减少或负债增加的项目包括:

(1)分出保费;

(2)赔款(减:摊回分保赔款、追偿款);

(3)各类给付(减:摊回分保赔款),包括死伤医疗给付、满期给付、年金给付;

(4)保户红利支出;

(5)退保金;

(6)未到期责任准备金变动额,等于按中国保监会规定的法定(最低)标准评估的再保后未到期责任准备金期末认可价值与期初认可价值的差额,不包括投连险单位准备金的变动额;

(7)未决赔款责任准备金变动额,等于按中国保监会规定的法定(最低)标准评估的再保后未决赔款责任准备金期末认可价值与期初认可价值的差额;

(8)投连险单位准备金变动额(减:投连险投资账户投资收益),详细解释见“(二)投资连结保险投资账户投资收益的影响”部分;

(9)承保佣金和手续费(减:摊回分保佣金和手续费);

(10)承保营业税金及附加(减:摊回分保营业税金及附加);

(11)承保业务营业费用;

(12)分保费用支出;

(13)提取保险保障基金。

2.投资业务收益,是指保险公司投资业务导致的资产或负债的变动结果。投资业务导致的资产增加或负债减少包括存款利息收入、债券投资收入、基金投资收入、股票投资收入、买入返售证券收入、汇兑损益等,本规则第8条将其统称为投资业务收入。保险公司享有的投资连结保险投资账户的投资收益也计入投资业务收益。

投资业务导致的资产减少或负债增加包括投资业务费用、投资业务营业税金及附加、投资业务营业费用。

3.受托管理业务收益,是指保险公司从事企业年金管理、健康管理等受托管理业务导致的资产或负债的变动结果。受托管理业务导致的资产增加或负债减少包括:(1)企业年金管理收入(主要是收取的账户管理费、投资管理费等);(2)健康管理收入;(3)其他受托管理业务收入。受托管理业务导致的资产减少或负债增加包括:(1)企业年金管理支出;(2)健康管理支出;(3)其他受托管理业务支出。

4.其他收益,是指保险公司除了承保业务、投资业务、受托管理业务以外的其他非资本交易和事项导致的资产或负债的变动结果。其他非资本交易和事项导致的资产增加或负债减少包括:

(1)其他业务收入,指保险公司除承保业务、投资业务、受托管理业务以外的其他业务取得的收入,包括租赁收入、资产管理费收入、咨询收入、代理查勘收入、手续费收入、无形资产使用权转让收入等;

(2)营业外收入,与通用会计报表中的营业外收入基本相同,但包括债务重组收益;

(3)投资资产非经营性增值,是指由于被投资单位增资扩股或接受捐赠导致被投资单位净资产增加,使保险公司投资资产增加。

其他非资本交易和事项导致的资产减少或负债增加包括:

(1)其他业务支出,指保险公司除承保业务、投资业务、受托管理业务以外的其他业务(如咨询服务、代理查勘、转让无形资产使用权等)发生的劳务成本或结转的无形资产成本,以及相关的营业税金及附加、营业费用等;

(2)营业外支出,与通用会计报表中的营业外支出基本相同;

(3)所得税,指保险公司按照应纳税所得额和现行所得税税率计算的当期应当缴纳的企业所得税。如果保险公司编制通用会计报表时采用应付税款法核算所得税,综合收益中的所得税和净利润中的所得税相等。如果保险公司编制通用会计报表时采用纳税影响会计法核算所得税,综合收益中的所得税和净利润中的所得税不一定相等。

此外,其他收益还包括房地产评估增值变动额。即保险公司根据编报规则第1号确定的房地产评估增值在报告期内的变动额。例如,重新对房地产进行评估导致的房地产评估增值的变动,对房地产评估增值计提折旧导致的评估增值减少。

5.资产非认可价值变动额,是指除了计提资产减值准备以外的资产非认可价值期末金额减去期初金额后的差额。

(1)计提的资产减值准备指保险公司计提的坏账准备、短期投资跌价准备、长期投资减值准备、固定资产(在建工程)减值准备、无形资产减值准备等。

(2)由于资产减值已经包含在投资业务收益、营业费用、营业外支出等项目中,因此,资产的非认可价值变动额不包括计提的资产减值准备的变动。

资产的非认可价值变动额=(期末资产非认可价值—期末资产减值准备余额)—(期初资产非认可价值—期初资产减值准备余额)。

6.或有负债和预计负债认可价值变动额,是指对外担保或有事项导致的认可负债的变动结果,包括:

(1)对外保证担保形成的或有负债的期末认可价值减去期初认可价值后的差额。

(2)对外保证担保形成的预计负债的认可价值变动额减去账面余额变动额后的差额。编报规则第6号规定,对外保证担保形成的预计负债以账面余额作为其认可价值,但不得低于担保金额的50%。如果保险公司对外保证担保形成的预计负债的账面余额不低于担保金额的50%,则该项预计负债的认可价值与账面余额相等,根据本规则规定,该项预计负债认可价值的变动额已经计入了当期综合收益。如果保险公司对外保证担保形成的预计负债的账面余额低于担保金额的50%,则该项预计负债的认可价值大于账面余额,由于该项预计负债账面余额的变动额已经计入当期综合收益,因此,保险公司应当将该项负债认可价值变动额减去账面余额变动额后的差额计入预计负债认可价值变动额。

(3)对外抵押、质押担保形成的预计负债认可价值变动额与其账面余额变动额的差额。编报规则第6号规定,对外抵押、质押担保形成的预计负债的认可价值为0,即该项负债的变动不计入当期综合收益,但由于保险公司在确定其他综合收益时,根据本规则规定,已将该项负债的变动计入了营业外支出等项目,因此,应当通过本项目将其冲减。

(二)投资连结保险投资账户投资收益的影响

投资连结保险的投资风险完全由保单持有人承担,投资账户资产投资产生的收益和损失均由保单持有人享有和承担,与保险公司无关。因此,保单持有人享有的投资账户投资收益不应当影响保险公司的综合收益,即不应当计入当期综合收益。但是,按照现行精算规定,独立账户负债中的单位准备金包括了投资账户投资收益,而投资账户投资收益导致的独立账户资产的变动未计入承保业务收益,因此,如果不对单位准备金进行调整,就会使投资账户投资收益计入承保业务收益,最终影响综合收益。

【例1】 假设某人寿保险公司2002年至2005年综合收益的有关资料如下:

(1)直接业务保费均为103000万元,无分入保费和分出保费;

(2)赔款和给付、退保金总额均为5000万元,未到期责任准备金变动额均为70000万元,承保业务费用(包括承保佣金、承保营业税金及附加、承保业务营业费用等)均为20000万元;

(3)2002年至2005年投资连结保险投资账户的未实现利得分别为500万元、—300万元、—300万元、0,已实现投资收益分别为0、600万元、0、200万元,收取的风险管理费、资产管理费和保单管理费均为400万元,2002年至2005年间投资连结保险无新增保费、也无退保,投资账户中无保险公司投入的公司资金;

(4)投资业务收益均为4200万元,受托管理业务收益和其他收益均为0,资产的非认可价值变动额均为1000万元,或有负债认可价值变动额为0。

根据上述资料计算的该保险公司各年的综合收益如表2所示。表2第1行至第9行是按照现行精算规定和会计制度确定的承保业务收益和综合收益,第10行至第11行是公司真实的承保业务收益和综合收益。可以看到,该公司各年计入承保业务收益的单位准备金变动额均为—400万元,如果直接按照现行精算规定确定综合收益,就会将投资连结保险投资账户的投资收益计入综合收益。

表2(单位:万元

为了剔除投连险投资账户投资收益对保险公司综合收益的影响,本规则第6条规定,承保业务收益中的投连险单位准备金变动额应扣除投连险投资账户投资收益。这样就可以冲减投资连结保险投资账户投资收益引起的单位准备金变动,消除投资连结保险投资账户投资收益通过单位准备金变动对保险公司综合收益总额和结构的影响。

(三)关于营业费用的分配

本规则第21条规定,保险公司应当分别核算承保业务、投资业务、受托管理业务、其他业务的营业费用。

对于能够直接归属于承保业务、投资业务、受托管理业务、其他业务的营业费用,应当直接计入承保业务营业费用、投资业务营业费用、受托管理业务营业费用、其他业务营业费用。

对于不能直接归属于承保业务、投资业务、受托管理业务、其他业务的共同营业费用,应当按照系统、合理的标准将其在承保业务、投资业务、受托管理业务、其他业务之间进行分配。分配标准一旦选用,不得随意变更。

保险公司应当按照重要性原则和成本效益原则分摊共同营业费用,对分摊计算复杂、金额不大的营业费用,可以不进行分摊,直接计入业务量较大的相关业务的营业费用。

四、关于综合收益表的编报

综合收益表和实际资本变动表都属于实际资本表的附表,反映实际资本的变动情况。由于资本交易以外的交易和事项引起的实际资本的变动较为复杂,因此,实际资本变动表主要反映的是资本交易引起的实际资本的变动情况,资本交易以外的交易和事项引起的实际资本的变动情况则通过综合收益表反映。实际资本变动表的编报由《保险公司偿付能力报告编报规则第8号:实际资本》规范。

(一)综合收益表的结构

综合收益表反映保险公司报告期间非资本交易和事项引起的实际资本变动情况。综合收益表分为两部分,第一部分反映非资本交易和事项导致的资产或负债的变动情况,其中又分别反映承保业务、投资业务、受托管理业务、其他非资本交易和事项导致的资产或负债的变动情况;第二部分反映非资本交易和事项导致的资产非认可价值的变动情况、或有负债和预计负债认可价值的变动情况。

由于按照资产负债观来确定综合收益,因此,在综合收益表中,承保业务收益、投资业务收益、受托管理业务收益和其他收益都按照“资产增加或负债减少”、“资产减少或负债增加”分项列示。

(二)综合收益表的编报

1.综合收益表中“上年数”栏内各项数字,应当根据上年综合收益表“本年数”栏内所列数字填列。编制季度综合收益表时,应将“上年数”栏改为“本季度数”栏,填列本季度实际发生数,将“本年数”栏改为“本年累计数”栏,填列本年累计实际发生数。

2.综合收益表中“本年数”栏内各项目的内容及填列方法:

(1)“直接业务保费”项目,反映保险公司直接承保业务所取得的保费。本项目应当根据“保费收入”账户的发生额分析填列。

“其中:转入投资账户的投连险保费”项目,反映根据投资连结保险合同约定转入投资账户的投资连结保险保费。本项目应当根据转入各投资账户的投资连结保险保费的合计数填列。

(2)“分入保费”项目,反映保险公司分入保险业务所取得的保费。本项目应当根据”分入保费”账户的发生额分析填列。

(3)“分出保费”项目,反映保险公司分出保险业务向分入公司分出的保费。本项目应当根据“分出保费”账户发生额分析填列。

(4)“赔款(减:摊回分保赔款、追偿款)”项目,反映保险公司直接承保业务和分入保险业务发生的赔款减去相应的摊回分保赔款、追偿款后的净额。本项目应当根据“赔款支出”、“分保赔款支出”、“摊回分保赔款”、“追偿款收入”账户的发生额分析填列。

(5)“各类给付(减:摊回分保赔款)”项目,反映由于保险事故发生导致保险公司向保单持有人支付的各类给付减去相应的摊回分保赔款后的净额。本项目应当根据“死伤医疗给付”、“满期给付”、“年金给付”、“摊回分保赔款”等账户发生额分析填列。

(6)“保户红利支出”项目,反映保险公司向分红保险保单持有人支付的红利。本项目应当根据“保户红利支出”账户的发生额分析填列。

(7)“退保金”项目,反映保险公司按寿险合同约定退还给被保险人的保单的现金价值。本项目应当根据“退保金”账户的发生额分析填列。

(8)“未到期责任准备金变动额”项目,反映按中国保监会规定的法定(最低)标准评估的再保后未到期责任准备金认可价值的变动额。本项目应当根据法定(最低)标准评估的再保后未到期责任准备金的期末认可价值减去期初认可价值后的差额填列。如果为负值,以“—”号填列。

(9)“未决赔款责任准备金变动额”项目,反映按中国保监会规定的法定(最低)标准评估的再保后未决赔款责任准备金认可价值的变动额。本项目应当根据法定(最低)标准评估的再保后未决赔款责任准备金的期末认可价值减去期初认可价值后的差额填列。如果为负值,以“—”号填列。

(10)“投连险单位准备金变动额”项目,反映保险公司按《保险公司偿付能力报告编报规则第7号:投资连结保险》规定提取的单位准备金在报告期内的变动金额。本项目应当根据单位准备金的期末余额减去期初余额后的差额填列。如果为负值,以“—”号填列。

(11)“减:投连险投资账户投资收益”项目,反映保险公司按《保险公司偿付能力报告编报规则第7号:投资连结保险》规定计算的保单持有人享有的投资账户投资收益。本项目应当根据保单持有人享有的投资连结保险各投资账户投资收益发生额的合计数填列。保险公司享有的投资账户投资收益不在本项目中反映,而是在“投资业务收入”项目中反映。如果保险公司未向投资账户投入资金,本项目金额应当与明细表IL—2中“投资收益”项目“各投资账户合计”栏所列数字相等。

(12)“承保佣金和手续费(减:摊回分保佣金和手续费)”项目,反映保险公司向保险中介机构和个人支付的佣金和手续费,减去摊回的分保佣金和手续费后的净额。本项目应当根据“佣金支出”、“手续费支出”、“摊回分保费用”等账户的发生额分析填列。

(13)“承保业务营业税金及附加(减:摊回分保营业税金及附加)”项目,反映保险公司由于承保业务发生的营业税、城市维护建设税及教育费附加,减去摊回的分保营业税金及附加后的净额。本项目应当根据“营业税金及附加”、“摊回分保费用”等账户的发生额分析填列。

(14)“承保业务营业费用”项目,反映保险公司承保业务发生的各项营业费用。本项目应当根据“营业费用”账户的发生额分析填列。

(15)“分保费用支出”项目,反映保险公司分入保险业务承担的各项费用,包括佣金和手续费、营业税金及附加等。本项目应当根据”分保费用支出”账户的发生额分析填列。

(16)“提取保险保障基金”项目,反映保险公司按规定提取的保险保障基金。本项目应当根据“提取保险保障基金”账户的发生额填列。

(17)“投资业务收入”项目,反映保险公司由于银行存款、债权投资、股权投资、买入返售证券等投资业务取得的收益。本项目应当根据“利息收入”、“投资收益”、“买入返售证券收入”、“汇兑损益”等账户的发生额分析填列。保险公司享有的投资连结保险投资账户投资收益也在本项目中反映。

(18)“投资业务费用”项目,反映保险公司因筹集资金等发生的费用。本项目应当根据“利息支出”、“卖出回购证券支出”等账户的发生额分析填列。保险公司承担的投资连结保险投资账户投资费用也在本项目中反映。

(19)“投资业务营业税金及附加”项目,反映保险公司投资业务发生的营业税、城市维护建设税及教育费附加。本项目应当根据“营业税金及附加”账户的发生额分析填列。

(20)“投资业务营业费用”项目,反映保险公司投资业务发生的营业费用。本项目应当根据“营业费用”账户的发生额分析填列。

(21)“企业年金管理收入”项目,反映保险公司受托管理信托型企业年金所收取的账户管理费、投资管理费等。本项目应当根据保险公司收取的企业年金各项管理费的发生额分析填列。

(22)“健康管理收入”项目,反映保险公司从事受托型健康管理业务取得的收入,包括收取的管理费等。本项目应当根据保险公司收取的受托型健康管理业务各类管理费的发生额分析填列。

(23)“其他受托管理业务收入”项目,反映保险公司除企业年金管理、健康管理以外的其他受托管理业务所取得的收入。本项目应当根据其他受托管理业务收入的发生额分析填列。

(24)“企业年金管理支出”项目,反映保险公司为受托管理信托型企业年金所发生的各项费用。本项目应当根据企业年金管理费用的发生额分析填列。

(25)“健康管理支出”项目,反映保险公司健康管理业务发生的各项费用。本项目应当根据保险公司健康管理业务各项费用的发生额分析填列。

(26)“其他受托管理业务支出”项目,反映保险公司除企业年金管理、健康管理以外的其他受托管理业务所发生的各项费用。本项目应当根据保险公司为其他受托管理业务所发生的各项费用的发生额分析填列。

(27)“房地产评估增值净增加额”项目,反映保险公司在报告期间按编报规则第1号规定确认的房地产评估增值余额的变动净额。本项目应当根据认可资产表“房地产评估增值”项目期末认可价值与期初认可价值之间的差额填列。如为负值,在“房地产评估增值净减少额”项目填列。

(28)“其他业务收入项目,反映保险公司除承保业务、投资业务、受托管理业务以外的其他业务取得的收入,包括租赁收入、资产管理费收入、咨询收入、代理查勘收入、手续费收入等。本项目应当根据“其他业务收入”账户发生额分析填列。

(29)“营业外收入”项目,反映保险公司发生的与日常经营业务无直接关系的营业外收入。本项目应当根据“营业外收入”账户发生额填列。保险公司发生的债务重组收益也在本项目中反映。

(30)“投资资产非经营性增值”项目,反映由于保险公司投资的企业发生增资扩股、接受捐赠等导致的保险公司股权投资资产的增加额。本项目应当根据“长期股权投资——股权投资准备”账户发生额分析填列。

(31)“房地产评估增值净减少额”项目,反映保险公司在报告期间按编报规则第1号规定确认的房地产评估增值余额的变动净额。本项目应当根据认可资产表“房地产评估增值”项目期末认可价值与期初认可价值之间的差额填列。如为正值,在“房地产评估增值净增加额”项目中填列。

(32)“其他业务支出”项目,反映保险公司除承保业务、投资业务、受托管理业务以外的其他业务如咨询服务、代理查勘、转让无形资产使用权等发生的劳务成本或结转的无形资产成本,以及相关的营业税金及附加、营业费用。本项目应当根据“其他业务支出”、“营业税金及附加”、“营业费用”等账户的发生额分析填列。

(33)“营业外支出”项目,反映保险公司发生的与日常经营活动无直接关系的营业外支出。本项目应当根据“营业外支出”账户发生额填列。

(34)“所得税”项目,反映保险公司应当缴纳的企业所得税。本项目应当根据报告期应当缴纳的企业所得税金额填列。

(35)“资产的非认可价值变动额”项目,反映保险公司在报告期内计提的资产减值准备以外的资产非认可价值的变动额。本项目应当根据计提的资产减值准备以外的资产非认可价值的期末金额减去期初金额后的差额填列。如果为负值,以“—”号列示。

(36)“或有负债认可价值变动额”项目,反映对外保证担保或有事项形成的或有负债认可价值的变动情况。本项目应当根据或有负债的期末认可价值减去期初认可价值后的差额填列。如果为负值,以“—”号列示。

(37)“预计负债认可价值变动额”项目,反映对外担保或有事项形成的预计负债认可价值的变动情况。本项目应当根据对外保证、质押、抵押担保形成的预计负债的认可价值变动额减去账面余额变动额后的差额填列。如果为负值,以“—”号列示。

五、关于披露

(一)保险公司应当在偿付能力报表附注中披露营业费用在承保业务、投资业务、受托管理业务、其他业务之间的分配标准。如果变更分配标准,应当说明变更原因。

(二)保险公司应当严格按照明细表PR、明细表PR—1、明细表PR—2、明细表PR—3、明细表CB—1、明细表CB—2、明细表RI—1、明细表RI—2的格式和内容披露以下信息:

(1)各险种的直接业务保费、分入保费、分出保费、赔款和给付、退保金;

(2)寿险公司按照交费方式、销售渠道、承保方式划分的保费收入;

(3)寿险公司保费收入居前十位的保险产品的明细信息,包括保费收入、预定利率、预定费用率、销售时间等;

(4)比例分保和非比例分保的分出保费居前五位的分入人的基本信息,以及分出保费、摊回分保赔款、摊回佣金和手续费、摊回营业税金及附加;

(5)比例分保和非比例分保的分入保费居前五位的分出人的基本信息,以及分入保费、分保赔款支出、分保佣金和手续费、分保营业税金及附加。

六、关于附则

保险公司编报偿付能力报告时,应当按照本规则确定当期综合收益,编制综合收益表。本规则及相关问题解答等规定未涉及的保险公司综合收益的编报要求,例如,分入保费、各类给付、承保佣金和手续费的确认和计量标准,适用国家统一的会计制度。

本规则自2005年度偿付能力报告编报起施行,即2005年度以及以后期间的偿付能力报告应当根据本规则编报。

明细表PR:保费收入

明细表PR—1:寿险公司保费收入居前十位的产品

填表说明:

(1)寿险公司应降序填列本年累计保费收入居前十位的产品信息;

(2)寿险公司应当填列产品的全称;

(3)期交首年保费的“首年”,是指保单生效日所处的会计年度;

(4)同一产品有多种期交预定费用率的,应在11列中填列该产品本年累计保费收入最高的交费方式的预定费用率。

明细表PR—2:寿险公司的保费收入

填表说明:(1)期交首年保费的“首年”,是指保单生效日所处的会计年度;(2)编报季度偿付能力报告时,本表填列本季度保费收人数据。

明细表PR—3:寿险公司不同剩余交费期的保费收入

填表说明:

(1)第2列至第6列中的保费剩余交费期的范围不含下限,含上限,例如5~10年不含5年,含10年;

(2)保险合同约定保单持有人可自行决定交费时间的产品(如万能寿险)的保费收人在第7列中填列。

明细表CB—1:产险公司各险种的赔款

明细表CB—2:寿险公司各险种的赔款、给付和退保金

明细表RI—1:分出保费

填表说明:

(1)保险公司应当按照分出保费(第3列或第9列)的降序分别填列分出保费居前五位的比例分保分入人和非比例分保分入人;

(2)如果保险公司与分人人为关联方,则应在第2列和第8列列明双方的关联方关系(股东、股东的控制方、受同一第三方控制、子公司等),例如,如果分入人与保险公司受同一第三方控制,则填列“受同一第三方控制”;如果没有关联方关系,则填列“非关联方”。

明细表RI—2:分入保费

填表说明:

(1)保险公司应当按照分人保费(第3列或第9列)的降序分别填列分入保费居前五位的比例分保分出人和非比例分保分出人;

(2)如果保险公司与分出人为关联方,则应在第2列和第8列列明双方的关联方关系(股东、股东的控制方、受同一第三方控制、子公司等),例如,如果分出人与保险公司受同一第三方控制,则填列“受同一第三方控制”;如果没有关联方关系,则填列“非关联方”

随便看

 

离鸟网收录3541549条中英文词条,其功能与新华字典、现代汉语词典、牛津高阶英汉词典等各类中英文词典类似,基本涵盖了全部常用中英文字词句的读音、释义及用法,是语言学习和写作的有利工具。

 

Copyright © 2004-2024 vtrois.com All Rights Reserved
更新时间:2026/4/8 1:55:14