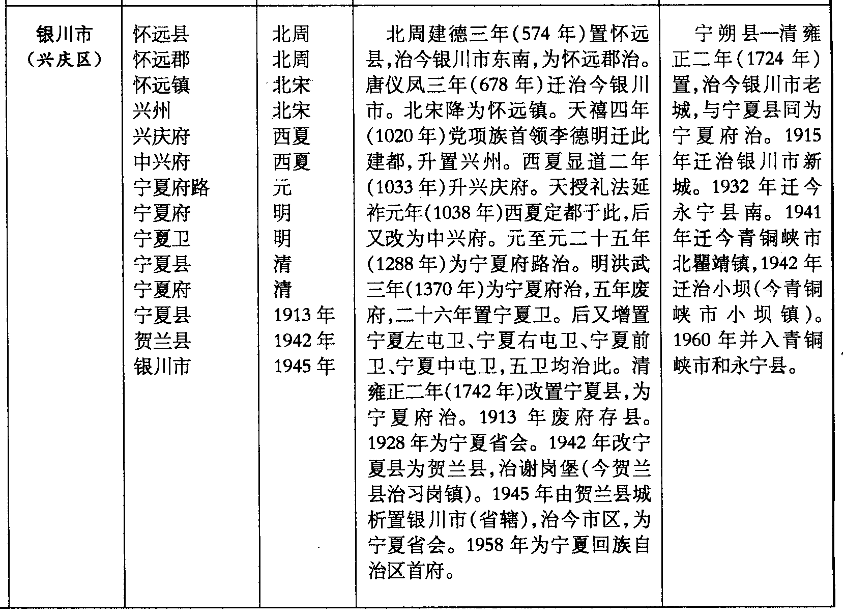
银川市(兴庆区)怀远县
怀远郡
怀远镇
兴州
兴庆府
中兴府
宁夏府路
宁夏府
宁夏卫
宁夏县
宁夏府
宁夏县
贺兰县
银川市
银川市(兴庆区)
怀远县
怀远郡
怀远镇
兴州
兴庆府
中兴府
宁夏府路
宁夏府
宁夏卫
宁夏县
宁夏府
宁夏县
贺兰县
银川市
北周
北周
北宋
北宋
西夏
西夏
元
明
明
清
清
1913年
1942年
1945年
北周建德三年(574年)置怀远县,治今银川市东南,为怀远郡治。唐仪凤三年(678年)迁治今银川市。北宋降为怀远镇。天禧四年(1020年)党项族首领李德明迁此建都,升置兴州。西夏显道二年(1033年)升兴庆府。天授礼法延祚元年(1038年)西夏定都于此,后又改为中兴府。元至元二十五年(1288年)为宁夏府路治。明洪武三年(1370年)为宁夏府治,五年废府,二十六年置宁夏卫。后又增置宁夏左屯卫、宁夏右屯卫、宁夏前卫、宁夏中屯卫,五卫均治此。清雍正二年(1742年)改置宁夏县,为宁夏府治。1913年废府存县。1928年为宁夏省会。1942年改宁夏县为贺兰县,治谢岗堡(今贺兰县治习岗镇)。1945年由贺兰县城析置银川市(省辖),治今市区,为宁夏省会。1958年为宁夏回族自治区首府。
宁朔县—清雍正二年(1724年)置,治今银川市老城,与宁夏县同为宁夏府治。1915年迁治银川市新城。1932年迁今永宁县南。1941年迁今青铜峡市北瞿靖镇,1942年迁治小坝(今青铜峡市小坝镇)。1960年并入青铜峡市和永宁县。
