制革污水
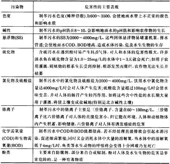
(一)制革污水的来源 制革污水的来源及排放量如表6-7所示。 表6-7 制革污水的来源及排放量 注:*平均排水量以3天同一时间(每3h)的排水量平均计 制革污水成分复杂,耗氧量高,悬浮物多,色深味臭,含有蛋白质、脂肪、染料、有机物和铬、硫化物、氯化物等无机盐类,并随不同工段、不同工序、不同工艺变化很大。表6-8、表6-9和表6-10分别列出制革综合污水的平均水质,制革生产各工段污水污染物排放量和部分工序的污水水质情况。 表6-8 制革综合污水的平均水质情况 单位:mg/L  (三)制革污水的组分及危害性 制革污水的组分及危害性的主要表现如表6-11。 表6-11 制革污水的组分及危害性的主要表现  |