网站首页  词典首页


请输入您要查询的字词:

 

字词 办公室文件的打印及打印机的选购和检修
类别 中英文字词句释义及详细解析
释义 办公室文件的打印及打印机的选购和检修

当前电脑已成为工会办公室工作必需的助手,现在电脑都配有打印机,针式的、喷墨的、激光的,大大提高了工作效率,也使打印的文稿特别清晰、美观。文件的份数多一些,可以复印;再多可以进行速印、小规模印刷,大一些的单位有小印刷车间。文件的打印技能,说到底是文稿格式的设定和打印机的熟练操作技能。

一、文稿格式的设定

(一)认识字体、字号

1.关于字体。字体不同,所传达的涵义、给读者的感觉也不同。打印文件一般用隶书、宋体、楷体、仿宋体、黑体、姚体等等。标题分为一、二、三、四等级,一级标题是整篇文章的总题目,比较庄重,一般用隶书、大标宋、黑体等;二级标题是每一段的题目,可用一、二、三、四等表示,后面加顿号,也可以不写数目汉字,可用黑体、姚体、小标宋等字体;三级标题一般用(一)(二)(三)(四)等加了括号的数目汉字表示,后面不加标点,可用楷体、华文细黑、幼圆等字体;四级标题一般用1.2.3.4.等阿拉伯数字表示,数字后加圆点,可用仿宋体;五级标题用(1)(2)(3)(4)等加了括号的阿拉伯数字表示,后面不加标点,五级标题以后一般不做特殊的字体规定,随正文字体即可。正文字体一般用宋体,引用部分可用楷体、仿宋体等,签名一般用楷体、行楷等。这里所说的字体规定只是一般的用法,可以根据具体的文稿自己进行设定,目的是使文稿看起来美观,层次感强。如果文稿的艺术性很强或比较轻松,还可以多用一些艺术字体,如舒体、彩云体、琥珀体、综艺体、水柱体等。为了看起来更直观,总结如下:

一级标题 工会办公室工作

二级标题 一、二、三、四、

三级标题 (一)(二)(三)(四)

四级标题 1.2.3.4.

五级标题 (1)(2)(3)(4)

六级标题 ❶ ❷ ❸ ❹ 或a.b.c.d.

2.关于字号。所谓字号也就是字的大小。在办公软件中字号一般有八号到初号(从初到八号大小依次递减)、5镑到72镑之分(从5磅到72镑大小依次递增),标题级数越高(一比二高)字号应该越大。

3.关于分页与空行。文件打印一般只用正面,不用背面,也就是另页起;如果一页没用完,想要在背面接著打印,就叫另面起。一级标题一般占6-9行,二级标题一般占3行,三级标题上下可以各空半行,四级标题以下都可以不空行了。

(二)修饰

文稿的修饰包括花纹边框和背景的运用等。个别文字需要加著重号、下划线,个别文稿为了美观要加背景、花纹边框,办公软件都有此功能,完全可以满足需要。

1.一般性修饰。在WORD2000中,有文字加粗、文字倾斜、文字下划线(有许多种可选择,还可以选择颜色,如图1)等功能,只要将需要如此操作的文字部分选中,再点按相对应的“B”“I”“U”即可,取消此操作也如此点按。在工具条“格式”项中,有“中文版式”一项,有“拼音指南”“带圈字符”“纵横混排”“合并字符”“双行合一”等功能,可对文稿实现对应的需要操作(如图2)。

2.特殊修饰。为了使文稿更美观,可以给文稿加边框、背景、底纹。下面以WORD2000为例一步步地举例说明。

A.如果想给文稿加背景,操作如下——

第一步:打开WORD2000,录入完文稿(如图3);

第二步:点按“格式”,选择“背景”(有颜色选择、填充效果、水印等),假如选择灰色(灰度-40%),就点一下灰色的小格(如图4);

第三步:效果如图5(如果想取消此背景,可点按“编辑”“取消背景项”)——

B.如果想给文稿加水印,操作如下——

第一步:点按“格式”,选择“水印”项(如图6);

第二步:选择要加水印的文字(文本框中列举很多供选择,如机密、禁止复制等)、字体(宋、隶、黑体等)、字号(大型、标准、小型)、颜色(灰、黑等)、输出(斜线、水平),选择好后,按“确定”(如图7);

第三步:效果如图8——

C.如何加边框——

第一步:点按“格式”选择“边框和底纹”,出现以下页面(如图9);

第二步:如果要给整篇文稿加边框,则点按“页面边框”,出现以下的页面(如图10)后,可以进行选择,边框分线型、艺术型,假如我们选择艺术型(按一下“艺术型”项目中的▼可弹出许多样型供选择),选中你要选择的样型,在右面可以预览,调整宽度(或线的粗细)到你满意的程度,别忘了在“应用范围”中选择“整篇文档”(也可以应用于文字和段落),按“确定”即可(选择线型边框操作与此类似,在此不再赘述);

第三步:效果如如图11——

D.如何给文字和段落加底纹,操作如下——

第一步:选定需要加底纹的文字或段落,然后点按“格式”选择“边框和底纹”(如图12);

第二步:按“底纹”项,然后选择式样(列出许多供选择),选择应用范围,选择颜色,然后按“确定”(如图13);

第三步:效果如如图14——

二、打印机操作、选购及故障排除

打印机主要有针式、喷墨、激光三种。针式打印机体积大,速度慢,噪音大,但价格便宜;喷墨打印机规格越高,速度越快,但价格也越贵,打印质量也越好,喷墨打印机可以打印彩色文稿,但墨盒较贵;激光打印机打印速度快,打印质量好,但价格特别贵,彩色激光打印机价格更贵。工会办公室的文字处理工作较多,需打印的文稿多,所以最好配一台激光打印机。

(一)针式打印机的打印技巧、相关知识与日常维护

1.薄纸打印技巧。

针式打印机对纸张要求不高,普通的纸都能打上字,而且打印幅面较大。但有一点应注意:打印纸张太薄或太厚都容易卡住,太厚的纸可能连打印机都进不去,也就谈不上打印了。打印薄纸呢?太软塞不进去,可以用厚一点的纸张,比如70克A4复印纸衬一下,将上端折回1厘米,压住薄纸,然后上纸便可以打印了,而且不会卡纸。

2.断针临时应急方法。

在打印时,由于操作不当,打印机的针头会断,断针后打印出来的文稿文字中间会出现白线,影响打印质量。断针后应及时到专业维修部门维修打印机。如果没时间去维修,可尝试旋转打印的方法。因为断针通常都是横向断针,汉字竖线一般较横线粗,粗细略有差异一般不会影响阅读。对于表格可用略加调整行距和使用粗表格线或旋转输出便可避免断针造成的缺线问题。

3.如何选购优质色带。

在打印时,有时色带已经皱皱巴巴的快没色了,但还在继续使用。其实这种做法并不可取。因为色带用到这个程度,最容易造成断针,换个打印头要比二十多元的色带贵十几倍。另外优质色带一般能打印300万字符以上,而劣质色带打印20万字符就不能用了,二者相差达数十倍,因此不论是从质量还是从数量上,都要求针式打印机必须使用优质色带。

那么如何鉴别什么样的色带才是优质色带呢?

首先,看带基。挑选色带时,可将色带对著灯光看一下,不能透过光线的一般来说是高密度带基,质量较好。如能够透过光线,则表明其带基密度未达到标准要求,由这种低密度尼龙丝织成的色带,其打印质量自然就要差,而且这种色带特别容易挂针。

其次,看色带接头焊缝。优质色带焊接角度应大于30°,接缝处连接平滑,没有明显的接痕或凸出,能够保持带基的原纤维特性并正常均匀地吸收油墨。劣质色带焊缝处呈现明显凸出的双层接头,且接口不平滑,这种色带常会使打印针不能及时退回,从而严重磨损、挂伤甚至折断打印针。

第三,看油墨。优质色带油墨适中,经过了脱脂处理,附著力强,能渗透到带基纤维内部,看起来比较干爽,用手触摸时,手指上不会留下明显的油墨痕迹。这种油墨的印墨过程非常均匀,前后打印效果没有明显的差别。而一些劣质油墨,用手去触摸时是油腻腻的,手指满是油墨痕迹,看似油墨充足,但在打印时会出现色重现象(颜色过浓),即用手触摸打印纸就会模糊一片,隔一段时间就明显变淡,使用寿命比较短。劣质油墨不但打印效果很差,而且它可沿著打印针导孔进入打印头针缝间并固化,堵塞打印头,导致打印机无法正常打印,严重时可造成打印头出针阻力增大而折断打印针、打印针平行槽被压坏、打印头驱动芯片或色带电机被烧坏等故障。

最后,看长度。LQ1600色带长度为16米,LQ1500/2500色带的长度为10米,劣质的色带往往达不到长度标准。

4.针式打印机的日常维护与保养。

维护与保养针式打印机应注意如下的问题:

第一,注意环境。针式打印机应远离电磁场,不要放在振动的物体上,工作的正常温度范围是10℃~35℃,正常湿度范围是30%~80%,周围应无粉尘等污染;

第二,注意电源。一定要用专用电源线,而且一定要避免带电插拔;

第三,注意卫生。打印机内部要定期用真空吸尘器清除机内的纸屑、灰尘等脏物;外部机壳要用软布经常擦拭,但要注意尽量不要使用酒精等有机溶剂,要用稀释的中性洗涤剂;

第四,注意数量。打印机连续工作时间不要太长,否则,打印头会因高温而损坏。打印一段时间后,如果感觉到打印机过热烫手,应停下来歇歇;

第五,注意字车保养。打印机使用一段时间后,用软布擦拭打印头字车导轨时,可以抹适量的润滑油(如缝纫机油、钟表油等),以减少打印头字车的摩擦阻力,防止字车导轨变形。切记,在打印机开机过程中,不能用手拔动打印头字车;

第六,注意保持打印头的清洁。打印头是打印机的关键部件,因此要加倍爱护。一般来说,每打印5万字或使用3个月以上就应该清洗一次打印头。方法是拆下打印头的固定螺钉,取下打印头,将打印头前端1cm~2cm处在95%无水酒精中浸泡5分钟后,再用小毛刷清洗针孔,洗净后取出晾干,重新装上即可;

第七,注意纸的厚薄。纸的厚度不同,打印针与打印胶辊间的距离也不同,在打印时一定要注意调整纸厚调节杆;

第八,注意减少打印机空转。最好在需要打印时再打开打印机;

第九,注意尽量避免打印蜡纸。蜡纸上的石蜡往往会与打印胶辊上的橡胶发生化学反应,使橡胶膨胀变形。另外石蜡也会进入打印针导孔,易造成断针;

第十,注意胶辊清洁。要定期用在中性洗涤剂中浸泡过的软布擦洗打印胶辊,以保证胶辊的平滑,延长胶辊和打印头的寿命。

(二)喷墨打印机使用技巧

与针式打印机相比,喷墨打印机要“娇贵”得多,如果不注意保养或操作不当,很容易损坏。所以一定要注意喷墨打印机的日常维护及使用技巧。

1.如何提高打印速度与打印质量。

相对来说,喷墨打印机的速度不是很快,特别是档次越低速度越慢。USB接口一般可以保证正常的打印速度。如果是并口,在BIOS和打印驱动里设置成“ECP”模式,能明显提高打印速度。对于日常非正式文稿,用可以接受质量的“草稿模式”也能大幅增加打印速度。

质量的提高主要取决于墨和纸,三色打印机不要用彩色墨盒打印黑色文字,耗墨速度快不说,文字黑度不够;打印时最好用80克复印纸,这样不容易泅墨;如果打印彩色文稿,用光泽照相纸优于喷墨专用纸更优于普通纸。

2.如何处理卡纸和防止墨头干涸。

处理卡纸简单实用的方法是立刻停止打印,将调节纸张厚度的调节杆放在最大档,然后轻轻向外抽,千万不要蛮干,否则很容易损伤打印机的喷头。另外,不要把表面有褶皱或裂口的破纸、很薄的纸放在喷墨打印机上打印。

防止墨头干涸的方法是浸湿一块干净的棉布,下班前放在打印头边,因为它会自然蒸发水分,附近空气中水分饱和,所以打印头的墨水就不那么容易干了,即使一个礼拜不动也不会堵头。

3.喷墨打印机的日常维护与保养。

在使用过程中喷墨打印机除了要防高温、防尘、防湿、防震、防阳光直射外,还要适时地进行保养与维护,才不容易损坏,也才能使打印的文稿保质保量。

A.工作环境要严格要求。首先应确保周围比较清洁,没有粉尘等污染。工作环境灰尘太多,容易导致小车导轴润滑不良,使打印头在打印过程中的移动受阻,引起打印位置不准确或撞击机械框架造成损伤及死机;打印机在打印时必须关闭其前盖,以防止灰尘进入或其他坚硬物品阻碍打印机小车的运动;其次要有一个稳固的工作平台。

B.不要忽视小问题。不要在打印机顶端放置任何物品;禁止带电插拔打印机电缆,这样会损坏打印机的打印口以及PC的并行口,严重的甚至会损坏PC机的主板;

C.清洁打印机外部。在清洁打印机的外部时,可用毛刷将外表上的灰尘刷掉。

D.清洁墨盒。墨盒未使用完时,最好不要取下,以免造成墨水浪费或打印机对墨水的计量错误。但长时间没有使用打印机,可能会导致墨盒喷嘴上形成墨水硬壳,可以通过启动墨盒清洁程序进行清洁墨盒,也可按下列方式进行清理。由于各种喷墨打印机取出墨盒的方法不尽相同,下面以EPSON COLOR300为例,介绍取出墨盒的正确方法。首先打开打印机电源,并打开打印机上盖,然后按更换墨盒按钮将打印机墨盒托架移到中间位置,拿住打印机墨盒的顶部,将其取出。注意:无论电源是否为开或关,都不可用手硬把墨盒移出来并取下墨盘。

E.清洁打印机内部。用毛刷清洁打印机内部,将灰尘刷掉;如果压纸辊轮积了许多的油渍,利用卫生纸或棉花棒沾些去渍油将油渍清除;拿一张卫生纸折好,然后沾上去渍油擦拭喷墨匣移动的横杆,然后喷一些润滑剂,以达到防锈的效果。

F.部分打印机的打印头在初始位置时将被机械锁定,此时不要强行用力移动打印头,否则将造成打印机机械部分的损坏。

G.换墨盒时一定要按照操作手册中的步骤进行,特别注意要在电源打开的状态下进行操作。

H.墨盒在长期不使用时应置于室温下避免日光直射。因为在这种环境中墨水蒸发得很快,很容易造成喷头堵塞。另外在低温潮湿的环境下,打印头电路与墨水都易出问题。另外墨盒在正常使用了1~2个月后需要校正,以提高打印精度与打印质量。

Ⅰ.尽量使用正品墨盒。现在,墨盒有很多假冒伪劣产品,墨水是用旧墨盒自己填充的,因墨水的成分与原厂不同(原厂墨水的配方都是机密),打印出来品质差,而且会造成喷墨嘴阻塞。如果代用墨水含有毒性或具侵蚀性,更会严重影响打印机寿命。如果是因为使用非原厂耗材所造成打印机的损害,将不在免费保修范围之内。

4.喷墨打印机省墨技巧。

在购买喷墨打印机时,要考虑充分,不要图一时省一点钱,日后的消耗过大。正确的使用和维护将减少喷墨打印机墨水的消耗。黑色墨水消耗太快可能是由下列不正确操作造成的:不是以按下电源(Power)键的方式关闭的打印机;经常用从插座中拔出电源插头的方式关闭打印机;当打印机正在打印时关闭打印机。

如何延长墨盒的使用寿命呢?如果你需要长途搬动或运输打印机,应将墨盒留在打印机内并用胶带固定住;当要在很长时间内停止使用打印机,而墨盒还剩有一大半的墨水时,最好将墨盒取出保存于暂存盒中;清洗喷头会消耗墨水,因此不要时常清洗喷头,而应在打印质量下降时清洗。

(三)激光打印机知识

随著价格的下降和人们对打印质量要求的提高,由于激光打印机具有打印精度高、速度快、噪音低等优点,工会办公室可以选择激光打印机。

1.选购须知。

购买时请考虑以下一些问题:

A.速度:办公室的台式激光打印机,通常的打印速度是8至12页/分钟。最快的生产型打印机用于打印片纸时可达135页/分钟,而有些特制打印机用于连续纸打印时可至200页/分钟以上。把具有8页/分钟及以上输出速度作为选择的一项基本条件。

B.打印分辨率:打印分辨率是指其中一定区域里打印的点数。工会办公室可以把具有600DPI及以上分辨率,作为选择的基本条件之一。

C.纸张处理:纸张处理是很重要的问题,大多数激光打印机使用信纸大小的单张纸。高端生产型打印机使用连续纸。激光打印机也可以打印幻灯片、不干胶和小卡片。对于双面打印,打印机可在打完纸的一面后,翻过来又打另一面。然而,大多数激光打印机使用简单的手工双面打印。手工双面打印是通过打印控制面板选项或是把同一张纸重新放进去打另一面。根据工会办公的打印需求来确定打印机托纸架可放多少张纸。

D.FPOT(First Paper Out Time第一张纸出纸时间)和预热时间:买打印机时另一个要考虑的问题是FPOT和预热时间。当打印机从计算机接收数据准备打印时,将花5至30秒钟来做新任务的准备工作,这是打印文档的附加时间。预热时间也很重要。当打开打印机时需要长时间预热熔丝至操作温度。若打印机有待命模式或者在打印任务之间关机,预热时间显得更为重要。

E.打印机语言:打印机从与之相连的计算机接收命令,这些命令告诉打印机以怎样格式打印文档,这其中包括打印机语言。打印机语言越来越少用了,因为现在这个工作已由操作系统自身来做,若需要一种特定语言,请确认打印机支持它。

F.耗材:当购买激光打印机时一定要考虑耗材的消费。主要是考虑墨盒调色筒的价格/容量比和硒鼓的价格/寿命比。这两项有助于决定打印机每页打印的价格。

当考虑调色筒价格时要注意它能打印多少页,对于硒鼓应注意它在报废之前平均可打印多少页。通常激光打印机的耗材可打印的页数是相应喷墨打印机的耗材的10倍。

G.可靠性:可靠性反映了激光打印机本身的质量,可以用月额定打印量来衡量激光打印机的可靠性,这个值越高表明打印机的可靠性越好,因此打印量大的用户应选择可靠性高的型号。

H.可扩展性。很多型号的激光打印机在标准配置的基础上,可以添加额外的内存、网络服务器、扩展字库、MAC机接口、PostScript支持部件、双面打印支持部件等,用户可以根据自己的需求来选购扩展部件。

Ⅰ.易用性:如果激光打印机的机械结构、管理软件或功能设计不合理,用户难以正确掌握使用方法,那么不仅会影响工作效率,打印机发生故障的几率也会上升,因此易用性也是选择时一个重要的参考指标。

J.价格:不同型号激光打印机之间的价格差距很大,打印速度、打印幅面、网络打印能力、分辨率、额外功能都是影响激光打印机价格的重要因素。打印机及其耗材的价格将是选择时的一项重要指标。

2.彩色激光打印机介绍。

彩色打印机与单色打印机工作方法一样,只是它在纸上打4遍。彩色打印机也用一个感光器,不断地传输色彩(青、洋红、黄)到纸上,每次一种,以构成图像。有些打印机可工作在彩色和单色模式。这些打印机打印单色时通常与专用单色打印机效率一样,而打印彩页时较慢,因此可用作一般工作组级打印机,便于偶尔用到彩色打印。

彩色打印机通常比同等单色打印机慢很多,也贵得多。除非工会办公室绝对需要激光打印机质量的色彩输出,大多数工会办公室最好购买高质量喷墨打印机来满足对彩色的需求。

3.激光打印机的接口。

打印机与计算机连接方法有4种:并口、USB、IrDA和DIN连接器。连接类型取决于计算机配置和它是否支持这些接口。

A.并口:是打印机最常用的接口,它也称为打印口,因为它起初就是有意为打印机设计的。所有PC机都有并口,因此兼容性并不是问题。

B.USB:通用串行总线是4种接口类型中最新的一种。它是可热插拔的,传输数率更快,占用CPU较少,这使它成了计算机和打印机之间一种理想的连接方法。由于是最新的接口技术,它只适用于运行Windows98或最高版本的带USB接口的机器。

C.IrDA:远红外口打印机只限于较高端的和便携式打印机,主要用于无法连接电缆的办公环境或旅途中。另外,笔记本电脑和其他有IrLA口的便携式设备使用IrDA接口工作良好。

D.DIN连接器:DIN接口是专用于Mac系列微机。与PC机的并口一样,这种接口是必须有的,用于连接打印机。

4.激光打印机的安置。

与针式、喷墨打印机一样,激光打印机的安置也需要考虑到电源,室内温度,操作环境等。其安置的必要条件如下:

A.仔细阅读随机所带的资料;

B.激光打印机必需水平放置,平面上有富裕的空间;

C.安置激光打印机时要充分考虑到两个侧面(左边是排气口,右边是吸气口)空气的畅通;

D.电源要按激光打印机的实际需要配置;

E.室内温度应保持在10-35摄氏度,湿度在20%-80%范围内,避免阳光直射。在温度、湿度变化强烈的地方,应使用空调、加湿器等设备;

F.避免在高静电、强磁场的地方使用,也要避免腐蚀性物质的侵蚀;

G.由于激光打印机很重(约30kg左右),所以移动时,应由两人平稳搬动;

H.安置好后,将相应的备件、资料及时归档。

5.EP-S盒的安装与使用。

EP-S盒中主要包含有硒鼓和一定数量的墨粉。EP-S盒在不打开密封包的情况下可以保存两年半左右的时间;而当其密封的包装袋被打开后,其自然寿命约降为6个月。所以,EP-S盒在未使用之前,一定不要轻易地打开密封的包装带。

EP-S盒中,最为金贵的要属绿色的硒鼓表面了。因此,严禁一切外伤,即使像指纹、异物等也必须严加防范,其表面还需防止紫外线长时间的照射,以免影响印刷质量。

EP-S盒的安装步骤如下:

A.首先将EP-S盒包装盒正面朝上平放(TOP端朝上),从塑料袋中将EP-S盒取出。注意:保护绿色硒鼓表面的红色塑料一定不要取下。否则,容易损伤硒鼓表面;

B.平稳端著EP-S,将其前后左右轻轻摇晃几次,使墨粉分布均匀;

C.打开激光打印机的机盖,将EP-S盒沿左右槽子轻轻插入,EP-S盒对准左右槽子后,轻轻上推,听到开关锁簧相吻合的声音即可;

D.轻轻取下保护绿色硒鼓的红色塑料,合上机盖;

E.检查好电源,开机自检通过即可。

如果开机后听到有齿轮不相吻合的磨擦声音,应立即关机,并按A-E的步奏重新装试,直至正常为止。

6.激光打印机原理与维护。

A.保证供电稳定,有条件可使用稳压电源,打印机外壳、微机外壳均应严格接地;

B.一般激光打印机硒鼓都不允许加粉再生。只有少数产品可加粉的,应使用原厂炭粉,最好送专业部门处理,切勿自行加粉,否则可能漏粉或硒鼓卡死,损坏机内组件;

C.激光打印机要特别注意防尘,如果工作环境尘埃太多,将污染机内光学组件而造成打印故障;

D.激光打印机要特别注意防潮,如果湿度太大,将影响静电的充放和吸附过程,从而产生打印效果差的故障;

E.激光打印机的纸路十分复杂,配合要十分精密,所以卡纸是激光打印机不可避免的最常见故障,因此一定要使用标准打印纸;若遇到卡纸现象一定要谨慎处理,切勿乱捅乱戳,如果打印纸卡在加热定影套件里面,工会办公人员一般不能处理,应送专业部门处理;

F.取放硒鼓时一定要谨慎,以防刮伤硒鼓和损坏机内易碎组件而造成不必要的损失;

G.打印机出现机件故障或控制失灵,应及时切断电源,及时送专业维修部门,切勿自行拆卸,以防扩大故障。

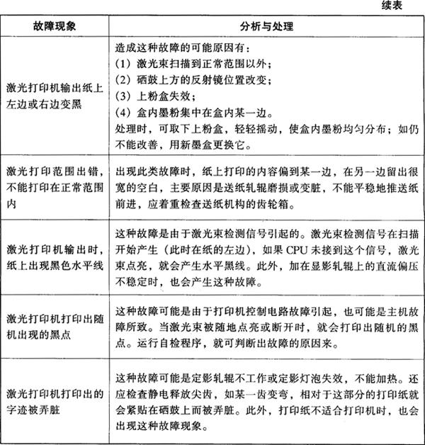
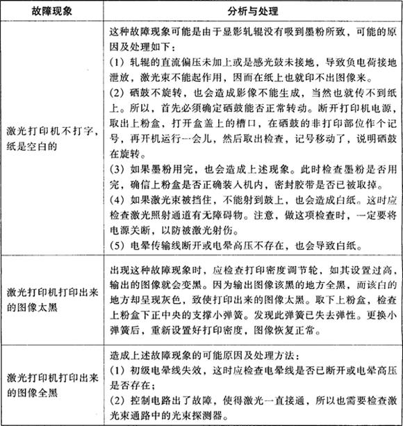
7.激光打印机故障现象与分析处理。

随便看

 

离鸟网收录3541549条中英文词条,其功能与新华字典、现代汉语词典、牛津高阶英汉词典等各类中英文词典类似,基本涵盖了全部常用中英文字词句的读音、释义及用法,是语言学习和写作的有利工具。

 

Copyright © 2004-2024 vtrois.com All Rights Reserved
更新时间:2026/4/7 8:25:15