功能性货币
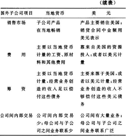
功能性货币是跨国公司子公司在其所处的经济环境中创造和支用现金的货币。 功能性货币是美国财务会计准则委员会第52号声明首次提出,与报表货币区分开来的。一般说来,功能性货币的选择有三种情况,如果子公司在当地国家中相对的“自给自足”,业务基本上限于当地国家之内,则功能性货币即为当地货币。 例如英国子公司在当地生产和销售其大部分产品,那么其功能性货币是英镑。 另一种情况是,子公司的业务是整个公司的有机组成部分,是公司业务的扩展和延伸,那么功能性货币是美元。例如,香港装配工厂从美国母公司运进零部件加以组装,然后将成品销往美国。第三种情况,功能性货币既不是当地货币,也不是美元,而是第三国货币。尽管各个公司在选择功能性货币时有相当大的自主权,但必须说明的是,在高度通货膨胀(3年之内通货膨胀累计接近100%)的国家里,功能性货币必须是美元。除此之外,大多数子公司都习惯于用当地货币作为功能性货币。 表4-7-1 功能性货币决定条件表  
|