网站首页  词典首页


请输入您要查询的字词:

 

字词 压铸模的试模与调整
类别 中英文字词句释义及详细解析
释义 压铸模的试模与调整

(一)调整内容

压铸模的调整主要包括:材料融熔温度;注射时模具温度、熔液温度;压铸机的注射压力、锁模力、开模力的确定;根据制件情况所需的压射比压、压射速度等。

(二)调整方法

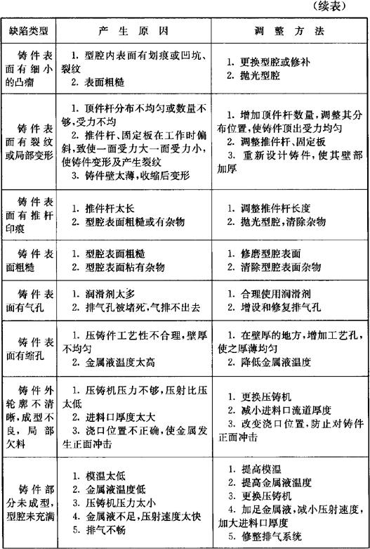
压铸模试模中的缺陷与调整方法见表6.3-2。

表6.3-2 压铸模试模中的缺陷与调整方法

随便看

 

离鸟网收录3541549条中英文词条,其功能与新华字典、现代汉语词典、牛津高阶英汉词典等各类中英文词典类似,基本涵盖了全部常用中英文字词句的读音、释义及用法,是语言学习和写作的有利工具。

 

Copyright © 2004-2024 vtrois.com All Rights Reserved
更新时间:2026/4/7 3:36:40