网站首页  词典首页


请输入您要查询的字词:

 

字词 发电厂火灾检测及灭火设施
类别 中英文字词句释义及详细解析
释义 发电厂火灾检测及灭火设施

发电厂应设计和安装完善的消防给水系统,水源应充足可靠,同时应根据发电厂的类型、容量和作用,设计和安装不同类型的火灾自动报警和专用灭火装置,合理配置灭火器材。

(一)10MW以上发电机

单机额定容量为10MW及以上的空冷汽轮发电机、水轮发电机、氢冷发电机及水冷发电机应设水喷雾或二氧化碳、氮气、卤代烷等固定灭火装置。空冷汽轮发电机和水轮发电机的水喷雾灭火用水量应由制造厂提供。水轮发电机的采暖取风口和补风口处应设置阻风门(防火阀),发电机著火时应自动关闭。

新建及扩建单机容量为200MW及以上的发电机,消防设施应满足火灾初期发出警报,能进行火灾集中监视及消防装置的远方或现场启动。

(二)50MW机组以下的发电厂

50MW机组以下的发电厂应设置消火栓灭火系统。

(三)50~200MW机组的发电厂

50~200MW机组的发电厂,其电缆夹层、控制室、电缆隧道的电缆交叉密集处、电缆竖井及屋内配电装置处宜设置火灾探测报警装置和移动式灭火器具。

(四)200MW机组及以上容量的发电厂

1.发电厂的集控室(包括电缆夹层)、单元控制室、继电保护室、电子设备室、计算机房、通信室,应设置火灾检测和固定灭火装置。在主厂房外单独设置的主控室、网控室、通信室宜设置火灾检测装置和固定卤代烷灭火装置。

2.主变压器、高压厂用变压器和启动/备用变压器,应设置水喷雾或其他灭火装置。当设有联络变压器时,也应设置水喷雾或其他灭火装置。

3.运煤栈桥与转运站、碎煤机室、主厂房连接处,应设置水幕防火隔离设施。

4.主厂房内的主油箱、储油箱,宜采用水喷雾灭火装置和泡沫灭火装置。

5.油罐区与燃油系统的灭火装置,应按照《建筑设计防火规范》、《石油库设计规范》和《电力设备典型消防规程》设置。

6.电缆交叉处、密集处及中间接头部位宜设置悬挂式卤代烷灭火设施及其他简易灭火设施。

7.对室内电气设备、油系统设置喷水灭火装置时,应考虑能排泄消防废水,并应有防止火灾蔓延的措施。

8.发电厂水喷雾灭火装置及预作用、湿式、干式喷水灭火装置的供水强度,应不低于10L/(min·m2),安全距离应满足表5-3-1的要求。

表5-3-1 水喷雾喷头及管道与高压电气设备带电(裸露)部分最小安全距离

注:表中J表示电网中性点直接接地。

9.消防给水系统应满足《建筑设计防火规范》和《火力发电厂生活、消防给水和排水设计技术规定》的要求。

10.在下列部位应设置火灾自动报警区域:

(1)每台机组为一个火灾报警区域,包括单元控制室(电缆夹层、继电保护室、热工保护室、电子设备室)、汽机房、锅炉房、煤仓间以及主变压器、启动变压器、联络变压器、厂用变压器、柴油发电机火灾探测区域。

(2)网络控制楼、微波楼和通信楼火灾报警区域,包括控制室、电气和热工保护室、电子计算机房及电缆夹层火灾探测区域。

(3)运煤系统火灾报警区域,包括控制室、配电间、转运站、碎煤机室及运煤栈桥火灾探测区域。

(4)点火油罐火灾报警区域,包括油罐、油泵房及污油处理站火灾探测区域。

11.在以下部位还应设置火灾检测和自动报警装置:

(1)主厂房外单独设置的主控制楼、网络控制楼、通信楼等;

(2)汽机房至主控制楼电缆通道;

(3)主要电缆隧道及电缆竖井;

(4)锅炉房零米以上的电缆处;

(5)汽机房运转层架空电缆处;

(6)主厂房内厂用配电装置。

12.汽轮发电机及油系统应设置以下消防设施:

(1)汽轮机机头部应设火灾检测设施。

(2)汽轮机平台下、主要油管路与主蒸汽管道交叉处、润滑油箱、调速油箱、发电机密封油箱及汽轮机的净化油箱等处应设置火灾检测和水喷雾灭火装置。若采用抗燃油时,可不装设水喷雾设施。

(3)主厂房内油管道接头处应设置喷洒水灭火设施。

13.下列建筑物内应设置室内消火栓:

(1)主厂房(汽机房各层和锅炉房的底层和运转层,煤仓间各层,除氧间运转层,除氧层,电梯间各层和楼梯间等);

(2)运煤建筑物;

(3)生产行政办公楼;

(4)化学水处理室;

(5)材料库;

(6)修配厂。

其他建筑物的室内消火栓按照《建筑设计防火规范》执行。

14.在主厂房、储煤场、油罐区、网控楼、通信楼、办公楼、科研楼等的周围,应设置环状消防给水管网和满足消防要求的消火栓。

15.发电厂各防火部位消防器材的数量和种类,应按照《电力设备典型消防规程》要求配置。

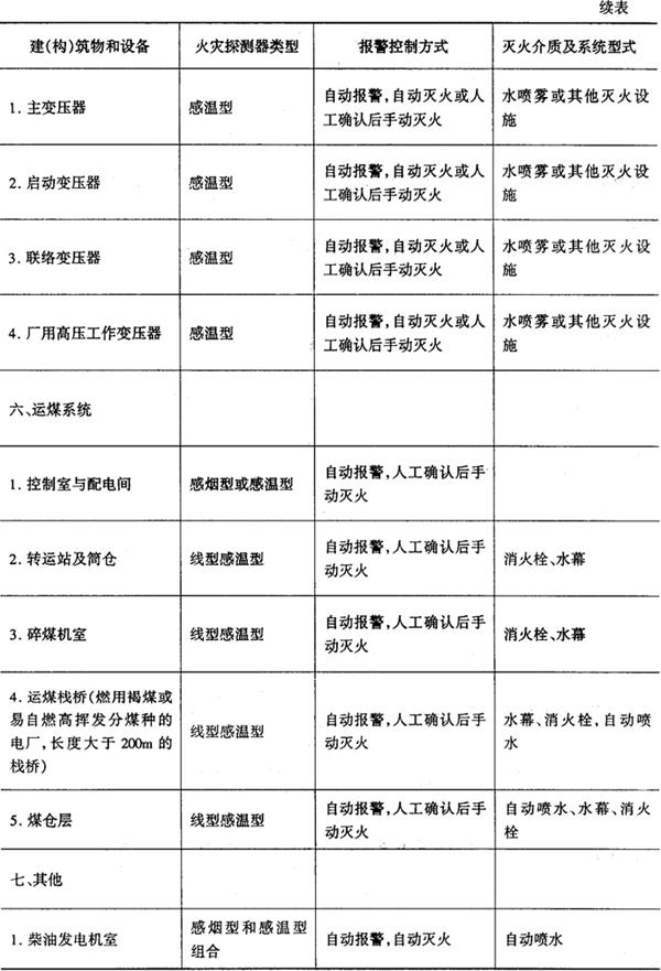
16.单机容量200MW机组的发电厂主要建(构)筑物和设备的火灾探测报警系统应符合表5-3-2的要求。

表5-3-2 主要建(构)筑物和设备火灾探测报警系统

(五)300MW机组及以上容量的发电厂

300MW及以上机组,单机容量大,在系统中的位置重要,因此我国对300MW及以上大机组发电厂的防火设计尤为重视。在总结大机组十几年来的消防设计经验的基础上,认真吸取国外大机组电厂的设计技术,合理确定我国大机组防火设计方案。单机容量300MW及以上的发电厂,主要建(构)筑物和设备的火灾探测报警与灭火系统应符合表5-3-3要求。

表5-3-3 主要建(构)筑物和设备的火灾探测报警与灭火系统

(六)发电厂消防车的配置

1.单机容量为50MW及以上机组的发电厂:(1)总容量大于1200MW的不少于2辆;

(2)总容量为600~1200MW的配2辆;(3)总容量小于600MW的配1辆。

2.单机容量为25MW及以下机组的发电厂,当地消防部门的消防车在5min不能到达火场的配1辆。

3.设有消防车的发电厂,应设置消防车库。

(七)消防控制

发电厂应设置消防控制室,消防控制室宜设在集中控制室(或单元控制室)内。控制室应设置消防设施的启动装置、消防监测屏、火灾报警显示屏和向各运行值班负责人值班处发出火灾报警的信号装置。

随便看

 

离鸟网收录3541549条中英文词条,其功能与新华字典、现代汉语词典、牛津高阶英汉词典等各类中英文词典类似,基本涵盖了全部常用中英文字词句的读音、释义及用法,是语言学习和写作的有利工具。

 

Copyright © 2004-2024 vtrois.com All Rights Reserved
更新时间:2026/4/6 22:03:33