网站首页  词典首页


请输入您要查询的字词:

 

字词 外国直接投资的各种优惠
类别 中英文字词句释义及详细解析
释义 外国直接投资的各种优惠

【内容介绍】:

无论是发展中国家还是发达国家,吸引外国直接投资(FDI)已成为政策重点,各国政府越来越重视利用各种优惠来吸引投资。

本文将介绍外国直接投资优惠的类型、理论依据、优惠竞争、优惠对外国投资者的影响、国际经验等。

1.优惠的类型

按照联合国贸发会议(UNCTAD-DTCI,1996,p.3)的定义,优惠是指政府提供给特定企业的任何可衡量的经济好处。这里,需要说明如下两点。第一,FDI刺激包括特别设计的一些措施,或为了提高特定外国直接投资的收益率,或为了降低(或再分配)其成本或风险。

但是,FDI优惠并不包括比较宽泛的非歧视性政策,诸如基础设施、有关FDI的一般法律制度、企业经营的一般法律和财政制度、利润的汇回或国民待遇,等等。虽然这些政策无疑也会影响TNC的地点决策,但从实质上说都不是FDI优惠。第二,优惠(incentive)与补贴(subsidy)不同,后者是指政府或其他组织因其从事有益于公众的活动而给予个人或法律实体的财政援助(Bernard and Colli,1992,p.331)。政府既可以采用直接支出的方式,也可以采纳税收支出的方式给予补贴,但政府得不到相应的补偿,只是对受益者的业绩加以限制(Moffat,1976,p.262)。

虽然大多数优惠具有补贴的性质,但从某种程度上说,政府不承担财政成本(比如垄断权、市场优先权等)。

联合国贸发会议(UNCTAD-DTCI,1996,p.4-7)和经济合作与发展组织(OECD,1983,1989)把FDI优惠划分为三大类,即财政优惠、金融优惠和其他优惠。

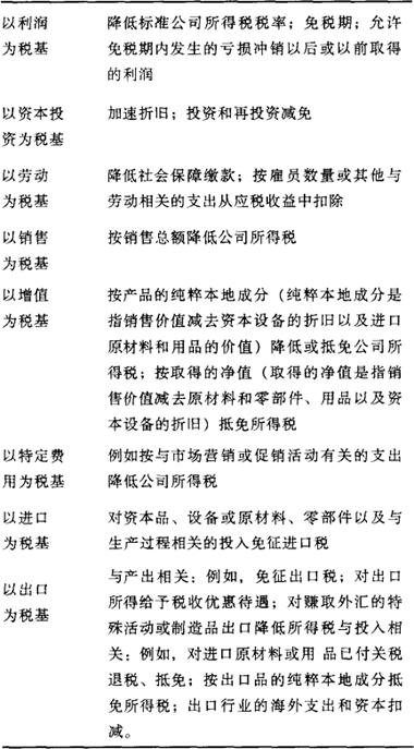
财政优惠(fiscal incentives)的总目标就是要减少外国投资者的税收负担。税收优惠可以按税基的不同而区分为不同类型(Rhee,1985),如表1所示。

表1 FDI的主要财政优惠类型

此外,有些优惠与东道国适用于TNC的整个税收制度有关。东道国的各种税收优惠对母公司支付的公司税总额产生不同的影响,这于居住国的税法和居住国与东道国之间的税收协定有关。双重征税协定的目的就是允许在东道国已缴纳的税收从居住国的公司所得税中扣除。可是,这并不一定阻止居住国对在东道国已免税的所得征税。

为此,有些双重征税协定增加了税收饶让(tax sparing)条款。这种措施使得外国投资者得到东道国给予的税收让步(tax concessions)的好处,而不会导致税收收入从东道国转移到居住国。

金融优惠是直接为企业提供资金,以为新的外国投资或特定的经营活动融资,或支付资本或经营成本。最常见的金融优惠类型包括政府补助、补贴贷款、政府参股以及优惠费率的政府保险等,如表2所示。

表2 FDI的主要金融优惠类型

其他优惠包括了那些很难归类的优惠,其特点是通过非金融方式增加外国分公司的赢利。

诸如补贴专用基础设施、特定补贴的服务、市场优先权、外汇的优待等等,如表3所示。

表3 FDI的主要其他优惠类型

上述这些优惠措施,既可以是有条件的,也可以是无条件的。有条件的优惠通常与业绩要求联系在一起,而业绩要求在某些情况下对投资又具有抑制效应。

在优惠措施给予外国投资者的好处相同的情况下,一国政府由此而付出的代价有多有少,这就要看所利用的优惠类型以及管理状况。从各国的实践来看,外国投资项目若是大型的或很重要,投资者在谈判过程中就常常要求给予优惠。

2.优惠的理论依据

外国直接投资的优惠在实践中比在理论上更容易接受,但这种优惠的收益是否高于成本以及在什么条件下超过成本,这些问题仍然在争论不休。

早在20世纪20年代,皮古(Pigou,1920)在阐述其福利经济学时指出,投资优惠的理论依据在于矫正市场失灵,以反映出来自生产外部性的、更大的利益。

正外部性(或外溢性)是由下列因素导致的:规模经济、新知识的广泛传播、流动的工人的技能提高,等等。特别是外国直接投资,它给东道国带来的不仅是资本的流量,更重要的是给东道国带来了新技术、成熟的管理经验、先进的工艺流程以及其他无形资产。

有证据表明,技术扩散的利益是巨大的(UNCTAD-DTCI,1995)。由于产生外溢性的生产者得不到这种外部性的利益,因此,在私人收益率与社会收益率之间出现了一个“楔子”。

所以,有人提出,要使净社会收益总额达到最大化,就必须为私人投资者提供优惠,使优惠的程度等于这个楔子的数量。

诚然,楔子的计算并非易事,倘若出现失误,可能还会扭曲生产结构而不是矫正生产结构。除了这种政策失误之外,还会有管理成本。

我们也可以把优惠的理论依据放置在增长与发展的动态背景下进行分析,即矫正市场失灵,以反映出随著时间的推移来自单位成本递减和边干边学的利益。

这是保护幼稚产业的古典论点。随著投资的增加和单位成本因产量增加而递减,一国就能从这种正在发展的产业中取得比较利益。的确,东亚新兴工业化国家(地区)的产业政策实践表明,政府通过强化企业家精神、提高管理和技术能力,帮助国内企业提高效率和竞争力,从而获得了动态利益(UNCTAD,1994)。

最后,还有一种支持FDI优惠的观点认为,优惠措施是对投资者因政府其他干预所造成收益损失的补偿。

在发展中国家,为了吸引外国直接投资,本来应当从根本上治理那些投资障碍,但是,由于这些国家的政府面临著各种政策目标和约束,这种最优解不可行。因此,有人认为,吸引外国直接投资的次优解就是提供各种优惠措施。

如上所述,投资优惠对东道国来说既有利也有弊:有利的方面是它能矫正市场失灵,不利的方面是它会导致生产结构扭曲。为了清楚地知道优惠措施是否具有经济效率,必须要进行准确的成本效率(cost-effectiveness)估价(Galenson,1984)。

可是,还没有一种精确的方法用于成本-收入测算。此外,政府的有限的管理能力,可能不能充分而有效地贯彻和监督各种优惠措施。诸如此类的问题表明,一国政府在提供优惠时必须谨慎从事:在全面了解其效应基础上提供优惠,而不能简单地与其他国家提供的优惠进行攀比。

3.优惠的国际比较

自20世纪80年代中期以来,为了吸引外国直接投资,不仅提供优惠的国家数量在迅速增加,而且优惠的范围也在逐渐扩大,以致各种优惠措施成为吸引外国直接投资的必要条件。

也正因为如此,各国展开了优惠竞争。

20世纪90年代以来,越来越多的国家将优惠的领域重点放在技术和高附加值产业(如电子、计算机软件)以及基础设施项目;同时,虽然制造业部门仍然是优惠计划的重点,但也有些国家继续把农业、渔业、采矿业、石油勘探和开采作为优惠对象。

从总体情况来看,发达国家更多利用的是金融优惠而不是财政优惠,其中的部分原因是财政优惠缺乏弹性,而且,审议批准程序比较复杂(Commission of the European Communitiies,1991)。可是,发展中国家的情形正好相反,因为发展中国家缺乏提供金融优惠必需的资金。

3.1 财政优惠

财政优惠是20世纪90年代利用最为广泛的一种FDI优惠,其中的主要优惠措施包括降低公司所得税的标准税率、免税期、加速折旧、投资与再投资减让、社会保障缴款扣除、计算所得税时的毛收入特殊扣除和其他税(如增值税)的扣除、进口税豁免以及进出口退税等。

尽管优惠措施在各国大致相同,但在具体实施中,各国根据国情表现出很大差异。第一,在大多数国家,降低公司所得税的税率虽然是最为常用的财政优惠措施,但降低的水平即使在同一国家也常常是不同的。因此,这种优惠的总体影响取决于某一既定国家的标准税率。第二,在发达国家,加速折旧和计算所得税时的毛收入特殊扣除和其他税的扣除比豁免进口税、进出口退税等更受重视,因为后两种优惠一般仅适用于经济特区或地区。

第三,在发展中国家,降低公司所得税的标准税率、免税期、进口税豁免以及进出口退税等是主要的税收优惠类型。免税期一般为投资之后的5年(有的长达10年甚至25年),关税让步通常持续5年~10年,有时也长达15年~25年。第四,在中欧和东欧国家,近80%的国家提供降低公司所得税的标准税率、免税期、豁免进口税等优惠。

此外,为了避免经济转轨时期财政制度的经常变化所造成的不良影响,有些国家还实施了税收稳定计划(tax-stabilization schemes)。

当然,上述这些财政优惠措施并不是适用于所有类型的FDI。

从目前的情况来看,符合优惠标准的FDI不足全部FDI的1/3,而且,得到优惠的最常见的FDI项目主要包括优先发展的产业、区域开发(特别是在发达国家)、出口以及创新、研究与开发、培训、就业和环境保护。

总之,财政优惠的主要目的就是要减轻外国投资的有效税率,提高它的收益率。

但是,仅就财政优惠特别是免税期来说,它们并不一定是影响有效税率的最重要的因素。例如,在一项投资的有效公司税率的决定当中,通货膨胀率、利率和会计制度很可能比公司所得税标准税率更为重要。结果,各国间的有效税率差异可能很大,但并不一定都是由优惠制度造成的。特别是在20世纪80年代中期以来,有些国家在努力削减财政优惠,尤其是削减选择性的公司所得税减免和抵免。

例如,印度尼西亚于1984年废止了免税期,韩国减少了优惠,菲律宾目前也在考虑在投资优惠制度中取消免税期。当然,这些迹象并没有缓和各国在提供财政优惠上的竞争程度。

3.2 金融优惠

金融优惠在各国的使用稍逊于财政优惠,尤其是20世纪80年代中期以来,尽管金融优惠的范围也在扩大,但在有些地区某些金融优惠类型在削减。例如,在非洲、中欧和东欧以及发达国家,政府补助无论是在绝对额上还是在国家的数量上都有所减少;补贴性贷款在发达国家也降低了。

金融优惠在发达国家一直占据重要地位。在这些国家,大部分金融优惠的主要目标是产业开发和区域发展。

在一些发达国家如美国,多数金融优惠是由州(或省)、市政府提供的,而且最常使用的是补助,因为补助易于管理。

在许多国家,如果不能满足特定条件,这种补助要偿还,称之为“补偿规定”(claw-back provision),通常适用于像研究与开发等高风险投资。

有时,以参股形式出现的援助也是一种金融优惠,但降低利率的贷款和贷款担保形式的金融优惠并不常见。

一般来说,金融优惠在发展中国家以及中欧和东欧国家的重要性明显不如财政优惠,但近年来其地位有所提高,主要包括补贴性贷款、贷款担保和政府补助。

某些低收入国家对外国投资者提供的一揽子金融优惠主要有:对制造业投资头一年的劳动力培训给予补助;培训补助高达投资额的75%;对国际贷款的贷款担保;在必要时政府参股;对培训当地员工的年度成本拨款可达100%;年度工资补贴10%;按供电、供水以及排污处理等的成本退款15%。

3.3 其他优惠

有些优惠措施无法归类于上述两种形式,但自20世纪80年代中期到90年代初期,这类优惠(如补贴基础设施、服务和技术援助等)范围迅速扩大。这些优惠主要针对的是在出口加工区、企业开发区和科技园区的投资。

一般来说,各国除了减少行政管理,提供良好的工业场地和完善的设施之外,以补贴价格或免费提供信息、咨询、管理服务、培训以及其他技术服务等,在很多国家已成为越来越普遍的优惠形式。在许多发展中国家和中欧、东欧国家,对进口竞争的保护和对外汇分配的优惠,也发挥著重要的作用。

总之,上述进行的比较分析表明,近十余年来,不论国家大小,也不管是发达国家还是发展中国家,在吸引外资时都使用了五花八门的优惠手段,相互展开了激烈的竞争。

由于优惠方法需要有强大的资金实力作后盾,因此,为了估价优惠措施对FDI的全球性竞争的影响,决策者就必须通晓那些国家提供了优惠以及提供了哪类优惠。

4.优惠对外国投资者决策的影响

在有关跨国公司决策的决定因素的理论和经验研究中,普遍的结论是,尽管各种优惠的作用很大,但在排列次序上,优惠的位置并不很高(UNCTC,1992;Hymer,1960;Kim and Lyn,1986;Caves,1971;Williamson,1975;Rugman,1980;Rugman,1981;Rugman,1986;Dunning,1980;Dunning,1981;Dunning,1988)。达宁(Dunning,1980,1981,1988)在解释外国直接投资的动机时,曾把影响跨国公司决策的关键因素归为三大类:(1)企业特定(或所有权)优势(firmspecific or ownership advantages),是指企业具有全面市场竞争优势,表现在像技术性资产、产品差异、管理技能、生产效率、规模与集中程度等方面;(2)内部化优势(internalization advantages),是指某一企业的跨国交易内部化比公平交易更具有市场效率;(3)当地优势(locational advantages),是指潜在的东道国的当地条件比居住国对FDI的吸引力更大的经营场所,其中包括自然因素(如市场特征、可利用的自然资源等)、政治和经济稳定性、经济条件(如生产成本、交通成本、汇率等)以及政策因素(如贸易壁垒、外国所有权的开放度、财政制度或投资优惠等)。

可见,只有在其他条件都相同的情况下,优惠措施才能显示出巨大威力。

4.1 优惠在影响FDI地点选择中的作用

大量的经验调查表明,优惠在影响FDI的地点选择决策中的作用很有限(Agarwal,1980;Dunning,1979;Hood and Young,1979;Behrman,1962;Basi,1964;Kolde,1968;Chow,1974)。例如,早在20世纪50年代中期,巴洛和万德(Barlow and Wender,1955)就曾经对美国247位外国投资者进行调查,结果是仅有10%把(财政)优惠列为FDI的先决条件,而货币不可兑换性(占57%)、政治不稳定性(占39%)以及有限的市场或资源供给(占26%)则作为决定投资决策的更为重要的因素。

罗宾逊(Robinson,1961)也曾经作过类似的研究,涉及到205家公司在67个国家的365个投资项目。这些投资者认为,在面临关税或外汇壁垒的情况下,影响其投资决策的非政策性决定因素是保持市场份额(或扩大新市场)。在政策性因素中,免遭所有权、管理与组织的烦琐管制以及对外国控股企业的非歧视性等被认为是有影响的因素。

而政治稳定性、政府对私人企业的有利态度以及经济和金融的稳定性是更为重要的因素。

因此,从上述经验分析的结果可以看出,在决定跨国公司的投资决策的因素中,其他政策变量和非政策变量比优惠更加重要(Walker,1965;Aharoni,1966;Acharya,1979;Lunn,1980;Ingram and Pearson,1981;Scaperlanda and Balough,1983;Weiss,1984;O’Sullivan,1985;UNCTC,1992)。

上述结论也被最近的经验调查结果所证实。

例如,30国集团的一个研究小组于1984年对52家跨国公司的调查表明,在影响FDI流动的19个因素当中,东道国提供的优惠性措施,在发展中国家的排列顺序是第七位,在发达国家的次序是第八位(Group of 30,1984)。特别是在中欧和东欧国家,其他因素比税收优惠更重要。

在这些国家,投资者首先考虑的因素是政治的稳定性、货币的可兑换性、利润的汇出、劳动力的成本和技能、潜在的市场等;就是税收制度的一般特征,像税率、经营费用的处理、税务管理等,在投资决策中也比税收优惠更重要(OECD,1995)。在另一项对20家跨国公司的分布在四个行业(汽车、计算机、食品加工以及石化)的74个投资项目所做的调查研究表明,很多公司甚至不考虑优惠情况,只是把它作为锦上添花的因素。

跨国公司的投资决策主要依据的是有关投入、生产成本和市场等的长期经济战略(Galenson,1984)。

总之,经验证据表明,下列因素是决定FDI地点的关键(Gold,1991;UNCTC,1991;Schneider and Frey,1985):(1)市场特征;(2)相对生产成本,主要是出口导向的海外生产成本;(3)可利用的资源;(4)关税;(5)其他贸易壁垒;(6)运输成本;(7)汇率;(8)政治条件;(9)法制条件;(10)行政管理状况;(11)自由进入和创办企业;(12)国民待遇;(13)有关资金汇回的规章制度;(14)对待跨国公司的规章制度;(15)工资工会化;(16)区域性市场的进入。

然而,当基本的决定因素对于一项赢利性投资具有充分的吸引力且不同的FDI地点条件比较接近时,优惠显然对投资者产生影响。这表明,在其他政策和非政策性条件接近的情况下,从边际角度来看,优惠的作用很重要,尤其对那些成本较大和流动性较强的项目更是如此。

4.2 各类优惠的影响程度

在优惠具有影响的前提下,我们接下来简要讨论各类优惠的影响程度。

财政优惠 财政优惠影响的是税后利润率、资金的流动以及相对于劳动力、土地和能源而言的资本的成本。20世纪六七十年代的经济计量研究结果表明(Polk,Meister,and Veit,1966;Hall and Jorgenson,1967;Stevens,1969;From,1971;Goldberg,1972;Severn,1972;Eisner and Lawler,1975),同市场规模与增长状况相比,税收优惠在吸引FDI流量方面所起的作用很小。但是,由于投资者的居住国、东道国的情况各异以及所使用的方法不同,FDI对财政刺激变化的弹性差异很大,难以得到一般结论。

税收优惠既影响平均税率,也影响边际税率,这样,对以外国分公司的保留收益融资的投资与对新的FDI流动相比,其影响就会不同。例如,就流入到美国的外国直接投资而言,80年代的研究发现(Goulder et al.,1983;Hartman,1984;Young,1988),这两种资金来源对税收变化的反应极为不同:通过资金转移融资的FDI对美国税率提高的反应是负的,但以保留收益融资的投资与税率变化尚未发现显著关系。

但是,流入到墨西哥的FDI,无论是通过内流的资金转移融资的还是通过保留收益融资的,对墨西哥的边际有效税率的反应很强烈,其弹性分别为6.2和2.8(Shah and Slemrod,1990),大大高于流入美国的FDI的估计弹性,当然这可能与美国和墨西哥两国税率本身存在著差异有关。

有关税收优惠对其他发展中国家的FDI流量的影响,一项早期的研究通过对41个发展中国家的研究发现(Root and Ahmed,1978),制造业部门的典型税收负担是对人均FDI起决定性作用的六大变量之一。

最近的一项研究表明(Loree and Guisinger,1995),美国跨国公司的FDI在1977年和1982年与东道国有效税率的倒数正相关;同时还发现,尽管投资优惠与流向发达国家的FDI具有显著正相关关系,但其影响是负的,不过在发展中国家的情况下并不明显。可是,另一项就27个发展中国家1965年~1973年间的研究表明(Lim,1983),财政优惠与FDI流量之间呈显著负相关。

不过,原则上说,财政优惠至少发出了这样一个信号,即一国具有一个有利的投资环境。

金融优惠 有关像补助、资本设备补贴以及低利率贷款等金融优惠的影响,几乎没有什么经验分析,而且就是作了分析,多数情况也是与财政优惠交织在一起。例如,有人在列举“金融优惠”措施时,也把税收让步、免税期、加速折旧等包括在内(Reuber et al.,1973);有人则把优惠分为两类,即影响产品价格的商品刺激和影响土地成本、劳动成本和资本成本的要素优惠(Guisinger and Associates,1985);还有人在列举的可能影响FDI流动的42个因素中干脆就没有提及金融优惠(Root and Ahmed,1978)。可是,从概念上说,财政优惠与金融优惠还是有很大差别的,特别是很多金融优惠对现金流量和流动性有直接影响。可是,大多数财政优惠的情况是,只有当投资者有了利润时,它们才有意义,因而它们对现金流量和流动性不具有直接影响。

近年来对投资者的调查研究表明,相对于其他优惠而言,金融优惠的重要性尚无一致看法。

一项研究表明(Rolfe et al.,1993),金融优惠的重要性在排列次序上与财政优惠大体相当;而另一项研究却发现(Coyne,1994),金融优惠在其样本企业中的排列次序几乎最低。

其他优惠 有研究表明(Root andAhmed,1978,1979),基础设施开发水平影响著FDI流动;同时,很多跨国公司的FDI动机是在面临关税和非关税贸易壁垒情况下,保护和提高在东道国的市场份额,但贸易壁垒的优惠效应到底如何,尚无定论。但是,有效保护一直被认为是美国FDI产业结构的重要决定因素之一(Lall and Siddharthan,1982)。

许多学者分析了不同投资者的优惠偏好,这些研究发现,面向出口的投资者寻求的是廉价劳动力,认为财政优惠(包括免税期、进出口退税以及加速折旧)的重要性远远高于市场保护或其他优惠。而寻求市场的投资者则认为市场保护的重要性高于财政优惠或其他优惠(Reuber et al.,1973;Guisinger and Associates,1985)。莱克鲁(Lecraw,1990)曾利用发展中国家大样本所做的研究发现,在上述三类优惠中,税率变化对寻求市场的跨国公司的影响很小,而对寻求资源和寻求要素的投资者的影响巨大。

另一方面,关税税率是决定流向本国市场投资的重要因素,但不是决定面向出口或寻求自然资源投资的决定因素。最近,有学者按照跨国公司的类型(面向出口与面向本国市场、初创与扩张、大型与小型)调查了外国投资者对各种优惠措施的偏好(Rolfe et al.,1993;Coyne,1994)。

这些研究发现,财政优惠的重要性排列在中下水平:免税期(第五位)、股息预提税豁免(第六位)、与美国的税收协定(第七位)、加速折旧(第九位)。

如今,各国的优惠措施不断增加,目的在于吸引跨国公司的投资,实现东道国的目标,其中包括增加出口、增加就业、培训工人、提高产品附加值、技术转让和创新。

在实践中,最成功的是利用优惠现实出口增长。在管理适当的情况下,出口优惠证明在吸引FDI方面是行之有效的,特别是在低工资国家的劳动密集型产业。

在20世纪70年代,韩国建立了有效的优惠制度,允许出口商按全球价格取得进口的和本国生产的投入品、本国贷款和外汇(Shome,1986)。中国台湾省则对进口投入品豁免关税(Chen and Tang,1986;Falvey and Gemmel,1990;Agarwal,1987)。

而出口加工区的规模和免税期的期限对加勒比地区在吸引面向出口的FDI方面成效显著(Woodward and Rolfe,1993)。

目前,各国采取广泛的优惠措施,诱使外国投资者转让先进技术,这些措施包括在工业园区减税、补贴基础设施和土地,以引导研究与开发设施的建设(Dermer,1986;Aydalot and Love,1988;Cantwell,1993),并辅之以其他政府干预形式,如开发市场(通过国防支出和政府购买)、建立研究基金、设立教育项目、资助基础设施改善等(Christy and Ironside,1987)。

可是,也有人认为(Vallan Chain and Satterthwaite,1992),税收优惠和资金援助对高科技制造业的地点选择没有影响,而就企业开发区和科技园区建立的基金就有影响。

总之,各国的经验表明,优惠措施的效果取决于许多条件,不仅要明确地确立各种优惠的目标,同时还需要各级政府的政策协调。优惠措施的目标越明确,其影响也就越大,但同时也为经济成本的增加(因为这些优惠可能会造成扭曲)提供了机会。

5.结语

优惠虽然不是决定FDI地点决策的主要因素,但是,各国为吸引投资在刺激方面展开的激烈竞争也是显而易见的。

优惠的理由是消除产生正外溢性FDI活动的社会收益率与私人收益率之间的楔子,以减轻市场扭曲或弥补市场失灵。当然,优惠也有造成经济扭曲的潜能,带来巨大的金融成本和管理成本。

因此,这些成本不能大于社会收益与私人收益间的楔子值,否则,提供优惠毫无意义。各国面对著优惠相互攀比、竞争日益激烈的发展态势,迫切要求加强国际协调和合作,适度限制优惠竞争。

。【参考文献】:

税收对外国直接投资的影响:哈特曼模型(Effects of Taxation on Foreign Direct Investment:Hartman Model)

税收对外国直接投资的影响:居住国税制的作用(Effects of Taxation on Foreign Direct Investment:The Role of the Home Country′s Tax Systems)

Acharya, S. N., 1979, Incentives for Resource Allocation: A Case Study of Sudan, Staff Working Paper No.367, World Bank.

Agarwal, J. P., 1980, Determinants to Foreign Direct Investment: A Survey, Weltwirtschaftliches Archiv 116.

Agarwal, J. P., 1987, The Role of Investment Incentives in East-West Competition in Asian Countries, The Indian Economic Journal 58.

Aharoni, Y., 1966, The Foreign Investment Decision Process,Harvard Business School Press.

Aydalot, P. and J. H. Love, 1988, Technological Trajectories and Regional Innovation in Europe, in P. Aydalot and D. Keeble, eds., High Technilogy Industry and Innovative Environments: The European Experience, Routledge.

Barlow, E. R. and I. T. Wender, 1955, Foreign Investment and Taxation,Prentice Hall.

Basi, R. S., 1964, Determinants of United States Private Direct Investments in Foreign Countries, Kent State University.

Behrman, J. N., 1962, Foreign Associates and Their Financing, in R. F. Mikesell, ed., United States Private and Government Investment Abroad, University of Oregon Press.

Bernard, Y. and J. C. Colli, 1992, International Economic and Financial Dictionary, Egan Reis and Boyer Inc..

Cantwell, J., 1993, Technological Competence and Evolving Patterns of International Production, in H. Cox, J. Clegg and G. Ietto-Gillies, eds., The Growth of Global Business, Routledge.

Caves, R. E., 1971, International Corporations: The Industrial Economics of Foreign Investment, Economica 38.

Chen, T. J. and D. P. Tang, 1986, The Production Characteristics of Multinational Firms and the effects of Tax Incentives: The Case of Taiwan' s Electronics Industry. Journal of Development Economics 24.

Chow, J. F., 1974, Taxation and Multinational Enterprise, Longman.

Christy, C. V. and R. G. Ironside, 1987, Promoting "High Technology" Industry: Location Factors and Public Policy, in K. Chapman and G. Humphreys, eds., Technical Change and Industrial Policy, Basil Blackwell.

Commission of the European Communities, 1991, Fair Competition in the Internal Market: Community State Policy,European Economy,No.48.

Coyne, E. J., 1994, An Articulated Approach to Developing Country FDI-Attraction Research, School of Business and Entrepreneurship, Nova Southeastern University.

Dermer, J., 1986, Competitiveness Through Technology : What Business Needs from Government, Lexing Books,D.C.Health.

Dunning, J. H., 1979, Trade, Location of Economic Activity and the Multinational Enterprise: Some Empirical Effects, Journal of International Business Studies.

Dunning, J. H., 1980, Towards an Eclectic Theory of International Production, Journal of International Business Studies.

Dunning, J. H., 1981, International Production and the Multinational Enterprise, Allen and Unwin.

Dunning,J.H.,1988,Explaining International Product ion,Allen and Unwin.

Eisner, R. and P. J. Lawler, 1975, Tax Policy and Investment: An Analysis of Survey Responses, American Economic Review 65.

Falvey, R. E. and N. Gemmel, 1990, Compensatory Financial and Incentives to Exports, in C. Milner, ed., Export Promotion Strategies: Theory and Evidence from Developing Countries, Harvester Wheatsheaf.

From, G., 1971, Tax Incentives and Capital Spending, Brookings Institute. Galenson, A., 1984, Investment Incentives for Industry: Some Guidelines for Developing Countries, Staff Working Papers, No. 669, World Bank.

Gold, D., 1991, The Determinants of FDI and Their Implication for Host Developing Countries, The CTC Reporter 31.

Goldberg, M. A., 1972, Determinants of U. S. Direct Investment in the EEC: A Comment, American Economic Review 62.

Goulder, L.,L.Shoven and J.Walley,1983,Domestic Tax Policy and the Foreign Sector, in M. Feldstein, ed., Behavioural Simulation Methods in Tax Policy Analysis, University of Chicago Press.

Group of 30, 1984, Foreign Direct Investment 1973-1978, Group of 30.

Guisinger, S. and Associates, 1985, Investment Incentives and Performance Requirements, Praeger.

Hall, R. E. and D. V. Jorgenson, 1967, Tax Policy and Investment Behavior, American Economic Review 57.

Hartman, D. G., 1984, Tax Policy and Foreign Direct Investment in the United States, National Tax Journal 37.

Hood, N. and S. Young, 1979, The Economics of Multinational Enterprise,Longman.

Hymer,S.A.,1960,The International Operations of National Firms:A Study of DirectForeignInvest ment,MIT Prss.

Ingram, W. D. and S. R. Pearson, 1981, The Impact of Investment Concessions on the Profitability of Selected Firms in Ghana, Economic Development and Cultural Change 29.

Kim, W. S. and E. Lyn, 1986, Excess Market Value, the Multinational Corporation and Tobin' s Q Ratio, Journal of International Business Studies 17.

Kolde, E. , 1968, International Business Enterprise, Prentice Hall.

Lall, S. and N. S. Siddharthan, 1982, The Monopolistic Advantages of Multinationals: Lessons from Foreign Investment in the U. S.,The Economic Journal 92.

Lecraw, D., 1990, Factors Influencing FDI in LDCs, in J. Clegg and P. Buckley, eds. , Multinational Enterprises and Developing Countries,Macmillan Press.

Lim, D., 1983, Fiscal Incentives and Direct Foreign Investment in Less Developed Countries, Journal of Development Studies 19.

Loree, D. W. and S. Guisinger, 1995, Policy and NonPolicy Determinants of U. S. Equity Foreign Direct Investment, Journal of International Business Studies 26.

Lunn, J., 1980, Determinants of U. S. Direct Investment intheE.E.C.,EuropeanEconomic Review 13.

Moffat,D.,1976, Economic Dictionary,Elsevier.

OECD, 1983,International Investment and Multinational Enterprises:InvestmentIncentives andDisincentives and the International Investment Process.

OECD, 1989, International Investment and Multinational Enterprises: Investment Incentives and Disincentives , Effects on International Direct Investment.

OECD, 1995, Taxation and Foreign Direct Investment: The Experience of the Economics in Transition.

O' Sullivan, P., 1985, Determinants and Impact of Private Foreign Investment in Host Countries, Management International Review 25.

Pigou, A., 1920, The Economics of Welfare, McMillan.

Polk, J., I. W. Meister and L. A. Veil, 1966, U. S. Production Abroad and the Balance of Payments: A Survey of Corporate Investment Experience, National Industrial Conference Board.

Reuber, G. L., H. Crookell, M. Emmerson and G. Gallais-Hamonno, 1973, Private Foreign Investment in Development, Clarendon Press.

Rhee, Y. K., 1985, Instruments of Export Policy and Administration,Staff Working Papers, No.75.

Robinson, H. J., 1961, The Motivation and Flow of Private Foreign Investment, Stanford Research Institute.

Rolfe, R., D. Ricks, M. Pointer and M. McCarthy, 1993, Determinants of FDI Preferences of MNEs, Journal of International Business Studies 24.

Root, F. and A. Ahmed, 1978, The Influence of Policy Instruments on Manufacturing Direct Investment in Developing Countries, Economic Development and Cultural Change 27.

Rugman, A. M., 1980, A New Theory of the Multinational Enterprise: Internationalization Versus Internalization,Columbia Journal of World Business 15.

Rugman, A. M., 1981, Inside the Multinationals: The Economics of Internal Markets, Columbia University Press.

Rugman, A. M., 1986, New Theories of the Multinational Enterprise: An Assessment of Internalization Theory,Bulletin of Economic Research,No. 38.

Scaperlanda, A. E. and R. Balough, 1983, Determinants of U. S. Investment in the EEC Revisited, European Economic Review 59.

Schneider, F. and B. S. Frey, 1985, Economic and Political Determinants of Foreign Direct Investment, World Development 13.

Severn, A.K.,1972,Investment and Financial Behavior of American Direct Investors in Manufacturing,in F.Machlup, W.Salant and L.Tarshis, eds., International Mobility and Movement of Capital,Columbia University Press.

Shah, A. and J.S.Slemrod,1990,Tax Sensitivity of Foreign Direct Investments: An Empirical Assessment, Policy, Research and External Affairs Working Papers, No.434.

Shome,P.,1986,FiscalIssuesinSouth-EastAsia: Comparative Studies of Selected Countries,Oxford University Press.

Stevens,G.V.G.,1969,U.S.Direct Manufacturing Investment to Latin America: Some Economic and Political Determinants,USAID.

UNCTAD, 1994, Trade and Development Report, United Nations Publication.

UNCTAD-DTCI,1995,WorldInvestmentReport 1995: Transantional Corporations and Competitivess, United Nations Publication.

UNCTC,1992, The Determinants of Foreign Direct Investment: A Survey of the Evidence,United Nations Publication.

UNCTC, 1991,Government Policies and Foreign Direct Investment,UNCTC CurrentStudies,United Nations Publication.

Vallanchain,B.and M.A.Satterthwaite,1992,Sectoral Growth at the Metropolitan Level: An Evaluation of Economic Development Incentives,Journal of Economics 31.

Walker,D.,1965,Fiscal Measures to Promote Foreign Investment, in E.F. Jackson, ed., Economic Development in Africa, Basil Balckwell.

Weiss, J., 1984, Alliance for Production: Mexico's Incentives for Private Sectoral Industrial Development, World Development 12.

Williamson,O.E.,1975,Markets andHierarchies,Free Press.

Woodward, D. and R. Rolfe, 1993, The Location of Export Oriented Foreign Direct Investment in the Carbbean Basin, Journal of International Business Studies 24.

Young, K. H., 1988, The Effects of Taxes and Rates of Return on Foreign Firect Investment in the United States,National Tax Journal 41.

随便看

 

离鸟网收录3541549条中英文词条,其功能与新华字典、现代汉语词典、牛津高阶英汉词典等各类中英文词典类似,基本涵盖了全部常用中英文字词句的读音、释义及用法,是语言学习和写作的有利工具。

 

Copyright © 2004-2024 vtrois.com All Rights Reserved
更新时间:2026/4/6 17:09:38