网站首页  词典首页


请输入您要查询的字词:

 

字词 子宫颈癌
类别 中英文字词句释义及详细解析
释义 子宫颈癌

子宫颈癌是最常见的妇科恶性肿瘤之一。其发病率有明显的地理差异,我国宫颈癌发病率的地理分布特点是山区高于平原3倍。40岁以上妇女好发,55~65岁为最高发病率组。宫颈癌从组织学角度分为:(1)宫颈上皮内瘤样病变,包括宫颈不典型增生及宫颈原位癌。(2)宫颈浸润癌,分为鳞状细胞癌及腺癌,其中95%为鳞状上皮癌,腺癌约占5%。

子宫颈癌早期常无症状,也无明显体征,偶有接触性出血,白带增多,晚期主要表现为阴道流血、分泌物增多及疼痛等。根据临床表现不同,中医分属于“崩漏”、“带下病”、“恶疮”、“症瘕”等疾病范畴。

〔病因病机〕

宫颈癌的病因至今尚未完全明了。根据国内外资料认为其发病与早婚、性生活紊乱、性生活过早、早年分娩、密产、多产、经济状况、精神刺激、种族和地理环境等因素有关。近年发现通过性交感染某些病毒如单纯疱疹病毒Ⅱ型、人乳头状瘤病毒、人类巨细胞病毒等可能与子宫颈癌的发病有一定关系。目前高危男子是宫颈癌发病因素的论点已被重视,凡配偶有阴颈癌、前列腺癌或其前妻曾患宫颈癌者均为高危男子,与高危男子有性接触的妇女,易患宫颈癌。由此可见,宫颈癌的发病可能不是单一因素,而是多种因素综合作用所致。

中医学认为,子宫颈癌的发生多由情志内伤,饮食不节,早婚多产,房劳过度,不洁房事,感染邪毒等因素,以致肝脾肾功能失调,冲任气血损伤,湿热毒邪瘀结于胞宫,久之血肉腐败而致。

〔西医诊断标准〕

诊断本病,可参照以下标准进行:

1.有接触性出血及宫颈不同程度糜烂,子宫颈刮片细胞学检查,可查到癌细胞。

2.盆腔及远处转移灶。

3.宫颈和宫颈管活组织检查阳性(连利娟等,林巧稚妇科肿瘤学.第1版,北京:人民卫生出版社.1982∶227~300)。

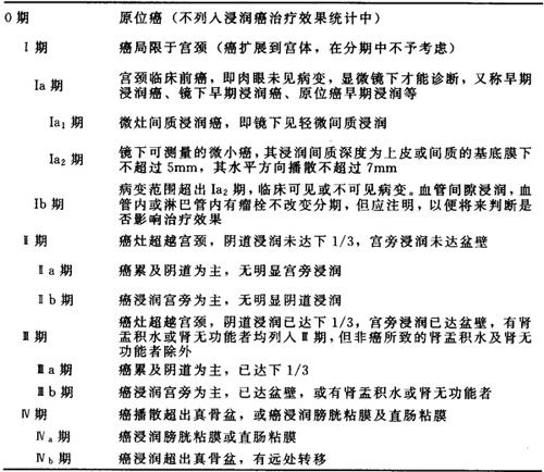
4.临床分期

采用国际妇产科协会(FIGO,1985)修订的临床分期

表3 子宫颈癌的临床分期(FIGO,1985)

〔鉴别诊断〕

1.子宫颈糜烂:可有月经间期或接触性出血,外观难与早期宫颈癌鉴别,可作宫颈刮片、阴道镜或宫颈活组织检查以明确诊断。

2.子宫颈息肉:临床可见月经间期或性交出血,应与早期息肉状宫颈癌相鉴别。宫颈息肉表面较为光滑、色红,弹性好,多有蒂,基底部软。病理检查可以鉴别。

3.宫颈结核:很少见。宫颈外观可正常,亦可呈肥大、糜烂、溃疡,甚至菜花样赘生物,与宫颈癌相似。但宫颈结核好发于年轻妇女,多有月经异常、结核病史及不育史。宫颈活检可以明确诊断。

4.子宫颈乳头状瘤:此瘤形如菜花,可有阴道出血及白带增多,极似菜花型宫颈癌。但子宫颈乳头状瘤为良性病变,多见于妊娠期,产后可自然消失。宫颈活检即可鉴别。

5.子宫内膜异位症:此病有时在宫颈上表现多个息肉样病变,甚至波及穹窿部,肉眼不易鉴别,需经活检鉴别。

6.宫颈硬下疳:是梅毒的初期病变,可借助病史、血清学检查、暗视野检查鉴别。活检可确诊。

7.子宫内膜癌:有不规则阴道出血及白带增多,但无接触性出血。检查时宫颈光滑或轻度糜烂,子宫大小正常或增大,阳性体征较少,可行分段刮宫明确诊断。

〔中医辨证分型要点〕

1978年全国宫颈癌防治研究协作组第一次会议讨论制定的宫颈癌普查普治、诊断、治疗的统一规定和标准试行草案中,关于宫颈癌的中医辨证分型,分下列四型,可供参考。

一、肝肾阴虚型

阴道出血淋漓不断,或带下赤白相兼,质稠,有臭味,形体消瘦,头晕耳鸣,五心烦热,口干便秘,腰膝酸软,舌红少苔,脉细数或细弱。

二、肝郁气滞型

阴道出血淋漓不断,或带下量多,色黄或赤白相兼,有臭味,情志抑郁,烦躁易怒,胸胁少腹胀痛,食少纳差,舌质暗,苔薄白或微黄,脉弦或弦细。

三、湿热瘀毒型

带下量多,色为杂色秽水,或赤白相兼,时而出现似洗肉血水,气味腐臭难闻,或阴道出血淋漓不断,甚者突然大量出血,小腹疼痛,腰背酸楚,食少纳呆,或发热,舌质紫暗或见瘀斑、瘀点,脉弦或滑数。

四、脾肾阳虚

带下量多,色白,质稀,或阴道出血淋漓不断,或突然下血量多,神疲倦怠,四肢不温,小腹冷痛下坠,纳少便溏,腰脊冷痛,舌淡体胖,苔白,脉沉细弱。

〔治疗〕

手术、放射治疗是国内外公认的治疗子宫颈癌可靠而有效的方法。但这些方法需要一定的设备和技术条件,当前还不能普及我国广大农村,满足不了城乡需求。而且该疗法有一定并发症。中西医结合防治宫颈癌是具有我国特色的治疗宫颈癌的新方法,经30余年来的实践已肯定其疗效。中医药如与手术、放疗,或化疗等方法综合应用,可以提高肿瘤的敏感性;预防或减少放疗、化疗的副反应;可使过大的肿瘤缩小,为手术创造条件,有利于提高中、晚期宫颈癌的近期和远期疗效及生存质量。选择何种治疗方法,应根据具体情况而定。现将各种治疗方法分述如下:

一、中医分型治疗

1.肝肾阴虚

治法:滋肾养肝,清热解毒。

方药:知柏地黄汤加味。

熟地12g 山茱萸12g 山药15g 茯苓15g 泽泻10g 丹皮10g 黄柏10g 知母10g 紫草15g 白花蛇舌草20g 仙鹤草10g。

加减:若大便秘结者,酌加生首乌20g,瓜蒌仁20g,桃仁10g以润肠通便。

若失眠多梦,心悸不宁者,酌加阿胶10g(烊化),制首乌15g,酸枣仁15g以养血安神。

2.肝郁气滞

治法:疏肝解郁,佐以祛湿解毒。

方药:丹枝逍遥散加减。

柴胡10g 当归12g 白芍15g 茯苓15g 白术15g 制香附12g 丹皮10g 枝子10g 白花蛇舌草20g 半枝莲10g 紫草12g 生甘草10g。

加减:若少腹胀痛甚者,酌加元胡12g,川楝子12g以行气止痛。

3.湿热瘀毒

治法:清热利湿,化瘀解毒。

方药:宫颈抗癌汤。

黄柏12g 茵陈15g 薏苡仁30g 土茯苓20g 赤芍15g 丹皮12g 蒲公英15g 半枝莲15g 黄药子15g 白花蛇舌草20g 败酱草15g 紫草15g。

加减:若病久形羸体瘦,精神萎顿,面色萎黄无华,脉细弱者,酌加人参10g,黄芪20g,白术15g,黄精15g,以扶正祛邪。

若阴道出血量多,有块,腹痛者,酌加三七粉3g(冲服),茜草炭15g,益母草20g,以祛瘀止血。

4.脾肾阳虚

治法:温肾健脾,化浊解毒。

方药:金匮肾气丸加减。

附子10g 肉桂10g 山药15g 山茱萸12g 熟地12g 泽泻10g 茯苓15g 白术15g 薏苡仁20g 白花蛇舌草20g 半枝莲15g 生甘草6g。

加减:阴道出血量多,伴心悸气短者,酌加黄芪20g,人参10g,以益气固冲止血。

二、西医治疗

手术治疗、放射治疗是有效的方法,应根据临床分期,病理类型,患者年龄,全身健康状况以及治疗单位的设备条件和技术水平选择合适的治疗方法。

1.宫颈上皮内瘤样病变

(1)轻度宫颈不典型增生:可暂按炎症处理,并每3~6个月随访刮片,必要时再次活检;病变持续不变者可继续观察。

(2)中度宫颈不典型增生:可选用电熨、冷冻、激光、冷凝或宫颈锥切术进行治疗。术后每3~6个月随访一次。

(3)重度宫颈不典型增生及宫颈原位癌,主张行子宫全切术。年轻患者若迫切要求生育,可行宫颈锥切术,术后密切定期随访。

2.镜下早期浸润癌

(1)Ia1期癌,主张行扩大子宫全切术,即切除全子宫及1~2cm阴道组织。

(2)Ia2期癌作扩大子宫全切或子宫次根治术。

3.浸润癌

(1)手术治疗:手术适用于Ib期~Ⅱa期患者。采用子宫根治术和盆腔淋巴结清扫术。宫颈癌转移卵巢的机会较少,卵巢无病变的年轻患者可予保留。

手术并发症有术时及术后出血、术时损伤脏器、术后盆腔感染、淋巴囊肿、尿潴留、尿路感染、输尿管阴道瘘等。

(2)放射治疗:放疗适用于各期患者。宫颈腺癌对放疗敏感度差,若有可能应予争取手术或放疗加手术综合治疗。

放疗包括体外及腔内照射两方面:体外照射多用直线加速器、60Co等,深度X线已废弃不用。腔内照射多用后装治疗机,放射源为137Cs、192Ir等,226Ra已被淘汰。早期病例以腔内放疗为主,体外照射为辅。晚期则以体外照射为主,腔内放疗为辅。

放疗并发症有放射性直肠炎和膀胱炎。近期反应一般多能自愈;晚期反应都在1~3年出现,主要为缺血引起直肠溃疡、狭窄及血尿,甚至形成直肠阴道瘘及膀胱阴道瘘等。预防措施是避免放疗过量及正确放置放射源。治疗可选用中药,见其他疗法。

(3)手术及放射综合治疗:适用于宫颈较大病灶,术前先放疗,待癌灶缩小后再行手术。或术后证实淋巴结或宫旁组织有转移或切除残端有癌细胞残留,放疗作为手术的补充治疗。

三、其他疗法

1 外治法

(1)三品一条枪锥切治疗早期宫颈癌疗法

药物及制法

“三品”饼、杆。为白砒45g,明矾60g,雄黄7.2g,没药3.6g制成。

制法:将白砒及明矾分别研成粗粉,混合后置煎药瓦罐中,用黄泥封闭罐盖、罐嘴,嘴中留一小孔通气,然后置于炭火中煅烧2~3小时,住火,放置一宿,次日取出砒矾煅烧物为白色疏松块状物,质轻易碎,重量为60g左右,三氧化二砷含量在6%~7%之间最为合适。取上述煅制品研细加飞雄黄及制没药粉,混合均匀后加水少许,制成饼型、杆型,制剂阴干,紫外线消毒后备用。

双紫粉。为紫草30g,紫花地丁30g,草河车30g,黄柏30g,旱莲草30g,冰片3g制成。

制法:共同研成细末,高压消毒后供外用。

鹤酱粉。为仙鹤草30g,败酱草30g,银花30g,黄柏30g,苦参30g,冰片3g制成。

制法:共同研成细末,高压消毒后供外用。

适应症:宫颈重度非典型增生、宫颈鳞状上皮原位癌(包括累及腺体)、宫颈鳞癌Ia期(早期间质浸润癌,浸润深度≤3mm)。

禁忌症:宫颈鳞癌早期间质浸润呈脉管型者,或癌灶汇合,融合者。宫颈鳞状上皮原位癌、宫颈鳞癌早期间质浸润波及阴道穹窿者。老年妇女因宫颈高度萎缩,不便观察者。单纯颈管癌不便观察浸润深度者。并发急性传染病者,或严重内脏疾患,如心、肝、肾等疾病。

功效:“三品”有促使宫颈组织凝固坏死,自溶脱落作用,是主要药物。双紫粉或鹤酱粉具有清热解毒,治腐止血作用,为辅助药物。

治疗方法:先用呋喃西林棉球清洗阴道、宫颈,再用双氧水,酒精分别拭洗宫颈管、宫颈阴道部,敷贴“三品”饼于宫颈部或插置“三品”杆于宫颈管,用凡士林纱布保护阴道穹窿,再用双紫粉或鹤酱粉棉球压紧,以利固定和消炎,防止药物移动变位。24小时后检查药物位置有无移动,48小时后重换凡士林纱布,以后每天换双紫粉或鹤酱粉1次。“三品”药物一般需2~3天才能溶解,宫颈病灶组织受药物作用而产生凝固、坏死,一般需5~8天与正常宫颈组织形成均匀性分界线而剥脱,8~9天上“三品”饼或杆1次,每个病人根据宫颈大小上药5~10次,直至达到病检阴性为度,疗程2~5月左右。

(2)催脱钉

药物与制法

催脱钉(外用):山慈姑18g,白砒9g,雄黄12g,蛇床子3g,硼砂3g,麝香0.9g,枯矾18g,冰片3g。

将上药研成细末,加适量江米糊,制成长1mm左右钉剂,阴干备用。

蜈蚣粉(外用):轻粉6g,冰片1.5g,麝香0.3g,蜈蚣(去头尾)4条,黄柏30g,雄黄3g制成粉剂。

将上药研成细末,消毒备用。

适应症:宫颈癌以早期患者(如0、Ⅰ期)为主。宫颈鳞状上皮细胞非典型增生。

(3)外“治癌散”内服“抑癌片”治疗宫颈癌。

药物与制法

治癌散(外用):砒石10g,硇砂10g,枯矾20g,碘仿40g,冰片适量。

将上药研成细末,用甘油明胶或柯豆脂为基质做成含15%~20%的治癌散、栓剂。

抑癌片(内服):生马钱子2500g,天花粉2500g,重楼2500g,甘草1500g。

先将马钱子去皮,香油炒至酥脆,与其他3味药共为细面,加淀粉打成片剂,每片0.3g。

适应症:宫颈癌早期。

(4)掌叶半夏

方法:应用掌叶半夏,稀醇(浓度75%)提取部分,制成外用棒剂、栓剂及口服片剂。每棒剂含生药5~7.5g,每天1次,每次1个棒剂插入子宫颈管。每栓剂含生药50g,每天1次,每次1个栓剂贴敷子宫颈。另口服片剂,每日3次,总量约生药60g。

适应症:适用于子宫颈癌。对早期、年老体弱或伴有各种内科并发症不适合手术或放疗者,是一个较好的治疗手段。

(5)莪术注射液

❶ 1%莪术油注射液,5~10ml,局部瘤体注射,每日1次。

❷ 15%复方莪术注射液20~100ml,静脉滴注,滴速宜慢,每日1次。

(6)芙蓉粉 芙蓉研粉15g,云南白药3g,生蒲黄15g,用带线棉球蘸药塞阴道内,用于癌灶局限出血。

2.中药防治放疗、化疗反应

(1)胃肠道反应

证候:胃脘疼痛,恶心呕吐,不能进食、头晕、气短,腰酸腿软,腰背,少腹及手足发凉,舌质淡,苔薄白,脉沉细。

治法:健脾除湿,舒气和胃。

方药:安胃饮加减。

藿香15g 苏梗10g 厚朴10g 砂仁15g 陈皮20g 焦白术10g 茯苓20g 半夏15g 竹茹15g 枇杷叶15g 当归15g

(2)白细胞下降

证候:头晕目眩,神疲乏力,面色萎黄或灰滞,纳谷不香,小便频长,大便不实,舌质淡,苔白少津,脉细无力。

治法:补气养血。

方药:当归补血汤加味。

当归10g 黄芪30g 白芍15g 白术10g 人参10g 陈皮15g 炙甘草10g。

加减:若偏肝肾阴虚,证见腰脊酸楚者,加熟地15g,山萸肉10g,何首乌15g。

(3)放射性直肠炎

❶ 湿热下注

证候:大便频繁,里急后重,腹满胀痛,大便呈水样或粘冻状,或杂有鲜血,舌淡,边尖略红,苔薄黄或黄腻,脉细数。

治法:清热解毒,凉血治痢。

方药:白头翁汤合葛根芩连汤加减。

白头翁15g 黄芩10g 黄连6g 秦皮12g 炙甘草5g 车前子15g 陈皮10g。

❷ 脾虚下陷

证候:大便溏泄,便血,色鲜红,下而不爽,或夹粘冻,里急后重,肛门疼痛,口干舌燥,面色萎黄或白,神疲乏力,舌苔薄色滞,脉细缓无力。

治法:健脾益气,解毒祛瘀。

方药:四君子汤加味。

人参10g 茯苓15g 白术10g 炙甘草10g 黄芪15g 白术10g 砂仁10g 升麻5g 秦皮15g。

四、中成药

1.大黄虫丸 口服,每次5g,每日2次。活血逐瘀,散结消症。用于瘀毒下注者。

2.脏连丸 口服,每次9g,每日2次。清热解毒,凉血祛瘀。用于赤白带下或崩中漏下。

3.参茸丸 口服,每次9g,每日2次。益气扶阳。适用于脾肾阳虚型。

4.补肾养血丸 口服,每次10ml(糖浆剂),每日3次。滋肾养肝补血。适用于肝肾阴虚型。

5.十全大补丸 口服,每次9g,每日2~3次。养血益气。适于术后恢复期。

五、单方验方

1.紫草根60g,加水500ml,浸泡30分钟,煮沸过滤,每次100ml,每日4次,连服3个月。

2.猫眼草100g,加水500ml,煮鸡蛋3个,煮熟后吃鸡蛋喝汤。

六、食疗

1.红苋菜200g。用水4碗煎至1碗,温服,每日2~3次。有清热解毒作用,适于子宫颈癌。

2.木馒头30g,麦饭石30g。水煎取汁,代茶饮。功用消肿解毒,适于子宫颈癌。

3.黄鱼鳔5g,大枣10枚,菱角15g,薏苡仁30g。共煮粥,每日1剂,常服。其功用抗癌补虚。

4.鲤鱼鳞30g,米酒适量。将鱼鳞放入锅内,加水300ml,用文火熬成鱼鳞胶,用温米酒兑水适量冲服,每日1次,连服15天。适于血热阴道流血不止,有臭味者。

5.木馒头籽20g,小茴香20g,米酒适量。将上2味药研末,空腹米酒冲服6g,早晚各1次。功用抗子宫颈癌,抑制肿瘤生长。

6.核桃肉250g,龙眼肉125g,白糖适量。将上2味同捣碎。每日开水冲服5~10g。适用于肾虚型。

7.鲜马齿苋300g,鸡子白1枚。将马齿苋绞汁,鸡子白温热与马齿苋汁同调匀,微温后顿服,每日1次。适用于湿热型。

8.佛手柑10~15g,大米50g。将佛手柑加水600ml煎汤取汁,加大米煮粥服食,每日1次。适用于化疗、放疗后之食欲不振、胸闷等症者。

〔现代研究〕

近20多年来,广大医药工作者进行了大量抗癌中草药的筛选研究工作,积累了大量宝贵资料,现选介如下:

1.清热解毒药物,如半枝莲、白花蛇舌草、穿心莲等在体内或体外均有一定程度的直接或间接抑杀肿瘤细胞作用,有些药物能提高机体免疫功能。本类药物多有较广的抗菌谱,有消炎、退热、散肿、排脓或中和毒素的作用,有的能抑制病毒。

2.活血化瘀药物,如八角莲、水蛭、山慈姑等可以促进新陈代谢,改善血液循环,增加血管通透性,软化结缔组织,消炎止痛,能减弱血小板凝集,可使癌细胞不易在血液中停留、聚集、种植,从而减少转移,还能影响微循环,增加血管通透性,改善实体瘤局部的缺氧状态,提高放疗敏感性,使药物、免疫淋巴细胞及其细胞毒素到达肿瘤部位,发挥抗癌作用。

3.软坚散结药物,如夏枯草、海藻、穿山甲临床上常同化痰药物同用,能使局部的肿块发生软化或消散的现象,还能减少或控制恶性肿瘤周围炎症分泌物。

4.利水逐湿药物中如瞿麦、大腹皮,发现对癌性胸水、腹水等有效。常与活血化瘀类药物合用。

5.扶正固本药物,如黄芪、人参、龟板、刺五加皮等可改善患者一般状况、血象和非特异性细胞免疫功能,并有利于保护骨髓,增强放疗和化疗的效果,防止复发,达到抗癌的作用。

6.消肿止痛药物,如马钱子、蜈蚣、雄黄等,有消散肿物,减轻或制止疼痛的作用。主要用于癌性疼痛。

随便看

 

离鸟网收录3541549条中英文词条,其功能与新华字典、现代汉语词典、牛津高阶英汉词典等各类中英文词典类似,基本涵盖了全部常用中英文字词句的读音、释义及用法,是语言学习和写作的有利工具。

 

Copyright © 2004-2024 vtrois.com All Rights Reserved
更新时间:2026/5/25 23:05:42