网站首页  词典首页


请输入您要查询的字词:

 

字词 常用塑料的品种、特点和用途
类别 中英文字词句释义及详细解析
释义 常用塑料的品种、特点和用途

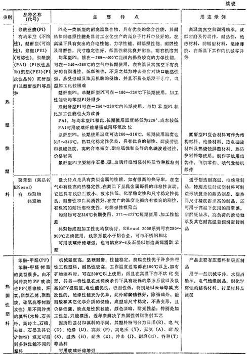
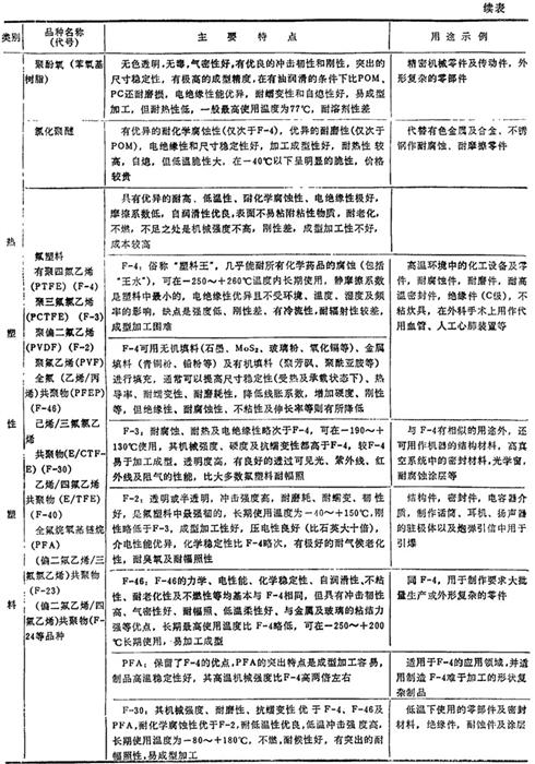
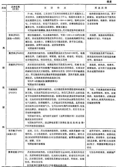
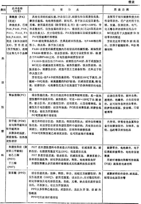
表2.2-3 常用塑料的品种、特点和用途

注:电气材料有严格的耐热要求,其耐热等级分别为:Y级(90℃)、A级(105℃)、E级(120℃)、B级(130℃)、F级(155℃)、H级(180℃)、C级(180℃以上)。

随便看

 

离鸟网收录3541549条中英文词条,其功能与新华字典、现代汉语词典、牛津高阶英汉词典等各类中英文词典类似,基本涵盖了全部常用中英文字词句的读音、释义及用法,是语言学习和写作的有利工具。

 

Copyright © 2004-2024 vtrois.com All Rights Reserved
更新时间:2026/5/31 12:43:22