网站首页  词典首页


请输入您要查询的字词:

 

字词 常用灭火器的使用和维护
类别 中英文字词句释义及详细解析
释义 常用灭火器的使用和维护

灭火器是一种扑救初起火灾最常用的灭火器材,它具有轻便灵活、灭火速度快和实用性强等特点。常用的灭火器主要有:泡沫灭火器、二氧化碳灭火器、干粉灭火器、清水灭火器、酸碱灭火器和1211灭火器等。

灭火器由特定的灭火器型号来表示,其编制方法如表2-4-7。

表2-4-7

(一)泡沫灭火器

泡沫灭火器有MP型手提式(包括MPZ型手提舟车式)和MPT型推车式两种类型,它是通过筒体内酸性与碱性溶液混合后发生化学反应,将生成的泡沫压出喷嘴,喷射出去进行灭火的。

由于泡沫灭火与水灭火的机理不尽相同(水灭火主要是冷却作用,而泡沫灭火除冷却作用外,还由于泡沫覆盖燃烧物质,能够隔绝空气,并能遮住火焰的热辐射,阻止燃烧液体及附近可燃液体的蒸发),因此泡沫灭火器与清水灭火器和酸碱灭火器相比,它除了能扑救一般固体物质火灾外,还能扑救油类等可燃液体火灾,但不能扑救带电设备和醇、酮、酯、醚等有机溶剂火灾。

1.构造与性能

(1)构造

MP8型手提式泡沫灭火器,即我们通常所说的10L泡沫灭火机。它的构造是:筒身用钢板滚压焊制而成。筒身内盛装一号药剂(碳酸氢钠、发泡剂)与水溶解成的碱性溶液。瓶胆一般是用玻璃或聚乙烯塑料制作,内装二号药剂(硫酸铝)与水溶解成的酸性溶液,悬挂在筒身内。瓶胆口用瓶盖封闭,防止溶液混合和蒸发。筒盖用塑料或钢板压制,内装有滤网、垫圈、喷嘴。筒盖与筒身之间有密封垫圈,以保持密封。筒盖借助垫圈和螺母紧固在筒身上。

(2)性能

仍以MP8为例,其技术性能应符合表2-4-8规定。

表2-4-8

2.使用与维护保养

(1)使用方法

在介绍使用方法之前,先介绍其装药步骤如下:

❶ 向筒身内装一号药剂:将一号药剂全部倒入干净容器,加清水6L,用棒搅动,使药剂完全溶解,清除筒身内的杂物,将溶液全部倒入筒身。

❷ 向瓶胆内装二号药剂:将二号药剂全部倒入耐酸容器,加温水1L,用棒搅动,使药剂完全溶解,将溶液全部倒入瓶胆,擦干净瓶胆外表,装上瓶盖,将瓶胆放入筒身。

❸ 放好垫圈,装好筒盖,均衡地用扳手旋紧螺母。

装好之后,将灭火器挂在明显、取用方便的地方备用。

在提取备用的泡沫灭火器时,筒身不可倾斜过甚(防止两种溶液混合)。平衡地提到火场后,颠倒筒身,两种药液混合即刻发生化学反应,生成化学泡沫。

使用泡沫灭火器时,必须注意灭火器的筒盖和底部不能朝向人,防止因筒盖、筒底爆破造成伤亡事故;如果灭火器已经颠倒,泡沫喷不出来,应将筒身平放在地上,用铁丝疏通喷嘴,切不可旋开筒盖,以免筒盖飞出伤人;如果是容器内的易燃液体著火,要使泡沫喷射在容器的内壁上,使其平衡地覆盖在油面上,不要直接喷射油面,以减少油液的搅动和泡沫被破坏;用泡沫的同时,不要用水流,因为水流会破坏泡沫,使泡沫失去覆盖作用,当然用水流冷却容器外部是可以的;用泡沫扑救固体物质火灾时,要接近火源,以最快速度向燃烧物体普遍喷射。

(2)维护保养

泡沫灭火器不可放置在高温地方,以防止碳酸氢钠因分解出二氧化碳而失效。严冬,要采取保暖措施,以防冰冻,并经常疏通喷嘴,使之保持畅通。

每次灭火或演习后,要用清水洗净一切零件,换装新药,填写标签(注明换药人员和日期)以备再用。

使用2年以上的灭火器换装新药时,应以21kg/cm2水压检验筒身。

装药1年以后,必须检验药液的发泡倍数和持久性,以便决定是否需要换药,此后每半年再检验一次。测定发泡倍数的方法是将灭火器内酸性药液取出7.5ml,碱性药液取出33ml,再将这两种药液同时迅速倒入量筒中,计算出泡沫的体积和从泡沫产生至消失50%的时间。

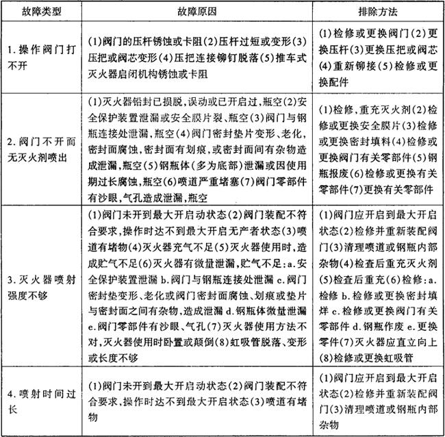
3.泡沫灭火器常见故障与排除方法

现将泡沫灭火器常见故障与排除方法概括制如表2-4-9。

表2-4-9

(二)清水灭火器

清水灭火器用符号MSQ表示,常用的型号只有一种,即MSQ9。该型号表示手提贮气式清水灭火器容积为9L。

清水灭水器是一种利用装在筒内贮气瓶气体的压力将筒内的清水喷出灭火的装置,其有效喷射时间(即指将灭火器保持在最大开启状态下,自灭火剂从喷嘴喷出,至灭火剂喷射结束的时间)为50秒,有效喷射距离(即指从灭火器喷嘴的顶端起,至喷出灭火剂最集中处中心的水平距离)为7m。

由于清水灭火器主要是用筒内喷出的清水进行灭火,因而它主要适用于扑救木材、纺织品、棉麻、纸张、粮草等一般固体物质的初起火灾,不适于扑救油类、电气、轻金属、可燃气体的火灾。

1.使用

手提贮气式清水灭火器由筒体、钢瓶、提圈、保险帽和喷嘴等组成,保险帽下部为灭火器的器头,器头中央装有一个弹簧打击机构,器头下面连接一个钢瓶(贮气用)。

灭火时,在距燃烧物10m左右,将灭火器直立放稳,取下器头的保险帽,用力打击一下凸头,这样,弹簧打击机构刺穿贮气瓶口的密封片,于是贮气钢瓶中的二氧化碳气体就会喷到筒体内,产生压力,使清水从喷嘴喷出灭火。此时,应立即用一只手提起灭火器上的提圈,另一只手托住灭火器底圈,将喷射的水流对准燃烧最猛烈处喷射。随著水流喷射距离的缩短,使用者应逐步向燃烧物靠近,使水流始终射在燃烧处,直到扑灭。

使用清水灭火器时,千万不可倒置或横卧,否则,将喷不出水来。另外,清水灭火器喷射出的柱状水流不能用于扑救带电设备火灾,否则有触电危险;也不能用于扑救可燃液体或轻金属火灾。

2.常见故障及排除方法

清水灭火器的常见故障和排除方法见表2-4-10。

表2-4-10

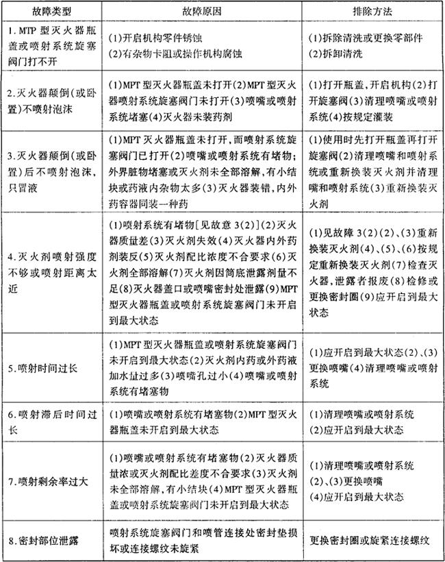
(三)酸碱灭火器

酸碱灭火器用来扑救竹、木、棉、毛、草、纸等一般可燃物质的初起火灾,不适用于扑救电气设备和油类火灾。也不适用于扑救轻金属火灾和可燃性气体火灾。

酸碱灭火器种类很多,这里只介绍MS8型酸碱灭火器。

1.构造特点

MS8型酸碱灭火器与MP8型泡沫灭火器在构造上基本相同。酸碱灭火器与泡沫灭火器的区别在于,瓶胆比较短小,而且有瓶夹,瓶胆是盛硫酸的。瓶胆口有铅塞,用以封闭瓶口,防止瓶内硫酸吸水稀释和同药液混合。筒身内装有碳酸氢钠的水溶液,没有发泡剂。

2.主要性能

灭火器性能在20℃条件下,应符合以下规定:

射程:最远不超过12m,集中点在8~10m之内;

喷射时间:40~50秒。

3.装药步骤

(1)将碳酸氢钠全部倒入干净容器内,加清水7.8升,用棒搅动,使药剂完全溶解,清除筒身内杂物,将溶液全部倒入筒身。

(2)将硫酸瓶放入瓶夹内,装好硫酸,然后将硫酸瓶连同瓶夹一起放入筒身中。

(3)装好筒盖,疏通喷嘴,擦干筒身,拴上标签,悬挂在明显、便于取用的地方。

4.作用原理

当倒转筒身、酸碱两种药剂混合时,便发生化学反应,产生二氧化碳气体,使筒身内压力增高,将药剂通过喷嘴喷射出来。如:

2NaHCO3+H2SO4→Na2SO4+2H2O+2CO2

喷出的药剂中大部分是水,小部分是二氧化碳。水可以冷却燃烧物质,二氧化碳气体可以降低空气中氧的含量,从而扑灭火灾。

5.使用方法

发生火灾时,平稳地将灭火器提到起火点,用手指压紧喷嘴,颠倒筒身,上下摇晃几次,松开手指,将液流射向燃烧物质,扑灭火灾。灭火时要看清火源,将液流射向燃烧最猛烈的地方。

使用灭火器不能将筒盖或筒底部分对著人体,以防筒底爆破或筒盖飞出伤人。如果灭火器颠倒后,液流喷不出来,应将灭火器平稳放于地面,用线疏通喷嘴,仍可继续使用。在液流喷完前,切记不要旋松筒盖,以免伤人。

酸碱灭火器的维护保养与泡沫灭火器基本相同。

(四)1211灭火器

1211灭火器是利用氮气的压力将装在其中的1211灭火剂喷出灭火的。

1211是一种有机化合物(甲烷的卤代物),在正常情况下是一种无色的、稍带芳香气味的气体,作为灭火剂使用时,是用氮气加压,使其液化装入容器的。使用时由于压力作用从喷嘴以雾状喷出,在火焰的作用下迅速变成蒸汽。1211本身含有氟的成分,故而具有较好的热稳定性和化学惰性,久贮不变质,对钢、铜、铝等常用金属腐蚀作用小,并且由于灭火时是液化气体,所以灭火后不留痕迹,不污染物品。另外,它是一种高效灭火剂,灭火效率高,比二氧化碳灭火剂高好几倍,但是,它的价格比较贵。所以,1211灭火器适用于仪表、电子仪器设备及文物、图书、档案等贵重物品的初起火灾扑救。

1211灭火器按移动方式,有手提式和推车式两种。

1.构造

我们选择手提式作一概述。手提式1211灭火器主要有MY1型、MY2型和MY4型。由于规格型号、产地不同,构造也不完全相同,但主要由筒身(钢瓶)和筒盖两部分组成。筒身由钢板滚压焊接而成。筒盖一般用铝合金制造,由喷嘴、阀门、虹吸管组成。有的筒盖由压把、压杆、弹簧、喷嘴、密封阀、虹吸管、安全销等构成。

2.使用方法

使用时,首先拔掉安全销,一只手紧握压把,压杆即将密封阀启开,1211灭火剂在氮气压力作用下,通过虹吸管由喷嘴射出。当松开压把时,压杆在弹簧作用下,恢复原位,封闭喷嘴,停止喷射。

使用时应垂直操作,不可水平和颠倒使用。要将喷嘴对准火源根部,向火源边缘左右扫射,并快速向前推进。要防止回火复燃。如遇零星小火可点射灭火。

3.维护与保养

手提式1211灭火器应放在取用方便、干燥的地方。每半年要检查一次灭火器的总重量,如低于瓶体标明重量9/10时,应灌药充气。

4.常见故障与排除方法(表2-4-11)

表2-4-11

1211灭火器常见故障和排除方法

(五)CO2灭火器

二氧化碳灭火器是充装液态二氧化碳,利用气化了的二氧化碳气体进行灭火的。

由于二氧化碳灭火剂是一种不带电物质,它的灭火原理是降低燃烧区温度、隔绝空气并降低空气中氧的含量,并且灭火后不留痕迹。因此,它主要用于扑救贵重设备、档案资料、仪器仪表、600V以下的电气设备及少量油类等初起火灾,但不能扑救钾、钠、镁金属火灾。用于扑救粮棉麻及化纤织品火灾时,要防止复燃。

二氧化碳灭火器与泡沫灭火器相比具有以下优点:不导电,不损害物质,不留污迹,灭火后钢瓶内的剩余气体仍可使用。但是对隐燃的物质和室外火灾,扑救效果较差。

1.构造与技术性能

(1)构造

CO2灭火器主要为手提式,按规格型号有MT2、MT3、MTZ5、MTZ7型四种。按开关方式有手轮式、鸭嘴式两种。

二氧化碳灭火器是由钢瓶、开关、启闭阀、喷筒、虹吸管和手炳等组成。

钢瓶是由无缝钢管制成,用来盛装二氧化碳。开关用来启闭钢瓶。喷筒,又叫雪花喷射器,是由胶管和喇叭筒组成,用来喷射二氧化碳。虹吸管安装在钢瓶内,其下端切成30°断面,距瓶底不大于4mm。安全片为磷铜片,安装在开关上,当到50°或压力超过180kg/cm2时,会自行破裂,放出二氧化碳气体,从而防止钢瓶因超压而爆裂。

(2)技术性能

CO2灭火器的技术性能应符合表2-4-12要求。

表2-4-12 二氧化碳灭火器技术性能

灭火器的使用压力为150kg/cm2,爆破压力应不低于450kg/cm2,试验压力为225kg/cm2

二氧化碳纯度应在96%以上。

二氧化碳是以液态灌装在钢瓶内,其灌装系数为0.72gk/1。因为液态二氧化碳受热时要膨胀,必须留出充满气体的空间。

2.使用方法与维护保养

CO2灭火器在备用前,先要灌装药剂,其灌装要求如下:

二氧化碳灭火器钢瓶在灌气之前,必须进行水压检验。检验压力为225kg/cm2,维持一分钟,钢瓶应不裂不漏,残余变形率不大于5%,胶管耐受90kg/cm2的水压检验保持半分钟不破不漏,接头不得脱出。充装了二氧化碳的灭火器应全部浸入42℃的温水作气密性试验,保持两小时,不漏气为合格。然后按规定灌装系数灌气,最多不得超过0.75kg/L。在钢瓶中二氧化碳是在高压下呈液态而存在的,由于钢瓶容积是固定不变的,二氧化碳液体的压力将随著温度增加而增大。为了防止钢瓶因温度升高而爆裂,在钢瓶中必须保留25%以上的空间。

(1)使用方法

使用时,首先将灭火器提到起火地点,然后将喷筒对准火源,打开开关,即可喷出二氧化碳。由于开关不同,开启方法也不同。对鸭嘴开关:右手拔去保险销,紧握喇叭木柄,左手将上面的鸭嘴向下压,二氧化碳就会从喷嘴喷出。对手轮开关:向左旋转,即可喷出二氧化碳。不可颠倒使用。

二氧化碳灭火器在使用时一定要注意安全。因为,空气中二氧化碳含量达到8.5%时,人就会血压升高,呼吸困难;当含量达20~30%时,人就会呼吸衰弱,精神不振,严重的可窒息死亡。所以,在窄小的密闭空间使用后应迅速撤离。应及时通风,然后人再进入。在使用过程中,要连续喷射,防止余烬复燃。同时,切勿逆风使用。这是由于二氧化碳灭火器喷射距离较短,逆风使用可使灭火剂很快被吹散而妨碍灭火。此外,要防止冻伤。因为钢瓶内的液态二氧化碳由喷筒喷出时,迅速气化并从周围空气中吸取大量热。所以,从喷筒喷出的是温度很低的气态二氧化碳。因此,使用中要防止冻伤。

(2)维护与保养

平时,要定期检查二氧化碳钢瓶的重量,如重量减少十分之一,应补充灌装。要避免在阳光下曝晒,存放不要超过42℃。搬运时,注意轻拿轻放。在寒冷季节使用时,阀门开启后不得时闭时开。以防阀门冻结堵塞。

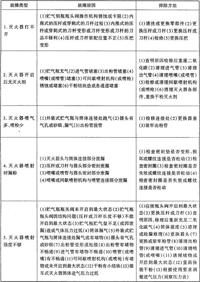
3.常见故障与排除方法(见表2-4-13)

表2-4-13

(六)干粉灭火器

干粉灭火器是利用二氧化碳气体或氮气气体作动力,将筒内的干粉喷出灭火的。

干粉是一种干燥的、易于流动的微细固体粉末,它由能灭火的基料和防潮剂、流动促进剂、结块防止剂等添加剂组成,主要用来扑救石油及其产品、有机溶剂等易燃液体、可燃气体和电气设备的初起火灾。所以,干粉灭火器适用于工厂、仓库、机关、学校、商店、车船和油库等单位。但干粉灭火器抗复燃性较差,对一些灭火后易复燃的场所,应适当配备泡沫灭火器联用,这样灭火效果会更佳。

1.构造与技术性能

(1)构造

干粉灭火器按动力气体的贮存位置分贮气瓶式和贮压式。贮气瓶式干粉灭火器是将二氧化碳气体加压灌装在贮气瓶内,使用时,借助开启机构打开贮气瓶,使二氧化碳气体充入筒体内,将干粉喷出。这种灭火器有内置和外置贮气瓶两种结构。贮压式干粉灭火器是将氮气直接充到筒体内,这种灭火器有专用压力表。

干粉灭火器按移动方式分为手提式、背负式和推车式。

受篇幅限制,我们选择手提式干粉灭火器作一简要介绍。

手提式干粉灭火器主要有MF8型和MF5型两种。

外装式MF8型干粉灭火器的构造是:筒身内装8kg干粉。二氧化碳钢瓶内灌装250g左右二氧化碳液体。

(2)技术性能(见表2-4-14)

表2-4-14 手提式干粉灭火器技术性能表

2.使用方法与维护保养

(1)使用方法

使用外装式手提干粉灭火器时,一只手握住喷嘴,另一只手向上提起提环,当提起提环时,干粉即可喷出。

使用内装式干粉灭火器时,先拔去安全销,一只手握住喷嘴,另一只手紧握压把和提把,用力下压,干粉即可喷出。

使用前,应先将灭火器上下颠倒几次,使干粉预先松动,然后开阀喷粉,并将喷嘴对准火焰根部左右摆动,然后开阀喷粉,并将喷嘴对准火焰根部左右摆动,由近及远,快速推进,不留残火,以防复燃。在扑救油类等易燃液体火灾时,应避免冲击液面,以防液体溅出。

(2)维护保养

干粉灭火器要放置在被保护物体附近和干燥通风及取用方便的地方。要防止受潮和日晒。每半年检查一次干粉是否受潮结块,称量检查一次钢瓶内二氧化碳存量,如果二氧化碳重量低于原重的十分之九,应补充气量。要严防漏气。每次使用后应重新装粉和充气。

3.干粉灭火器常见故障与排除方法(见表2-4-15)

表2-4-15

随便看

 

离鸟网收录3541549条中英文词条,其功能与新华字典、现代汉语词典、牛津高阶英汉词典等各类中英文词典类似,基本涵盖了全部常用中英文字词句的读音、释义及用法,是语言学习和写作的有利工具。

 

Copyright © 2004-2024 vtrois.com All Rights Reserved
更新时间:2026/4/7 4:53:49