网站首页  词典首页


请输入您要查询的字词:

 

字词 注意方式与人际交往方式测验
类别 中英文字词句释义及详细解析
释义 注意方式与人际交往方式测验

一种心理测量工具。

美国运动心理学家奈德弗1976年编制。用于体育等操作活动和临床心理治疗。

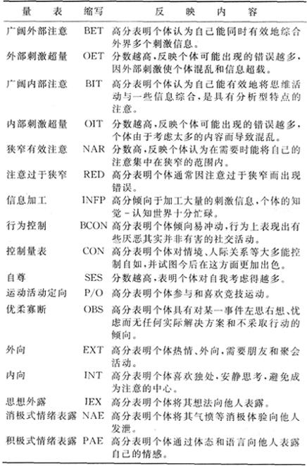
包括17个分量表,共114个项目。其中6个分量表反映注意过程,2个分量表反映行为和认知过程,9个分量表反映人际交往方式(见附表)。

奈德弗在以后的研究中坚持认为该量表具有结构和预测效度,但研究者对此存有争议。参见“注意方式理论”。

随便看

 

离鸟网收录3541549条中英文词条,其功能与新华字典、现代汉语词典、牛津高阶英汉词典等各类中英文词典类似,基本涵盖了全部常用中英文字词句的读音、释义及用法,是语言学习和写作的有利工具。

 

Copyright © 2004-2024 vtrois.com All Rights Reserved
更新时间:2026/5/31 21:31:07