网站首页  词典首页


请输入您要查询的字词:

 

字词 火场逃生的原则和方法
类别 中英文字词句释义及详细解析
释义 火场逃生的原则和方法

(一)火场逃生的基本原则

1.加强个人防护,减少烟气侵害原则

人员一旦被烟火围困,无论是逃生,还是去灭火,最基本的要求就是要搞好自身防护。否则,由于火势猛,烟雾浓,温度高,人们将难以自保。因此,一旦觉察著火,当务之急应采取个人防护措施。例如利用毛巾、手帕、餐巾、沙发布、床单、衣服等用水浸湿(无水时用尿也可),扎住口鼻,防止吸入高温烟气。又如利用棉被、毛毯、地毯等用水浸湿,包裹好身体,就地滚出火焰区逃生。或滚向室内消火栓处,射水来灭火。其次,逃生过程中要爬行。当被烟火围困时,要沿承重墙朝出口爬行,即使站起来感觉烟火不大,身体承受得了,也应极力避免,千万不要站立行走。因为1.5m以上的空气里,早已含有大量一氧化碳。最后,逃离著火房间,千万要把门关牢,把火限制在起火房间内。

2.正确选择逃生捷径,减少被烟火围困时间

大火降临,人们容易在人群的簇拥下向著经常使用的楼梯奔去,即使那里已挤成一团,堵塞了出口,还是争相夺路不能离去。一方面是因为灾祸降临,人们挤在一团,以解除心理上的孤独和恐惧;一方面也是由于对所处环境不了解,对别处有无出口无把握。因此,选择逃生路线至关重要。

(1)选择最短的直通室外的通道、出口、消防电梯等。

(2)尽量避免对面人流和交叉人流。

(3)选择烟气尚未充斥有新鲜空气的防烟楼梯间,封闭楼梯间、通道、走道和出口。

(4)选择通向疏散楼梯间的通道出口。

(5)处在著火层的,应向下层逃生。

(6)处在著火层以上各层的,应向室外阳台、楼顶逃生。

(7)千万不要乘坐电梯。电梯井直通大楼各层,烟、热、火很容易涌入。在热的作用下会造成电梯失控或变形;烟的毒性、火的熏烤可危及人的生命,所以火灾时千万不要乘坐电梯。消防电梯仅供消防队使用,但也不是万无一失的,在美国曾发生过消防员乘坐电梯去22层火场,因电梯失控,结果所有在场的消防队员全部丧生的事故。

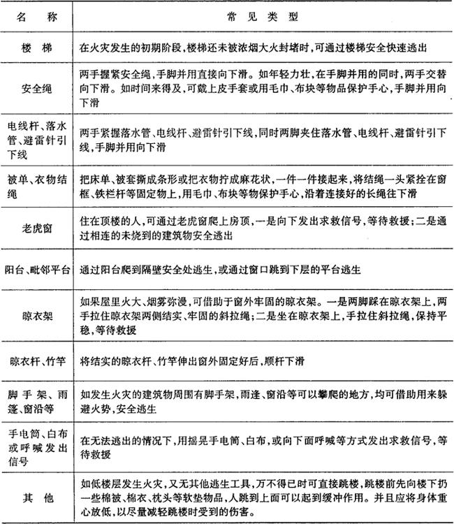
(二)火场逃生的常用方法

1.棉被护身法

用浸湿过的棉被(或毛毯、棉大衣)盖在身上,确定逃生路线后,用最快的速度直接钻进火场并冲到安全区域,但千万不可用塑料雨衣作为保护。

2.毛巾捂鼻法

火灾烟气具有温度高、毒性大的特点,人员吸入后很容易引起呼吸系统烫伤或中毒,因此在疏散中应用湿毛巾捂住口鼻,以起到降温及过滤的作用。

3.匍匐前进法

由于火灾发生时烟气大多聚集在上部空间,因此在逃生过程中应尽量将身体贴近地面匍匐(或弯腰)前进。

4.逆风疏散法

应根据火灾发生时的风向来确定疏散方向,迅速逃到火场上风处躲避火焰和烟气,同时也可获得更多的逃生时间。

5.绳索自救法

家中有绳索时,可直接将其一端拴在门、窗档或重物上,沿另一端爬下,在此过程中要注意手脚并用(脚成绞状夹紧绳,双手一上一下交替往下爬),并尽量采用手套、毛巾将手保护好,防止顺势滑下时脱手或将手磨破。

6.被单拧结法

把床单、被罩或窗帘等撕成条并拧成麻花状,如果长度不够可将数条床单等连接在一起,按绳索逃生的方式沿外墙爬下,但要切实将床单等扎紧扎实,避免其断裂或结头脱落。

6.管线下滑法

当建筑外墙或阳台边上有落水管、电线杆、避雷针引线等竖直管线时,可借助其下滑至地面,同时应注意一次下滑的人数不宜过多,以防逃生途中因管线损坏而致人坠落。

8.竹竿插地法

将结实的竹竿、晾衣杆直接从阳台或窗口斜插到室外地面或下一层平台,两头固定好以后顺杆滑下。

9.楼梯转移法

当火势自下而上迅速蔓延而将楼梯封死时,住在上部楼层的居民可通过老虎窗、天窗等迅速爬到屋顶,转移到另一人家或另一单元的楼梯进行疏散。

10.攀爬避火法

通过攀爬至阳台、窗台的外沿及建筑周围的脚手架、雨篷等突出物以躲避火势。

11.搭“桥”过渡法

可在阳台、窗台、屋顶平台处用木板、竹竿等较坚固的物体搭至相邻单元或相邻建筑,以此作为跳板转移到相对安全的区域。

12.毛毯隔火法

将毛毯等织物钉或夹

在门上,并不断往上浇水

冷却,以防止外部火焰及

烟气侵入,从而达到抑制

火势蔓延速度、延长逃生

时间的目的。

13.卫生间避难法

当实在无路可逃时,可利用卫生间进行避难。用毛巾塞紧门缝,把水泼在地上降温,也可躺在放满水的浴缸里躲避。但千万不可钻到床底、阁楼、大橱等处避难,因为这些地方可燃物多或容易聚集烟气。

14.火场求救法

发生火灾时,可在窗口、阳台或屋顶处向外大声呼叫、敲击金属物品或投掷软质物品,如白天可挥动鲜艳布条发出求救信号,晚上可挥动手电筒或白布引起救援人员的注意。

15.跳楼求生法

火场上切勿轻易跳楼!在万不得已的情况下,住在低楼层的居民可采取跳楼的方法进行逃生,但首先要根据周围地形选择落差较小的地块作为著地点,然后将席梦思床垫、沙发垫、厚棉被等抛下作缓冲物,并使身体重心尽量放低,做好准备以后再跳。

16.平时应留意的几个问题

(1)安装防盗门窗时,千万不要把自己的逃生之路封死。防盗窗应有活络档,防盗门应由内向外开启,应采用插入式。避免火灾断电失去照明时因找不到钥匙,或钥匙插不进锁心,而贻误逃生时间的情况发生。

(2)走进商场、电影院、卡拉OK舞厅等公共场所时,请别忘了观察安全出口和疏散通道的位置,多长一个心眼,就多了一线生机。

(3)家居生活、差住旅馆,要熟悉一下周围环境,记牢安全出口和消防设施的位置,当意外发生时可随机应变,迅速逃生。

(4)晚上睡觉前,不妨在床头柜上备一条湿毛巾、一只手电筒、一根安全绳、一只灭火器及一串房门钥匙,也许它们能在关键时候救你一命。

表2-4-16 火场逃生方法一览表

随便看

 

离鸟网收录3541549条中英文词条,其功能与新华字典、现代汉语词典、牛津高阶英汉词典等各类中英文词典类似,基本涵盖了全部常用中英文字词句的读音、释义及用法,是语言学习和写作的有利工具。

 

Copyright © 2004-2024 vtrois.com All Rights Reserved
更新时间:2026/4/7 5:15:42