网站首页  词典首页


请输入您要查询的字词:

 

字词 电液伺服阀使用需知
类别 中英文字词句释义及详细解析
释义 电液伺服阀使用需知

(1)伺服阀的安装座

·伺服阀的安装座应有足够的刚度。

·安装表面的表面粗糙度值应小于Ra1.6μm,表面不平度不大于0.025mm;

·不允许用磁性材料制造安装座,伺服阀周围也不允许有明显的磁场干扰。

(2)伺服阀的装卸

(A)安装伺服阀前应确认:

·安装面无污粒附著;

·供油和回油管路正确;

·底面各油口的密封圈齐全;

·定位销孔位正确。

(B)伺服阀从液压系统卸下时,必须做到:

·将阀注满清洁工作液,装上运输护板;

·妥善保护好安装座上各油口,以免污物侵入。

(3)伺服阀的使用

·伺服阀外接导线应屏蔽,并良好接地;

·阀的极性应按使用说明书规定联接;

·阀的输入电流不允许超过制造厂允许值;

·伺服阀在未供油压的情况下,应尽量避免输入交变电信号。

(4)液压系统管路

液压系统油管应采用冷拔钢管、铜管或不锈钢管制成,应尽可能避免采用焊接管路。伺服阀与执行机构间的管路不能太长,应尽可能把伺服阀直接安装在执行机械壳体上,避免外接油管。

(5)液压系统的工作液污染度及系统的过滤

伺服阀的使用寿命和可靠性与工作液污染度密切相关。工作液不清洁,轻则影响产品性能,缩短寿命,重则使产品不能工作。因此使用者对系统工作液的污染度应予特别重视。使用伺服阀的液压系统必须做到:

·安装伺服阀的液压系统必须进行彻底清洗;

·在伺服阀进油口前必须配置公称过滤精度不低于10μm(喷嘴挡板式伺服阀)或25~50μm(动圈式伺服阀)的滤油器,这些滤油器应是全流量的非旁通型滤油器;

·油箱应该密封;

·在条件许可的情况下,应定期检查工作液的污染度。

·系统的过滤应能够达到好于伺服阀使用说明书规定的工作液污染等级要求。建议系统工作液污染度应达到国际标准ISO4406中15/12级(每毫升油液中大于5μm的颗粒数在160~320之间,大于15μm的颗粒数在20~40之间),最差不差于ISO4406中17/14级(每毫升油液中大于5μm的颗粒数在640~1300之间,大于15μm的颗粒数在80~160之间),或者按照美国NAS1638和我国航标HB5930,系统工作液污染度应达到航标HB5930中A标准或美国NAS1638的6级,最差不应差于8级,即每100mL工作液中的污粒个数不应多于表20.6—1的规定。

表20.6—1 HB5930中A标准的6级及8级清洁度规定(1)

(6)首次使用伺服阀时,液压管路的清洗

新安装的液压系统管路或更换原有管路时,推荐按下列步骤进行清洗:

·在管路预装后进行拆卸、酸洗、磷化;

·然后在组装后进行管路的冲洗。

管路冲洗时,在安装伺服阀的安装座上装上特制的冲洗板,向油箱注入足够的冲洗油。启动液压源,运转冲洗,把冲洗油的温度升高到略高于伺服阀使用时的最高温度。开始冲洗后,每隔几分钟即检查一下滤油器,如发生堵塞,应及时更换清洗后,再继续冲洗,直到油液污染度符合要求,或看不到滤油器滤芯污染为止。排出冲洗油,清洗油箱,更换或清洗滤油器,再通过5~10μm公称过滤精度的滤油器向油箱注入新工作液。启动油源,再冲洗24小时,然后更换或清洗滤油器。最后,卸下冲洗板,装上伺服阀。

(7)更换新油须知及步骤

·应该建立新油是“脏油”的概念;

·注入新油前应彻底清洗油箱;

·通过公称过滤精度为5~10μm的滤油器向油箱注入新油;

·卸下伺服阀,在安装座上安装伺服阀的部位装上特制的冲洗板;

·启动液压源,清洗24小时;

·更换或清洗滤油器;

·卸下冲洗板,换上伺服阀。

(8)伺服阀的定期维护

伺服阀需定期返回制造厂调整。在有些伺服阀中,其内部滤油器和外调零机构,用户可按产品说明书的规定,定期更换或清洗内部滤油器,或按使用情况调节伺服阀零偏。除此以外,用户不得分解伺服阀。如伺服阀发生故障,应返回制造厂、研究所或这些单位设立的伺服阀维修中心进行修理、排障、调整。

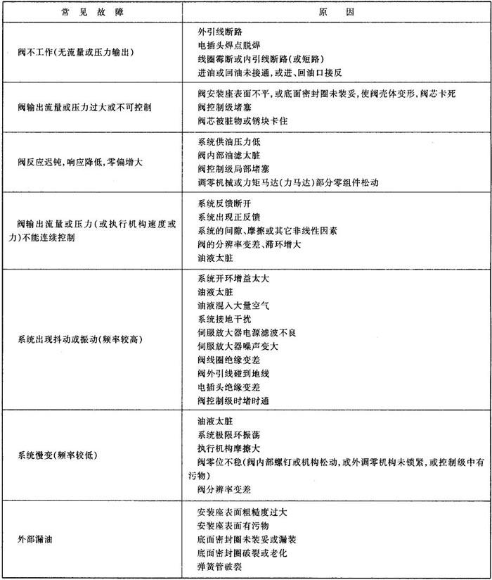
(9)使用伺服阀时的常见故障及原因

见表20.6—2。

表20.6—2 伺服阀常见故障及原因

随便看

 

离鸟网收录3541549条中英文词条,其功能与新华字典、现代汉语词典、牛津高阶英汉词典等各类中英文词典类似,基本涵盖了全部常用中英文字词句的读音、释义及用法,是语言学习和写作的有利工具。

 

Copyright © 2004-2024 vtrois.com All Rights Reserved
更新时间:2026/5/25 13:21:57