网站首页  词典首页


请输入您要查询的字词:

 

字词 石油化工产品库消防管理
类别 中英文字词句释义及详细解析
释义 石油化工产品库消防管理

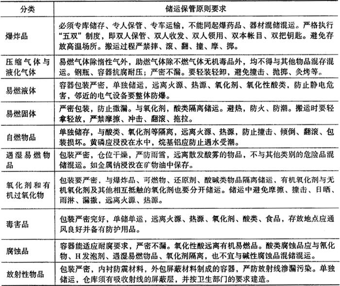
石油化工厂生产出来的石油化工产品,种类繁多,性质各异。有的易燃易爆,有的有毒或有腐蚀性,有的还处于压缩或液化、溶解状态。在储存保管过程中,有些化工产品如果受热、受潮、摩擦、撞击、震动、曝晒、遇到明火、接触空气或相互接触发生变化等,会引起火灾、爆炸、中毒、灼伤等灾害事故。因此,对石油化工产品特别是化学危险物品,必须按照表5-4-14所示的化学危险物品的分类和储运保管原则要求,做好防火安全工作。

表5-4-14 化学危险物品的分类及储运保管原则要求

(一)事故易发部位及危险点

1.库房

有些化工产品要在库房内存放。如果库房布置和建筑不符合建筑设计防火规范的要求,物品混存乱放、堆垛不合理,电气设备安装不当或防爆性能不够,防雷防静电装置不完善,库内通风不良或换气次数不够,防寒防暑设施不完备,消防安全管理不力等,都会引起灾害事故,招致严重后果。

2.露天堆场

有些化工产品要在露天堆场存放。混触乱放,容易引起反应发生火灾。曝晒、受热,容易引起体胀发生爆炸。遇水受潮,容易分解、自燃或变质。容器或包装腐蚀破损,容易渗漏导致灾害事故。堆垛过大、过高、过密,发生火灾后容易蔓延,疏散抢救困难,危害后果严重。

3.包装

包装用料不符合内容物的性质和所处的温度压力条件,包装不坚固、捆扎不结实,包装不严密或标志不清晰,以及用过的可燃包装或化学危险物品包装处理不妥善等,容易被破损,引起撒漏,造成火灾、爆炸或中毒事故。

4.装卸与搬运

吊装设备滋火,电瓶车、叉车、汽车等运送工具喷溅火花,特别是搬运易燃易爆化学物品的机动车辆接地不良,以及装卸和搬运过程中的倒置、摔碰、摩擦、撞击、震动等,容易导致火灾、爆炸事故。

(二)防火检查重点及控制点

1.库房

(1)用于储存化工产品的库房,按其危险程度和类别,应符合《建筑设计防火规范》(GBJ16-87)、《化学危险物品安全管理条例》和《石油化工企业设计防火规范》(GB50160-92)的有关规定,不得随意使用不符合条件的空房储存。

(2)根据石油化工产品的性质,合理确定换气次数。易挥发的、有毒的物品库,要强化通风,保证其在空气中的含量符合国家规定的排放标准。

(3)易燃易爆的化工产品库,电气设备应采用防爆型,地面采用不产生火花,容易冲洗且不渗漏的不燃材料砌筑。库房应有防直击雷和感应雷的装置。

(4)对风、雨、雪、鸟、蛇、鼠、阳光直射、外来火星等为患因素,应分别采取相应的防范措施。

(5)重要的、大型的化工产品库,应配置自动监测、自动报警和事故照明设备。

(6)除防冻化工产品外,一般不采暖,贵重化工品要求恒温储藏时,可设空调设备。

(7)要求隔离存放时,隔离层要建造坚固,不渗不漏。

(8)对剧毒物品、放射性物品仓库,应根据特殊需要,设置消除吸收毒物的设施和吸收射线的屏蔽层,有足够的安全隔离地带。库房还应有危险性标志,有阻止无关人员接近的设施。

(9)库房内的货架或垛座应坚固,不得晃动碰撞。架与架、垛与垛之间应有2~3m的通道,架或垛距墙及柱不小于0.7m,货架底层或垛座高离地0.3m,以便搬运、疏散、通风、防潮和检查。

(10)根据化工产品的性质,设置适宜的灭火设备。对灭火剂、灭火方法相抵触的化工产品,不能共同混储。

2.包装

(1)压缩或液化气体的盛装钢瓶,应定期进行检验,有合格证明。开关、安全帽应旋紧不漏气,并有防震圈或保护套。

(2)易燃、有毒、不能接触空气的液体产品,视其蒸气压、腐蚀性质等情况选用适宜的容器,不论是金属、塑料、陶瓷、玻璃或其他材料制成的,都要坚固、完好、封盖严密,外包装能防震、防撞、防倾、防压、防水、防辐射热等影响,并有醒目的危险和防倾标志。

(3)易燃固体产品应按照物理、化学性质的不同而采用不同的包装:有与氧化剂接触能引起燃爆的;有遇水或受潮而分解、自燃、变质的;有对火源、热源、摩擦、撞击等非常敏感的;有毒或能散发有毒分子的等等,可视情况分别采用金属容器、塑料容器、木箱、织物袋、纸箱纸包等,要求紧密无松动,能连续5次从1.5m高处跌落在水泥地面上不燃、不爆、不外露和不散包。

(4)放射性物品的包装,必须采用4层,即:内容器——防渗漏、防化学变化;内衬层——防震动;外容器——用吸收α、β、γ射线和中子流材料制造可依放射性质选择;外包层——保护性包装,以便运输,避免挤压破损。

3.露天堆场

(1)固定的露天堆场必须符合《建筑设计防火规范》(GBJI6-87)的有关规定。

(2)遇火、受潮、曝晒容易引起分解、燃烧、爆炸的化工产品,不准长期露天存放。

(3)露天堆场应设垛座平台,其离地高度不低于30cm。

(4)堆场四周应设排水明沟或暗沟,并有防护围墙(栏)。

(5)垛台的设置亦应遵守互相抵触,灭火方法不同而不能混存混放的规则。

(6)露天堆放物品亦应分类、分堆、分组和分垛,并留出必要的防火间路,如堆垛之间应有不少于3m的通道。

(7)临时堆放的物品,为防晒、防雨,应用经过阻燃处理的雨布盖好并固定。

(8)露天堆场应根据物品理化性质、规模、数量等因素,设置半固定的灭火设施和一些移动式灭火器材。

4.装卸与搬运

(1)进入库(场)区的所有机动车辆,必须戴防火帽。进入甲、乙类物品仓库的电瓶车、铲车必须是防爆型的;进入丙类物品库(场)区的电瓶车、铲车应当装设防止火花溅出的安全装置。

(2)不能倾斜和倒置的化工产品,搬运时要固定。

(3)装卸和搬运易燃易爆物品的设备和车辆,要可靠接地。

(4)装卸和搬运易燃易爆物品时,操作人员应当穿戴防静电服装、鞋帽和使用不易产生火花的金属工具,并要轻拿轻放,严防摔打、抛掷、震动、摩擦、撞击、重压和倒置。

(5)在机械吊装作业时,应做到定量定型,喊关要准,起关要稳,防止高空散落、碰撞而发生危险。

(6)沸点很低的二硫化碳、乙醚、丙酮、甲胺溶液等,宜在夜间和早晨搬运。遇湿易燃物品雨天不宜搬运。

(7)装卸和搬运作业完毕,应当对库区、库房、堆场进行检查,清除散落杂物,妥善处理用过的包装物,确认安全后方可离人。

5.储存与保管

(1)石油化工产品必须按性质分类、分库、分区、分垛储存。属于化学危险物品管理范围的化工品,必须储存在专用仓库内,不得与一般物品混存。

(2)规模较小的仓库,对一些数量不多的易燃易爆化学物品,又没有条件分库存放时,可分间、分堆隔离储存,但必须严格限制存储量,同其他物品保持一定的安全距离,并指定专人保管。

(3)应根据储存物品的特性,使储存处保持阴凉、干燥、无火源和热源、通风良好、阳光不直射、不受水害,做到分隔可靠,堆放稳固。

(4)对于需要不同灭火剂和灭火方法的化工品,应分别存放,并应在库房门上或堆垛正面挂有专门的标志。

(5)石化产品出入库(场),要认真核对验收,严禁错收、错放、错发。

(6)制定各种石化产品的分类保管制度,严禁混储混运。

(7)包装和标志不符合要求的物品,禁止入库,出库后要打扫于净,不允许漏撒不收。

(8)对性质不稳定,容易分解、变质、引起燃烧、爆炸的化学危险品,要定期进行测温、化验和观察。

(9)不准在库房内或露天堆场附近休息、试验、分装、打包和从事其他可能引起火灾的作业。

(10)严格管理火源、热源和电气设备。

(11)定期检查报警及灭火、抢救设备的完整性、可靠性,及时更换灭火剂和破损、超期使用的消防器材。

(12)库房要设专人管理,经常开启门窗通风换气,并注意防止雨、雪、尘土进入。室温过高时,要采取降温措施。

(13)要实行逐级防火责任制和岗位责任制,认真贯彻执行国务院1987年2月17日发布的《化学危险物品安全管理条例》及公安部1990年4月10日和1994年3月24日分别发布的《仓库防火安全管理规则》和《易燃易爆化学物品消防安全监督管理办法》的有关规定。

随便看

 

离鸟网收录3541549条中英文词条,其功能与新华字典、现代汉语词典、牛津高阶英汉词典等各类中英文词典类似,基本涵盖了全部常用中英文字词句的读音、释义及用法,是语言学习和写作的有利工具。

 

Copyright © 2004-2024 vtrois.com All Rights Reserved
更新时间:2026/4/6 18:23:07