网站首页  词典首页


请输入您要查询的字词:

 

字词 科学旅游知识必备
类别 中英文字词句释义及详细解析
释义 科学旅游知识必备

当前,旅游已成为人们热衷的活动,工会工作人员外出旅游,不但可以放松身心,开阔眼界,更可以领略大自然带来的愉悦。那么,外出旅游该注意些什么呢?如何做一个聪明的旅游者呢?

(一)旅游要善于节约经费

相对来说,旅游是花费较多的活动,工会经费有限,那么在旅游时,怎样才能做到既节约工会经费,又让大家玩儿得尽兴呢?

1.要善于利用时间差来节约。有几个方法:其一是避开旺季游季或周末。一般来说,这些时期,不仅车好坐,而且由于游人少,一些宾馆在住宿上有优惠;其二是计划好出游和返回的时间,采取提前购票,或同时购返程票的方法,可以享受一些优惠;其三是在旅游时,精心计划好游玩的地方和所需的时间,尽量把日期排满,因为在旅游区多呆一天就多一天的费用。

2.巧选旅馆省费用。出外旅行,住的旅馆好坏将影响旅游质量,也影响到费用的支出。那么如何才能住得好,又住得便宜呢?当地一些条件较好的企事业单位的招待所和办事处,既便宜又安全,但这些地方一般只限于接待与本单位有关的人。在旅游前,可以托托关系。另外,在选择旅馆时,要尽量避免住在汽车站、火车站附近的旅馆,可选一些交通较方便,处于不太繁华地域的旅馆。这些旅馆在价位上相对要便宜得多。

3.善玩减支出。首先应对旅游的景区进行概要了解,知道这个景区最具特色的景点在哪里,必须要去的地方又在哪处。其次在旅游时,应拿出一点时间,去逛逛大街,看看景区和城市的风土人情,这么闲逛不但不需要花钱买门票,还能玩出好心情,因为它可以长知识,也可以陶冶性情。

4.切莫胡乱购物。首先是在旅游中尽量少买东西,买了东西就增加了负担不便旅行,且旅游区的物价一般较高,贵重物品更买不得。当然,到一地旅游也有必要购些物品,一是馈赠亲朋,二是作纪念。一些本地产的且价格优于自己所在地的物品可以购买,这些物品价格便宜,又有特色。

(二)正确选择旅行社

现在,各地旅行社如雨后春笋,旅游广告更是天花乱坠、五花八门。那么,怎样才能选择一个信得过的旅行社,避免受骗上当呢?

最重要的是弄清何为“一、二、三类”旅行社。旅行社分类,是国家旅游局根据旅行社接待旅客种类(包括外国游客、港澳台胞、华侨及国内游客等)及旅游线路业务分工负责,加强行业管理及分类管理实施的。国家旅游局的〈〈旅行社管理暂行条例〉〉中规定:一类旅行社是指经营招揽或接待外国旅游者、华侨、香港、澳门、台胞来中国的旅游业务;二类旅行社是指经营接待外国旅游者及华侨、港澳同胞来中国的旅游业务;三类旅行社是指经营本国公民在国内的旅游业务。上述规定清楚表明,旅行社的分类,实际上并不按旅行社的优劣来划分,而是按其业务分工不同来分类的。三类旅行社是经营国内旅游的专业单位。游客选择旅行社的可靠与否,不应只看其类别,而应看其是否有一系列行业规范,是否有旅游局审批的旅游经营许可证;是否已交纳旅游质量保证金;是否有足够的公章发票、严格的管理及线路行程、报价、商标、保险、导游,等等。

(三)哪些人不宜乘飞机

飞机又快又安全,乘坐飞机去旅游的人也越来越多。但医学研究认为,这些人不宜乘飞机——

1.传染病患者。如传染性肝炎、活动期肺结核、伤寒等传染病患者,在国家规定的隔离期内,不能乘坐飞机。其中水痘病人在损害部位未痊愈,也不能乘飞机。

2.精神病患者。如癫痫及各种精神病人,因航空气氛容易诱发疾病急性发作,故不宜乘飞机。

3.心血管疾病患者。因空中轻度缺氧,可能使心血管病人旧病复发或加重病情,特别是心功能不全、心肌缺氧、心肌梗塞及严重高血压病人,通常认为不宜乘飞机。

4.脑血管病人。如脑栓塞、脑出血、脑肿瘤这类病人,由于飞机起降的轰鸣、震动及缺氧等,可使病情加重,禁止乘飞机。

5.呼吸系统疾病患者。如肺气肿、肺心病等患者,因不适应环境,如果有气胸、肺大泡等,飞行途中可能因气体膨胀而加重病情。

6.做过胃肠手术的病人,一般在手术10天内不能乘坐飞机。消化道出血病人要在出血停止三周后才能乘飞机。

7.严重贫血的病人。血红蛋白量水平在50克/升以下者,不宜乘飞机。

8.耳鼻疾病患者。耳鼻有急性渗出性炎症,及近期做过中耳手术的病人,不宜空中旅行。

9.临近产期的孕妇。由于空中气压的变化,可能导致胎儿提早分娩,尤其是妊娠35周后的孕妇,更不宜乘飞机。

(四)晕机如何预防

晕机症轻者表现为头晕,全身稍有不适、胸闷、脸色绯红;重者则脸色苍白发青、头痛心慌、表情淡漠、出微汗;更严重的会浑身盗汗、眩晕恶心、呕吐不止。

飞机颠簸、起飞、爬高、下降、著陆、转弯、心情紧张、身体不适、过度疲劳等因素都会造成晕机病。那么,怎样可以避免和减轻晕机症状呢?

1.休息好。乘机前的头天晚上,保证充足的睡眠,第二天乘机有充沛的精力。

2.服药。在飞机起飞前1小时(至少也要提前半小时)口服晕机宁。

3.选好座位。在买票时说明情况,尽量挑选距发动机较远又靠近窗的座位,减少噪音和扩大视野。

4.集中精力。在空中应多做一些精力集中的事和活动。如看书、聊天、听音乐等。

5.开阔视野。保持空间定向,视线要尽量放远,看远处的云和山脉、河流,不要看近处的云。

6.一旦发生晕机,在较轻的情况下,仍然不要中断集中精力的事和定向远眺,如果较重,应该安静、坐稳,最好是仰卧、固定头部。

7.防止条件反射。发现围前左右的旅客,有迹象要呕吐应立即离开现场,避开视线。

(五)乘民航国内班机行李运输的有关规定

《中国民用航空旅客、行李国内运输规则》对旅客行李运输做了如下规定:

1.旅客托运行李,应将写明旅客的姓名、详细地址、电话号码的行李拴好,否则民航可以拒绝收运。

2.增加了同一时间、同一地点办理行李托运手续,其免费行李额,可以按照各自的客票价等级标准合并计算。

3.逾重行李费率,以每公斤按经济舱票价的1.5%计算。

4.旅客的托运行李全部或部分损坏、丢失赔偿金额每公斤为50元。

5.旅客的自理行李和随身携带物品,由于航空器上的事件造成丢失,最

高赔偿限额为人民币2000元。

6.托运行李每公斤价值超过人民币50元,可办理5‰声明价值附加费。每位旅客的行李声明价值最高限额为人民币8000元。如民航对声明价值有异议而旅客又拒绝接受检查时,承运人有权拒绝收运。

7.旅客托运小动物应在定座或购票时提出,并提供动物检疫证明,而且小动物一律不能放在客舱内运输,包装要符合要求,小动物及其容器的重量应按逾重行李费的标准单独收费。

(六)消除身心疲劳的旅途操

旅途操对于消除疲劳颇有效果,做法如下:

1.颈部伸展。坐姿,双手抱头,两肘内颊夹,稍用力下压使颈部前屈,然后颈部用力尽量后仰,做8次,每次静止1~2秒。

2.肩部伸展。坐姿,十指交叉上举,掌心朝上,然后由慢到快用力后振10次。

3.胸背伸展。坐姿,两臂屈肘前平举,掌心向上,含胸低头,然后两臂向侧后平行伸展,抬头挺胸,做10次。

4.体侧伸展。坐姿,一手插腰,另一手臂伸直上举,上体稍侧屈,手臂用力向侧上方伸展5次,然后换另侧做,每次静止1~2秒。5.腰腹伸展。坐姿,两手抱头,体前屈,然后上体后仰,肘关节外展,尽量把身体伸直,保持3~4秒,慢速做5次。

6.腿部伸展。坐姿,双腿屈膝置于胸前,然后两腿同时伸直,脚尖前伸,做10次,每次静止1~2秒。

另外,快步走路也是消除疲劳的妙方。正确的方式一定要快步走,而且要持续15~20分钟,这样才能平衡全身肌肉、帮助大脑运动,进而达到消除疲劳的目的。

(七)旅行中如何防止“病从口入”

旅行中的饮食卫生,主要有以下几个方面须注意:

1.注意饮水卫生。一般来说,不能饮用生水,旅途饮水以开水和消毒净化过的自来水为最理想,其次是山泉和深井水,江、河、塘、湖水千万不能生饮。无合格水可饮时,可用瓜果代水。

2.瓜果一定要洗净或去皮吃。瓜果除了受农药污染处,在采摘与销售过程中也会受到病菌或寄生虫的污染,吃瓜果一定要去皮。

3.饥要择食。高中档的饮食店一般可放心去吃,大排档的可有选择地吃,摊位或沿街摆卖(推车卖)的不要去吃。旅行中虽然饥肠辘辘的情况不少,但水摊小贩的食物不能去碰。如果饥不择食,则等于拿生命开玩笑。同时还要看饮食店卫生是否合格。合格的一般标准应是:有卫生许可证,有清洁的水源,有消毒设备,食品原料新鲜,无蚊蝇,有防尘设备,周围环境干净,收款人员不接触食品且钱票与食品保持相当距离。

4.在车船或飞机上要节制饮食。乘车船或飞机时,由于没有运动条件,食物的消化过程延长 速度减慢 如果不节制饮食,必然增加胃肠的负担,引起不适。

(八)旅游中的注意事项

旅游首先注意的应是安全问题,另外吃、住、行、游、购、娱等方面,也不可小视。

吃:只有吃得好,才能游得好,所以一定要吃饱、吃好、吃干净。应该注意的事项有:

1.不要太多地改变自己的饮食习惯,注意荤素搭配、多吃水果。

2.各地名吃要品尝,但量不可太大,注意消化能力。

3.各地都有风味小吃、特产瓜果,但吃时勿忘考虑服不服水土问题。

住:只有睡眠充足,才能确保第二天旅游时精力充沛。应该注意的事项有:

1.不要住太贵的饭店,因为出来主要是旅游,而不是睡觉,所以干净、舒适即可。

2.如果因换环境不能入睡,睡前洗个热水澡会有助睡眠。

3.卧具要干净,内裤要穿好,防止得传染病。

行:人行千里,安全第一。应该注意的事项有:

1.先买好返程票。

2.选择游览目的地,一定要注意该处进得去,也出得来。

3.乘交通工具注意安全。

4.所到处宜购买一份当地地图,以防迷路。

游:游是核心,一定同导游配合好,可领略到更多乐趣和知识。应该注意的事项有:

1.去游览景点之前,找些有关介绍读一读,把读书和游览结合起来,会提高旅游档次。

2.因旅游交通费是主要开支,为此,最好能将目的地附近的景点顺便一游。

3.不要只游览,也要顺便考察一下当地和自己工作有关的状况,可能会受到某些启发,使旅游具有更大意义。

购:异地他乡购些物品也是乐趣之一。应该注意的事项有:

1.只购当地独有的。

2.购当地非常便宜的,可以节省旅游费用的。

3.勿购太重的物品,防止行李超重、不好携带。

娱:娱乐乃人之常情,但应该注意的事项有:

1.不要入迷,适可而止。

2.玩一些当地喜闻乐见的项目,自己又没玩过的。

3.注意安全,保存体力,切忌去不适当的娱乐场所。

(九)出境旅游的注意事项

1.到外国旅游,应早些拟出一个单子,写出要带的东西,然后按图索骥,可以避免出发前临时忙乱。如果到东南亚旅游,夏季衣服一定不要忘了带。另外东南亚国家的多数饭店,别管多高档次,牙具、拖鞋都不给客人预备,这些东西都要带上。

2.带好必备的药品。旅行当中最好带些必备的药品,如感冒通、乘晕宁、息思敏、黄连素、创可贴、体温表等,心脏病人要带硝酸甘油。

3.了解外国的民俗民风和规矩,使游客少惹麻烦。如泰国的小孩的头摸不得,印度的小孩抱不得;还比如到泰国,进入寺庙要脱鞋,女士见到僧侣要避让,游览大皇宫女士不能穿短裙和凉鞋;在新加坡街头随地吐痰、乱扔废物,游客会被处以高额的罚款。

4.拿一张饭店的卡片到语言不通的国家去旅行。一到饭店,先在总台拿一张饭店的卡片。卡片上有饭店的地址、电话,以防万一。

5.了解饭店房间里的付费情况。饭店房间里有些电视节目看了是要付费的,冰箱里的东西用过后多数也要付费,什么东西可用,什么东西不可用,先请导游帮助问好了,可少花冤枉钱。

6.贵重物品存放总台保险柜。游客的贵重物品,在外出时,存放在饭店总台的保险柜中比放在房间里保险。一般饭店的总台都有这种保险柜,免费给客人存放贵重物品。钥匙由饭店留一把,您自己拿一把。顺便说一句,外国的饭店很多都有规定,游客的贵重物品如果在房间里丢失,他们并不负责赔偿。

7.购物时要慎重。要慎防假冒伪劣产品。选购金银首饰、宝石制品等高价值商品,切不能只听信商家可退可换的承诺。一定要想好了再买。

8.身上带钱要适量。在国外单独上街,游客身上带的钱一定要适量。因为中国人大多不习惯用信用卡、旅行支票等支付手段,总爱带大量现金出门,所以,国外的有些强盗专门打劫中国人。

9.选择一家服务好信誉佳的旅行社很重要。一家服务好质量优的旅行社会对游客的旅游全程都全面负责。

10.千万别忘了带护照、机票。参加团队旅游时,领队在其他国家会帮您保管护照。但在香港,警察可能会在街头查验游客护照,所以护照游客要自己随身携带。另外,机票也得妥善保管。

(十)在境外付小费的常识

因国情不同,小费在许多国家是下层服务人员的一项重要收入。客人付小费本身,可以表达的涵义颇为丰富。它既能代表客人对服务人员为自己付出的劳动的尊重,也可以表达客人对服务工作的一种肯定和感谢之情。从另一层面来说,也体现了客人本人的文化修养和文明礼貌。由此看来,小费是有必要付的。

当然,并不是所有的服务都要给小费。按照掼例,除了饭店不曾谋面的打扫房间的服务生一定要给小费外,对许多当面给客人提供特殊服务的人也要付小费。饭店的行李员如果笑盈盈地帮你将行李提到了房间,你理所应当付小费给他。出租车的司机把你拉到目的地,你在计价器显示数字基础上也要增加一点车费做小费。

付小费也有一些技巧和惯例。给打扫房间的服务生的小费,在离开房间时放在显眼的位置即可。小费忌放在枕头底下,那样的话会被服务员认为是客人自己的东西忘了收藏。如果能在桌子上放小费的同时,留一张“THANK YOU(谢谢你)”的纸条,会倍受服务员的欢迎和尊重。倘使当面要付小费给行李员,那最好是与他握手表示感谢的同时将小费暗暗给他。给导游、司机的小费,则要由旅客们交齐后一起放到信封里,由一代表当众给他们。当面付小费时最忌付硬币,否则会使人十分恼怒而拒收。

小费付多少钱合适呢?每个国家的具体情况不同,因而各项服务要付多少小费,还是问问当地的导游较为稳妥。小费既然叫小费,其数自然不必太大。一般情况了,客人大致按明码标价的10%作为小费是比较适宜的。

(十一)旅行备用应急物品

旅行备用应急物品应简单、多用途、轻便。一般应该准备:

1.气体打火机一个(防风火机更好)、灯笼蜡烛数支,用于照明、取暖、点火、野外生火煮食;

2.多用小刀一把,切割削之用;

3.细尼龙绳5~10米,捆绑物品、晾晒衣物、扎营等;

4.小型指南针一个,迷失方向时用;

5.手电筒一个哨子一个,遇险发信号联络用;

6.高锰酸钾一小瓶,既可消毒用,又可作引火燃料;

7.药棉若干,擦洗和包扎伤口用,也可作引火物;

8.丝巾一块,既可防风保暖用,又可用于包扎伤口和作止血带;

9.有盖铁皮罐一个(形状不限),既可装上述应急物品,又能作为饮具煮食,还可用其盖反射日光发信号。

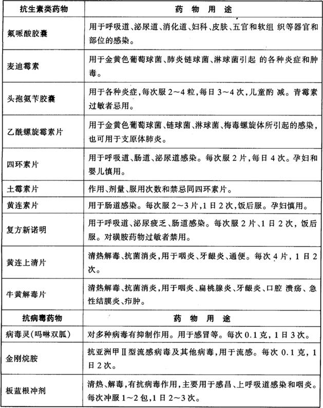
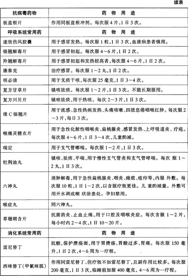
(十二)旅行药品与应急药品

随便看

 

离鸟网收录3541549条中英文词条,其功能与新华字典、现代汉语词典、牛津高阶英汉词典等各类中英文词典类似,基本涵盖了全部常用中英文字词句的读音、释义及用法,是语言学习和写作的有利工具。

 

Copyright © 2004-2024 vtrois.com All Rights Reserved
更新时间:2026/4/9 9:59:20