网站首页  词典首页


请输入您要查询的字词:

 

字词 筹资活动的基本内部控制制度
类别 中英文字词句释义及详细解析
释义 筹资活动的基本内部控制制度

(一)内部控制目标和要点

筹资活动的内部控制制度应达到如下目标:

1.筹资业务经过适当的授权审批

企业筹集资金通常有两种途径,通过发行股票进行股权筹资,或者通过发行公司债券进行债权筹资。两种途径各有利弊,股权筹资不必于定期支付利息,但会稀释原有股东的每股收益;债权筹资将面临定期支付利息的压力,同时影响企业的资产负债率。

企业筹集资金应经董事会授权,有正式的审批程序,以保证企业的筹资方式符合成本效益原则。

2.筹资业务符合国家的有关法规

筹资活动应严格按照国家的有关法律法规进行,根据要求履行审批手续,向有关机关递交相关文件,并保证文件的真实和有效,筹资业务完成后,应按照有关法律、法规规定的义务进行公告和披露相关信息。

3.合理的摊销债券的溢价和折价

由于长期债券溢价和折价的会计处理相对复杂,企业应按照规定保证溢价和折价摊销的正确性。对于按溢价或折价发行债券,应将溢价或折价在债券存续期内采用直线法或实际利率法予以摊销。账务处理上,每期摊销的溢价或折价是对债券应计利息的扣除或追加,因此,每期利息支出应为“应计利息”与溢价摊销额之差或折价摊销额之和。

4.正确的计提和适当的支付利息和股利

债权人和股东进行投资的目的之一就是及时、恰当的获取利息和股利。企业也只有及时、恰当的支付利息和股利才能取得良好的信誉,保持筹资的优势。企业的控制制度应保证利息的计算正确;大额的利息支出应按照权责发生制的原则,采用计提的方式进行处理;股利的支付即满足股东的利益,也符合企业发展的需要;利息和股利的支付经过适当的授权;已支付的利息或股利确实为债权人或股东所得。

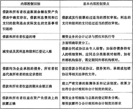
表4-8 筹资活动的控制目标和基本内部控制要点一览表

(二)筹资活动的基本内部控制制度

1.职务分离制度

筹资活动中,需要进行职务分离的业务包括:

(1)筹资计划的编制人员应与审批人员适当分离;

(2)办理债券或股票发行的人员不得接触会计记录,债券与股票的保管一般应委托专门的机构进行;

(3)负责利息或股利计算及会计记录的人员应同支付利息或股利的人员分离。

2.筹资业务的审批制度

筹资业务一般较少发生,但对公司财务状况的影响很大。因此,筹资业务发生以前应进行严格的审批控制。董事会一般会授权高级管理人员进行筹资业务的管理,并应明确权责范围。

筹资管理人员应定期进行企业经营情况的分析,根据企业的资金预测编制筹资计划。筹集计划应包括以下内容:筹资的原因、筹资时间计划、筹资方式的比较分析(包括财务状况影响程度、预期收益的影响情况)和筹资方式的建议等。

筹资管理人员的筹资计划应经过董事会的审批,董事会会同法律顾问和财务顾问审核筹资计划的合理性和可行性。如果同意筹资计划,董事会应授权财务经理策划具体的筹资事项,包括:拟定债券或股票的发行合同条款、确定债券的面值、利率以及利息发放方式和时间、股票的面值、债券或股票的代理发行机构等,具体筹资事项拟定后,董事会应逐项审核和确认。

董事会的审核结果应进行书面记录,一方面是控制程序的需要,同时,董事会纪要也是证券监督管理委员会要求呈报的资料之一。

3.债券和股票的签发制度

筹资计划应董事会审核通过后,债券或股票的发行应经董事会授权的高级管理人员签发后方可对外发行。一般应由董事会规定负责的有关人员进行会签,会签时应复核签发的债券、股票与董事会的核准文件是否一致,仔细研读证券市场行情分析报告、检查有关文件和手续是否齐备。

债券或股票的筹集资金往往很大,企业一般会选择有良好资信的证券经营机构负责承销或包销工作,与该机构签订正式的承销或包销协议。

4.债券或股票的保管制度

由于债券或股票在法律上代表了债权人或股东对工资资产所拥有的权利,同时由于其具有较强的流动性,应视同现金进行保管。

为了加强控制的目的,对于已核准但尚未对外发行的债券或股票,一般应委托独立的机构代为保管。独立保管机构拥有专门的保管设备,而且可以避免企业内部人员接近,可以有效的保证证券资产的安全和完整。企业也可以自行保管债券,应指定专人负责,并存放于专用的保险柜中。保管人员应与债券发行和账簿记录人员职责分离。

5.利息支付的控制制度

企业发行债券筹集资金,应按照规定及时偿还利息,以维护企业的信用。为保证按时偿还利息,企业应安排专门人员负责利息的计算工作。应付利息应当在有关人员签字确认后,才对外偿付。企业委托代理机构对外偿付利息,应根据代理机构交来的利息支付清单作为企业的记账依据,利息支付清单应记载持票人姓名和利息支付金额。

6.股利的发放控制制度

股利的发放应由董事会根据国家法律的规定、公司章程、公司当年的盈利情况和公司的未来发展经营规划,决定是否发放股利、发放的时间、股利的形式和每股股利。

股利的支付可以由企业自行完成或委托代理机构完成。从控制的有效性而言,由专门的代理机构进行股利的发放有利于控制股利发放时的舞弊和错误。企业应核对代理机构的发放股利清单。

7.详尽的会计核算制度

为有效的控制发行在外的债券,发行记名公司债券的公司应在债券存根簿上记载债券持有人的姓名或者名称及住所、债券持有人取得债券的日期及债券的编号、债券总额、债券的票面金额、债券的利率、债券的还本付息的期限和方式、债券的发行日期;发行无记名债券的应当在公司的债券存根簿上记载债券总额、利率、偿还期限和方式、发行日期和债券编号。

为有效的控制发行在外的股票,公司应设置股东明细账,发行记名股票的公司应详细记录股东名称及住所:各股东所持股份数;各股东所持股票的编号;各股东取得其股份的日期;发行无记名股票的,公司应当记载其股票数量、编号及发行日期。股东明细账簿应定期与股本总账相核对。

随便看

 

离鸟网收录3541549条中英文词条,其功能与新华字典、现代汉语词典、牛津高阶英汉词典等各类中英文词典类似,基本涵盖了全部常用中英文字词句的读音、释义及用法,是语言学习和写作的有利工具。

 

Copyright © 2004-2024 vtrois.com All Rights Reserved
更新时间:2026/5/30 21:49:48