职业病的类型、特征和防护措施
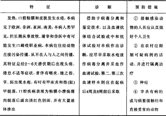
(一)职业病定义 在劳动过程中,职工由于接触生产性毒物,受到不良气象条件和生物性有害因素的影响,使机体发生功能性或器质性病变,这些生产性有害因素引起的疾病均称职业病。 (二)目前我国规定的职业病的范围 1957年我国卫生部第一次发布了关于试行《职业病范围和职业病患者处理办法的规定》。1974年卫生部同意将工人接触炭黑引起的尘肺列入职业病,1986年卫生部又做了全面修订,提出9类102种中毒和病状列为职业病,详见1987年11月5日颁发的(87)卫防字第60号文,即《职业病范围和职业病患者处理办法的规定》。 (三)炭疽病的类型、特征和防治 炭疽病是一种急性传染病,所有饲养动物及大多数野生动物都有可能患有这种疾病。患病动物本身、患病动物死尸以及从这些动物体上剥下的皮、毛、角、蹄等都是炭疽病的传染源。 人和动物患炭疽病的类型有三种,见表7-1。 表7-1 炭疽病的类型、特征和防治  (四)波状热(布氏杆菌病或布鲁氏菌病)的特征和防治 表7-2 波状热(布氏杆菌病或布鲁氏菌病)的特征和防治  (五)风湿性关节炎特性及防治 表7-3 风湿性关节炎特性及防治  (六)口蹄疫的特性及防治 口蹄疫是兽疫性口疮性口炎。主要侵犯牛,但也是在一定程度上感染猪、山羊和绵羊的病毒性传染病。 表7-4 口蹄疫的特性及防治  |