网站首页  词典首页


请输入您要查询的字词:

 

字词 询问证人笔录
类别 中英文字词句释义及详细解析
释义 询问证人笔录

(一)概念及作用

询问证人笔录是公安消防监督人员询问证人时记录有关消防案情的书面材料。询问证人笔录又称询问记录,是在侦查活动中形成的具有法律效力的文书。如果证人提供的证言是真实的,经过查证核实,能起到证据作用。

(二)结构内容和写作要求

询问证人笔录的结构内容分为首部、正文和尾部,具体写作要求如下:

1.首部。首部要按笔录开头格式的各项要求填写清楚,主要有询问的地点、开始和结束的时间、询问人的姓名和身份、记录人的姓名、证人的基本情况(包括姓名、性别、年龄、民族、文化程度、工作单位以及家庭住址等)。

2.正文。正文主要写清证人提供的有关案情。一般采用问答方式,把询问的内容、事项、情节过程真实详细地记录下来。证人提供的每个问题,都不能忽视,要详细记明人物、事实、时间、地点、因果关系以及证人是如何知道的,还有哪些人知道等。如果证人不了解或记不清的内容以及情节过程也要如实写明。总之,证人提供的证言内容应力求具体详细,并尽可能保持证人的习惯用语。

3.尾部。尾部的写作与讯问笔录方法相同,按规定要求完成法律手续,即询问证人笔录完毕后,应交证人核对;对于没有阅读能力的应当场宣读;如果证人认为记载有差错或遗漏时,应允许证人改正或补充;然后证人和询问人在笔录上签署姓名及日期。

(三)应注意的问题

1.询问证人应当个别进行,不准把两个以上的证人放在一起进行询问提示;更不能采取座谈会的形式集中询问,以免影响证言的真实性。

2.询问证人时,应主动出示公安消防监督机关的证件,向证人讲明政策,告知证人应如实提供证据,有意作伪证或者隐匿罪证要负法律责任。

3.询问证人与讯问的对象不同,除注意讲话态度,讲究策略和方式方法外,在记录的称呼、用语上也要加以区别。

4.记录时,要准确客观地反映证人提供的情况,做到详细具体,使笔录完整而全面。

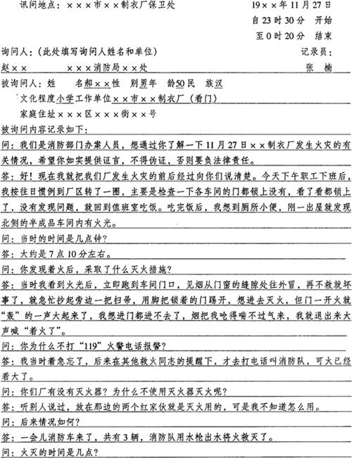
(四)实例

询问证人笔录

随便看

 

离鸟网收录3541549条中英文词条,其功能与新华字典、现代汉语词典、牛津高阶英汉词典等各类中英文词典类似,基本涵盖了全部常用中英文字词句的读音、释义及用法,是语言学习和写作的有利工具。

 

Copyright © 2004-2024 vtrois.com All Rights Reserved
更新时间:2026/4/5 15:00:42