网站首页  词典首页


请输入您要查询的字词:

 

字词 质量管理中的“老七种工具”
类别 中英文字词句释义及详细解析
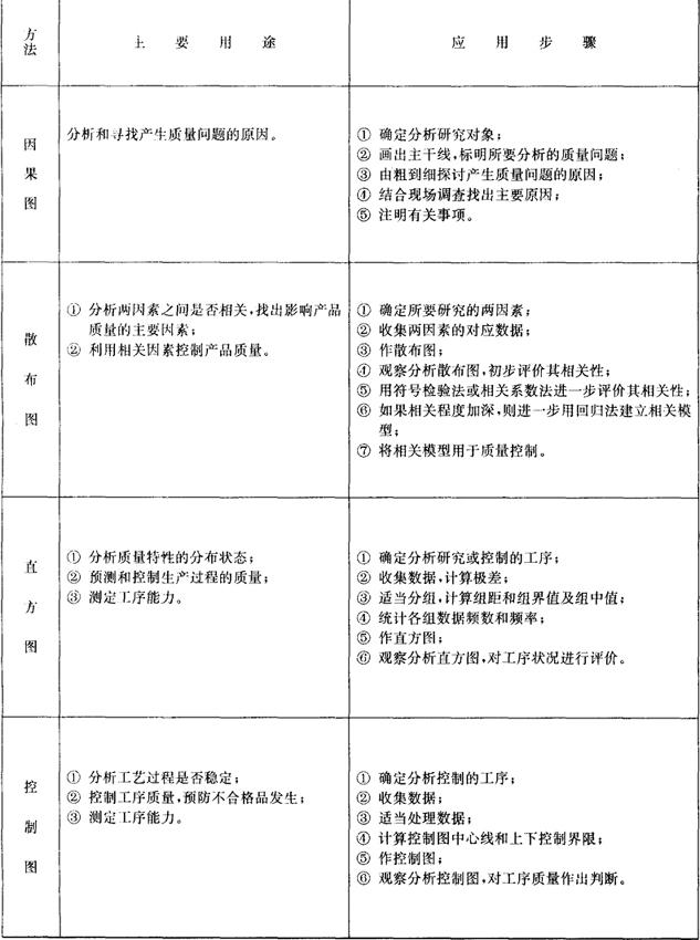
释义 质量管理中的“老七种工具”

调查表法、分层法、排列图法、因果图法、散布图法、直方图法、控制图法等七种方法。它们在质量管理中的用途及其应用步骤如下表:

(续表)

随便看

 

离鸟网收录3541549条中英文词条,其功能与新华字典、现代汉语词典、牛津高阶英汉词典等各类中英文词典类似,基本涵盖了全部常用中英文字词句的读音、释义及用法,是语言学习和写作的有利工具。

 

Copyright © 2004-2024 vtrois.com All Rights Reserved
更新时间:2026/5/31 17:41:31