网站首页  词典首页


请输入您要查询的字词:

 

字词 铝及铝合金
类别 中英文字词句释义及详细解析
释义 铝及铝合金

2.3.1 纯铝冶炼产品

见表2.1-96~2。1-98。

表2.1-96 纯铝冶炼产品的类型、代号、化学成分和用途(摘自GB8179-87,GB1196-88)

注:
❶ 在保证合金机械性能的前提下,可以不加(Be)。

❷ 混合稀土中含各种稀土总量不小于98%,其中含铈(Ce)约45%。

❸ 为提高机械性能,在ZL101、ZL102合金中允许含钇(Y)0.08%~0.20%;在ZL203合金中允许含钛(Ti)0.08%~0.20%。此时它们的Fe含量应不大于0.3%。在海水环境中使用时,ZL101合金中Cu含量应不大于0.1%。

❹ 与食物接触的铝合金制品,不允许含有铍(Be),砷含量不大于0.015%;锌含量不大于0.3%;铝含量不大于0.15%。

❺ 铸造铝合金用单铸试样检验其机械性能,试样直径为12±0.25mm,标距为直径的5倍。

铸造铝合金机械性能亦可用同炉铸件上切取本体试样检验,试样直径不小于6mm,标距为直径的5倍。

表2.1-104 铸造铝合金热处理工艺规范(供参考)

注:
❶ 一般在自然时效后使用,时效时间在21天以上,

表2.1-105 铸造铝合金的性能比较

注:
❶ 表列工艺性能系按五级标准评定:优、良、中、次、劣。

❷ 有“*”号者指在海水中的耐蚀等级。

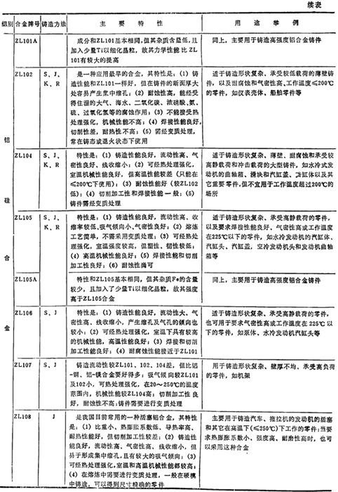
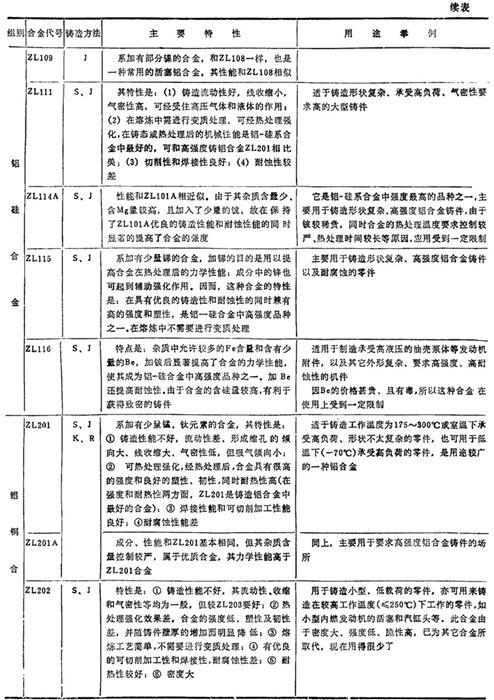
表2.1-106 铸造铝合金的主要特性和用途举例

随便看

 

离鸟网收录3541549条中英文词条,其功能与新华字典、现代汉语词典、牛津高阶英汉词典等各类中英文词典类似,基本涵盖了全部常用中英文字词句的读音、释义及用法,是语言学习和写作的有利工具。

 

Copyright © 2004-2024 vtrois.com All Rights Reserved
更新时间:2026/4/8 15:29:47