网站首页  词典首页


请输入您要查询的字词:

 

字词 铬鞣法
类别 中英文字词句释义及详细解析
释义 铬鞣法

早在1884年发明了二浴铬鞣法,到了1893年,在它的基础上发明了一浴铬鞣法,虽然至今已有100多年的发展历史了,但它经久不衰,仍然在各种鞣法中占据绝对优势,各种轻革的初鞣主要采用铬鞣法。

铬鞣法发展的总趋势是在保证产品质量的前提下,向低铬、高吸收、快速方向发展,尽量降低铬盐用量,最大限度地提高铬的利用率,快速鞣制。

(一)铬鞣法的分类

表2-26 铬鞣法的分类

(四)提碱剂

表2-30 常用提碱剂的性质及使用方法

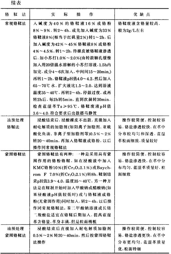
(五)铬鞣实际操作

表2-31 铬鞣实际操作

(六)铬鞣举例

表2-32 铬鞣举例

(七)技术控制要求及注意事项

1.技术控制要求

(1)蓝湿革颜色呈浅淡、均匀的湖蓝色,粒面细致,毛孔清晰,革身柔软、丰满而有弹性。无油腻感。

(2)蓝湿革的粒面应无压皱或绞缠现象,不得有铬斑。

(3)蓝湿革的收缩温度应在95℃以上,或蓝湿革试样在沸水中煮沸3min不收缩。用手指挤压蓝湿革的折叠处部位,吹去水分,重新展开时,折叠处部位应脱水,呈白色,表示鞣制良好,这种检查称为"捏白试验"。

(4)蓝湿革臀部或颈部切口应呈均匀的湖蓝色,不得有白心。如果切口有白心,表示未鞣透。

2.注意事项

(1)铬鞣液或铬鞣粉剂的碱度应符合工艺规定的要求,使用前必须测定碱度,过高或过低都应及时调整。

(2)浸酸结束后,液比和pH值控制应尽量保持一致。

(3)用小苏打提碱,必须用35℃以下温水溶解,水温过高,小苏打分解,逸出二氧化碳而变成碳酸钠溶液,不宜提碱。小苏打应用20倍水溶解后缓慢加入,或分4~6次加入,中间间隔15~20min。若用白云石或重质氧化镁或改性氧化镁,在铬鞣后期,即铬鞣液完全渗透裸皮后,一次或两次加入。提碱过快,会产生粗面、甚至铬斑、鞣制不透等质量问题。

(4)铬鞣时加入蒙囿剂除注意用量外,还要注意加入的方式,如甲酸钠、醋酸钠小分子蒙囿剂,一般在铬鞣初期一次加入,而苯二甲酸钠或长链二羧酸盐类大分子蒙囿剂,应在铬鞣液渗透裸皮后分次加入为好。

(5)铬鞣后期加热水升温前(热水温度70~75℃)应检查裸皮是否鞣制正常。如果裸皮未鞣透或收缩温度较低时加热水,会烫伤裸皮或发生卷缩现象。严禁在转鼓轴孔中直接通入蒸汽升温,防止发生烫伤裸皮事故。

(6)在变型二浴铬鞣法操作过程中应严格控制浸酸液的pH值1.8~2。在加入低碱度铬鞣液转动1h后加入红矾钠时,铬鞣浴液的pH值应为2~2.2,如果pH值过高,在加大苏打还原时,很难将六价铬盐完全还原成三价碱式铬盐。如还原不完全,应及时补充酸量,再用大苏打还原。

随便看

 

离鸟网收录3541549条中英文词条,其功能与新华字典、现代汉语词典、牛津高阶英汉词典等各类中英文词典类似,基本涵盖了全部常用中英文字词句的读音、释义及用法,是语言学习和写作的有利工具。

 

Copyright © 2004-2024 vtrois.com All Rights Reserved
更新时间:2026/4/6 14:25:47