网站首页  词典首页


请输入您要查询的字词:

 

字词 隐匿性传导
类别 中英文字词句释义及详细解析
释义 隐匿性传导

心律失常的基本现象之一。

当任何一个激动部分地透过了心脏传导组织,虽然未达到心房或心室,但却可以产生新的不应期。由于这些激动所产生的动作电位不足以在体表心电图上直接表现,只能根据对下一次激动所引起的传导障碍或激动起源上(自律性)的变化,而获得间接的诊断依据,故称为隐匿性传导。临床上最早应用隐匿性传导这一概念解释心律失常的是Kaufmann和Rothberger(1927年)。他们认为,在心房扑动伴2∶1心室反应时所见到R-R周期长短交替现象,是由于每隔—个被阻滞的房扑波较深地隐匿性传入房室连接区的结果。

但隐匿性传导这一名词却是在1948年首次见于Langendorf的论著“隐匿性传导:受阻滞冲动对随后的冲动形成与传导的影响”中。1950年,Soderstrom和Moe等观察到,房颤时无规律的心室反应是隐匿性传导的结果。

1956年Katz和Pick详细地概括了隐匿性传导产生的机理。1961年Hoffman,Cranefield和Stuckey实验证实隐匿性传导可见于传导系统的任何部位。1963年,Lau和Damato等人用希氏束电图直接证实了隐匿性房室传导的存在。Hoffman等用微电极的方法进行研究,认为隐匿性传导的发生机理与递减性传导有关。当激动到达传导系统的某一部位时,若该区正处于绝对不应期转向相对不应期的临界期,此时,虽能发生除极,但其所产生的动作电位O相上升速度减慢,振幅降低,并且在传导过程中,这种除极速度与振幅一再减少,以至最后不能传导。这样此激动未能通过传导系统某部的“全程”,因而体表心电图显示不出它的直接表现,但在传导途径中产生了新的不应期或超常期,对随后的激动的传导或形成发生极为复杂的影响。

隐匿性传导可发生在心脏自律传导系统的任何部位,包括窦房联接区、房室连接区、异—房、异—连接、异—室联接处、束支及其分支、浦氏纤维以及房室间的各种旁道。但绝大部分发生于房室连接区。

窦性以及各种异位(房性、连接性、室性)心搏和心律(如过缓的逸搏和过缓的逸搏心律、逸搏和逸搏心律、加速的逸搏和加速的逸搏心律、早搏和早搏性心动过速、扑动和颤动等)等自律性异常都可以引起隐匿性传导。隐匿性传导可以是下行性或逆行性的。

下行性隐匿性传导,是指当窦性、房性或连接性激动通过房室连接区或束支及其分支下传时所形成的隐匿性传导。逆行性隐匿性传导,则指室性激动沿房室连接区或束支及其分支逆传时所形成的隐匿性传导。

此外。激动也能从一侧束支隐匿地传到对侧束支,这是另一种隐匿性传导,一侧束支性心搏产生对侧束支阻滞图形的QRST波,以及左加右束支阻滞时的依赖现象均与束支中隐匿性传导有关。

心脏自律传导系统的隐匿部位所存在的生理性干扰导致的传导延缓或中断,以及病理性阻滞所产生的传导延缓或中断,是形成隐匿性传导的电生理基础。通常以干扰现象尤为多见。从临床观点看,隐匿性传导现象可分为三大类:(1)隐匿性传导影响其后激动的传导(延迟、阻滞、反复的隐匿性传导、促进、显性或隐匿性的折返);(2)隐匿性传导影响其后激动的形成使主导起搏点过早除极(重建);(3)隐匿性传导对后面的激动传导及形成的联合影响。隐匿性传导是构成复杂心律失常的心电图的重要原因之一。

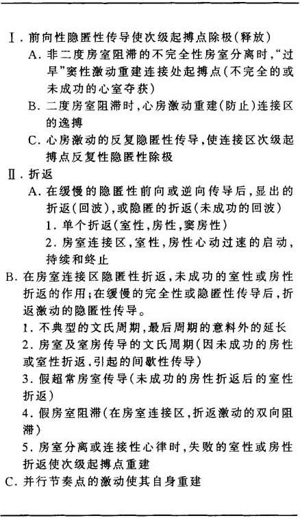
表1 隐匿性传导的表现(无房室旁道)

随便看

 

离鸟网收录3541549条中英文词条,其功能与新华字典、现代汉语词典、牛津高阶英汉词典等各类中英文词典类似,基本涵盖了全部常用中英文字词句的读音、释义及用法,是语言学习和写作的有利工具。

 

Copyright © 2004-2024 vtrois.com All Rights Reserved
更新时间:2026/4/8 13:08:44