网站首页  词典首页


请输入您要查询的字词:

 

字词 妊娠期抗心律失常药物应用
类别 中英文字词句释义及详细解析
释义

妊娠期抗心律失常药物应用


鉴于妊娠期妇女心血管系统特点以及所有药物都可能对胎儿有潜在的不利影响,故孕期应尽量避免使用任何药物。若因合并某些疾病确需用药者,则需根据风险/效益比慎重选择药物。妊娠期常见的心血管病包括高血压、心律失常、病毒性心肌炎、风湿性心脏病、先天性心脏病以及心肌病等,因此妊娠期应用心血管病药物尤需重视药物的毒副作用,包括妊娠早期致畸作用、妊娠中期对胎儿危害及妊娠晚期致分娩障碍等。本节主要就常用心血管病药物在妊娠期作用及不良反应进行讨论。常见妊娠期心血管药物的安全性及不良反应见表6-5-1。

【正性肌力药】

(一) 洋地黄制剂

目前已见诸有关地高辛治疗充血性心力衰竭以及室上性快速性心律失常的报道。洋地黄制剂可通过胎盘血流屏障,通常胎儿与母亲的血清地高辛浓度比为0.5~1.0,足月胎儿脐血中地高辛浓度与母体相似。应加以注意的是孕妇合并高血压时,体内尚有地高辛样物质含量增加,故血清地高辛浓度测值可能较实际血药浓度为高,误差约为2μg/ml。由于妊娠期血容量增加、肾小球滤过率增加,血清地高辛浓度相对较低,故一般认为妊娠期使用洋地黄制剂是安全的,且不必减量。但须注意过量的洋地黄仍可能危及孕妇和胎儿的生命。有报道应用地高辛者,其胎儿出生后体重较低且生长迟缓,推测可能与地高辛影响胎盘的氨基酸运输有关,但尚未得到进一步证实。试验发现地高辛可使离体子宫收缩力增强,且业已证实长期使用地高辛的孕妇,其孕期均较非洋地黄化的孕妇为短,故有认为低体重儿实为早产所致,而非真正的宫内生长迟缓。

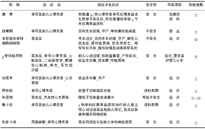
表6-5-1 妊娠期常见心血管药物安全性及不良反应

(续 表)

(二) β受体激动剂

β受体激动剂可导致子宫肌松弛。如沙丁胺醇(舒喘灵)使平滑肌松弛同时可抑制妊娠子宫收缩。异丙肾上腺素常用于高度房室传导阻滞、QT延长综合征所致心律失常和原发性肺动脉高压等,离体子宫和体内试验证实该药能部分抑制未妊娠子宫和完全抑制妊娠子宫的收缩,但对孕母及胎儿均无明显不良反应。

【抗心律失常药物】

(一) 奎尼丁

奎尼丁主要用于治疗孕母及胎儿室上性心律失常,大量临床资料证明该药在妊娠期应用多年是安全有效的,未见胎儿畸形且子宫肌也极少受累。但中毒剂量的奎尼丁则可引起早产、流产或损伤胎儿第Ⅷ对脑神经。可能的不良反应包括胎儿血小板减少症和在自发性宫缩时减低催产素的活性。

(二) 普鲁卡因胺

该药亦可有效地治疗孕妇和胎儿的室上性心动过速,且有报道认为本品无致畸作用。但目前临床应用经验有限,故仍推荐将奎尼丁作为Ⅰa类抗心律失常的首选药物。

(三) 丙吡胺

与普鲁卡因胺相类似,目前仍缺乏足够的临床资料。少数个案报道本品用为治疗孕期室性或室上性心律失常,无致畸作用。有证据表明该药可通过胎盘血流屏障,但脐血中药物浓度较低,有一例触发宫缩的报道。母鼠试验证实大剂量应用者小胎儿发生率较高。由于资料有限,目前建议用于不能耐受奎尼丁或经奎尼丁治疗无效者。

(四) 苯妥英钠

该药除用为治疗癫癎外,亦为洋地黄中毒致快速性心律失常的有效药物。临床资料发现服用该药的妊娠妇女可致胎儿畸形,命名为“乙酰脲胎儿综合征”,具有活动、智力迟钝,小头畸形,甲状腺发育不良等特征。其他先天畸形尚有心脏缺损、腭裂、眼睑下垂等。亦可见胎儿出血。鉴于上述不良反应,故该药不宜用于妊娠妇女。

(五) 利多卡因

主要用于孕期的硬膜外或局部麻醉,偶有作为抗心律失常或用于急性心肌梗死的报道。作为弱碱性药物,利多卡因可能在酸性环境中更易吸收。因此对有胎儿酸中毒的胎儿窘迫病例应慎用本品。

(六) 美西律

少数报道发现该药可引起胎儿心动过缓、低体重儿、低Apgar评分及新生儿低血糖,但未见诸致畸和远期不良反应的报道。鉴于该药资料有限及以上有关不良反应的报道,故不主张孕期应用本品。

(七) 氟卡尼

有临床报道应用该药后引起胎儿死亡。但尚无确切证据表明死亡与氟卡尼有关,故氟卡尼的安全性尚待进一步明确。

(八) 胺碘酮

近年来应用胺碘酮治疗孕母及胎儿心律失常的报道日益增加。一项回顾性分析发现接受胺碘酮治疗的孕妇中,53%的新生儿无并发症、15%有轻微不良反应(包括心动过缓、QT间期延长等)、9%有甲状腺功能减退、12%早产和21%低体重儿。由于上述不良反应的有关报道,故目前建议在无进一步关于该药安全性评估的临床研究之前,应用本品需密切监测孕母或新生儿的甲状腺大小和功能。

(九) 阿托品

该药主要用为症状性心动过缓,可通过胎盘屏障,但并无引起胎儿畸形的报道。可能的不良反应主要为对子宫肌有负性肌力作用。另孕妇静脉应用者可使胎儿心率增快。

【钙离子拮抗剂】

(一) 维拉帕米

该药可用为治疗孕母及胎儿室上性心律失常、早产、先兆子癎和妊高征合并严重蛋白尿。快速静脉注射可能导致母体低血压和胎儿宫内窘迫。

(二) 硝苯地平

该药主要用于高血压的治疗,多项研究表明该药是安全、有效的。仅有1例孕妇舌下含服本品后出现孕母低血压和胎儿窘迫。

(三) 地尔硫

适用于心肌缺血、高血压及室上性心动过速等。目前临床资料有限,有限的资料未发现对胎儿的毒副作用。

【β受体阻滞剂】

常用于治疗高血压、快速性心律失常、肥厚性心肌病、甲状腺功能亢进症、偏头痛等。β受体阻滞剂可增加子宫肌的活动性、阻滞β2受体激动剂对子宫的抑制反应。业已证实普萘洛尔、美托洛尔、阿替洛尔、索他洛尔等药物均可通过胎盘屏障。有报道应用普萘洛尔可致新生儿呼吸延迟出现、胎儿生长迟缓、心动过缓、胎儿过小、低血糖反应和高胆红素血症等。美托洛尔可能与胎儿生长迟缓有关。阿替洛尔可能与低体重儿有关。鉴于普萘洛尔阻滞子宫肌β2肾上腺素能受体而刺激子宫收缩,故目前认为孕期宜选用选择性β1受体阻滞剂。

【抗高血压药物】

(一) 甲基多巴

仍为目前治疗妊娠期高血压较为理想的药物之一。该药可通过胎盘屏障,且孕母及胎儿血药浓度相等。临床对照研究证实,单独或合并应用利舍平(利血平)、利尿剂,该药具延长妊娠、增加婴儿体重及减少死胎等功效,并可提高Apgar评分。目前无该药有关致畸等不良反应的报道。

(二) 可乐定

虽降压效果明显,但可致心动过缓及不同程度的房室传导阻滞,长期使用者突然停用可出现反跳现象,常伴呕吐、焦虑和烦躁等症状。目前不主张孕期使用本品。

(三) 利尿剂

主要用于治疗高血压,亦可用为治疗心力衰竭、液体潴留和预防先兆子癎。由于利尿剂可减少胎盘灌注致子宫血流减少,且无证据表明该药对预防子癎有效,故不主张孕期使用利尿剂。目前无该药致畸的报道,但对噻嗪类利尿剂的研究中发现该类药物可导致低钠血症、低钾血症伴胎儿心律失常、新生儿黄疸、血小板减少症、产程延长、子宫无力、胎儿出血性胰腺炎以及胎粪污染羊水的发生率增高等不良反应。但近期资料则表明该类药与甲基多巴合用有效且安全性较高。

(四) 血管扩张剂

1.硝普钠 动物及人类试验表明该药可通过胎盘屏障,动物试验发现大剂量应用者出现体内氰化物蓄积和胎儿死亡。由于孕期应用本品仅限于重症患者,故临床资料较少,目前无证据判明其安全性高低,建议孕妇谨慎使用。

2.有机硝酸盐 除高血压外,亦用为治疗心肌缺血、心力衰竭和产后胎盘滞留患者的子宫松弛。多数资料表明该药可安全使用,仅见诸报道有2例使用本品后出现血压突然下降、胎儿心率减慢、心动过缓、自主心率变异性降低。故使用该药时应仔细监测血压变化。

(五) 其他药物

β受体阻滞剂和钙离子拮抗剂前已述及。肼屈嗪(肼苯达嗪)、利舍平(利血平)亦为治疗妊娠期高血压先兆子癎的有效药物,可供临床选择。

【抗血栓形成药物】

妊娠期血液凝固因子和血小板黏附性增加,使血液处于高凝状态。当孕妇伴有血栓性静脉炎、高血压、肺动脉栓塞、二尖瓣狭窄、人工心脏瓣膜、围生期心肌病、缺血性心肌病、复合性先天性心脏病和艾森曼格综合征等疾病时,孕妇血栓栓塞的危险性进一步增高,故必须给予抗血栓治疗。

(一) 抗凝剂

1.双香豆素 孕期使用双香豆素具有危险性。其不良反应包括自发性流产或死产、视神经萎缩和失明等中枢神经系统病变、精神发育迟缓、小头、痉挛,甚至颅内出血等。孕初3个月使用可使4%~10%的新生儿发生“双香豆素胚胎病”,该病包括鼻骨发育不全和点状软骨发育不良等症状。当妊娠3个月、6个月和9个月口服这类药物,可产生“华法林胎儿综合征”,临床表现为鼻、软骨、甲状腺发育不良、点状松果体、短指畸形、视神经萎缩、脑积水和其他神经系统病变。另服用该类药物孕妇分娩时,母胎均有出血危险,应选择剖腹产。

2.肝素 肝素相对分子质量较大,不能通过胎盘屏障,对胎儿相对安全,是孕期首选抗凝药。必须使用抗凝剂的女性一旦怀孕,应立即改用肝素抗凝,而停止口服抗凝剂。可皮下或静脉用药,剂量以活化部分凝血活酶时间(aPTT)延至正常值的1.5~2倍为宜。为避免分娩中出血,在孕36周时住院以静脉注射肝素代替皮下注射或口服双香豆素替代。

(二) 抗血小板凝集药物

常用者包括双嘧达莫和阿司匹林。有关于应用抗血小板凝集药物治疗孕妇人工瓣膜的报道,未发现对母胎的危害。但亦有文献提出该类药可致母体出血倾向、死胎、低体重儿及新生儿死亡率增加等。美国FDA规定除必须由医师提出和严密监测条件下使用该药,否则在孕9个月内不得使用本品。

随便看

 

离鸟网收录3541549条中英文词条,其功能与新华字典、现代汉语词典、牛津高阶英汉词典等各类中英文词典类似,基本涵盖了全部常用中英文字词句的读音、释义及用法,是语言学习和写作的有利工具。

 

Copyright © 2004-2024 vtrois.com All Rights Reserved
更新时间:2026/4/9 2:42:00