网站首页  词典首页


请输入您要查询的字词:

 

字词 崩塌的分类
类别 中英文字词句释义及详细解析
释义

崩塌的分类


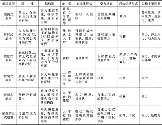
(1)按起始运动形式分为:倾倒式崩塌、滑移式崩塌、错断式崩塌、拉裂式崩塌、鼓胀(塑流)式崩塌、陷落挤出式崩塌(表1-1)。

表1-1 崩塌分类说明表

(引自胡厚田,1989)

(2)按动力成因分为:

自然动力型:降雨型崩塌、冲蚀型崩塌、风化剥蚀型崩塌、地震型崩塌、堆积加载型崩塌。

人工动力型:明挖型崩塌、洞掘型崩塌、爆破型崩塌、水库蓄水诱发型崩塌、渗漏型崩塌、人工加载型崩塌。

(3)按潜在规模(体积)分为:

巨型>100×104m3

大型100×104m3~25×104m3

中型25×104m3~1×104m3

小型<1×104m3

(4)按物质组成分为:岩质崩塌、土质崩塌(黄土崩塌、除黄土外不细分土质崩塌)、岩性不明崩塌。

(5)按崩塌类型分为:单体崩塌、崩塌群、危崖等。

【参考文献】:

段永侯,罗元华,柳源等.1993.中国地质灾害.北京:中国建筑工业出版社

郭建强,彭成,孙党生等.2003.链子崖危岩体勘查中物探技术的应用.水文地质工程地质

胡厚田.1989.崩塌与落石.北京:中国铁道出版社

李媛,张颖,钟立勋.1992.中国滑坡崩塌类型及分布图说明书.北京:中国地图出版社

李智毅,王智济,杨裕云.1996.工程地质学基础.武汉:中国地质大学出版社

李智毅,唐辉明.2000.岩土工程勘查.武汉:中国地质大学出版社

李大心.1994.探地雷达方法及其应用.北京:地质出版社

连克,朱汝裂,郭建强.1991.音频大地电场法在地质灾害调查中的应用尝试——长江三峡链子崖危岩体隐伏地质结构的探测.中国地质灾害与防治学报

刘传正.2000.地质灾害勘查指南.北京:地质出版社

晏同珍,杨顺安,方云.2000.滑坡学.武汉:中国地质大学出版社

展建设,吴庆曾.1991.跨孔声波穿透法在探测三峡链子崖隐伏裂缝中的应用.中国地质灾害与防治学报

张咸恭,李智毅等.1998.专门工程地质学.北京:地质出版社

随便看

 

离鸟网收录3541549条中英文词条,其功能与新华字典、现代汉语词典、牛津高阶英汉词典等各类中英文词典类似,基本涵盖了全部常用中英文字词句的读音、释义及用法,是语言学习和写作的有利工具。

 

Copyright © 2004-2024 vtrois.com All Rights Reserved
更新时间:2026/4/5 14:45:18