网站首页  词典首页


请输入您要查询的字词:

 

字词 海藻酸钠
类别 中英文字词句释义及详细解析
释义

海藻酸钠


别名 褐藻酸钠、藻胶

编码 GB 20.004;INS401

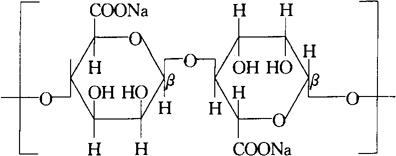
化学结构 海藻酸和海藻酸盐是直链糖醛酸聚糖,由两种分子组成,即:

β-(1→4)D-甘露醛酸(M)

α-(1→4)L-古罗糖醛酸(G)

结构单元相对分子质量

理论值 198.11

实际平均值 222.00

相对分子质量 32000~250000

性状 白色至浅黄色纤维状或颗粒状粉末,几乎无臭,无味,溶于水形成粘稠糊状胶体溶液。不溶于乙醚、乙醇或氯仿等。其溶液呈中性。与金属盐结合凝固。

制法 海藻用碱处理后抽提,加硫酸得海藻酸,再加入碳酸钠或氢氧化钠即得海藻酸钠。

质量标准

鉴别方法

(1)向5mL(1+100)的本品溶液中加入1mL氯化钙试液,有大量胶凝状沉淀产生。

(2)向10mL(1+100)本品溶液中加入1mL稀硫酸试液,有大量胶凝状沉淀产生。

(3)在试管中放约5mL本品,加5mL水、1mL新配(1+100)荼酚间苯二酚乙醇溶液和5mL盐酸,将混合液加热至沸,慢慢沸腾约3min后冷却至15℃左右,借助5mL水将试管中物质转移至30mL分离器中,用15mL异丙醚萃取,萃取样品的异丙醚较空白试验呈现较深的红紫色。

(4)用稀盐酸试液萃取海藻酸钠的灰分并过滤,应呈现Na+反应。

毒理学依据

1.LD50 大鼠静脉注射100mg/kg(bw)。

2.GRAS FDA-21CFR 173,310,184,1724。

3.ADI 无需规定(FAO/WHO,1994)。

使用 乳化剂、成膜剂、增稠剂。

1.使用注意事项 在酸性溶液中作用弱,一般不宜在酸性较大的水果汁和食品中应用。

2.使用范围及用量

(1)我国《食品添加剂使用卫生标准》(GB 2760-1996)规定:可按生产需要适量用于各类食品。

(2)美国FDA(1989)规定:用途及限量为,调味品和佐料(除用于填充油橄榄的香料之外),1%;糖果、蜜饯和糕点糖霜,6.0%;明胶和布丁,4.0%;罐头,10.0%;加工水果和水果汁,2.0%;其它食品,根据实际工艺需要不超过1.0%。

(3)日本规定:用于冰淇淋以改善保形性及使组织细腻,其用量为0.1%~0.4%;制造馅类可赋予粘结性,使吸附于稳定剂的水分难以形成冰晶,其用量为0.1%~0.7%。

(4)此外可制成薄膜用于糖果防粘包装。

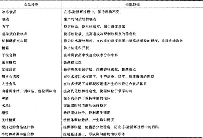
(5)实际使用参考:见附表4。

附表4 海藻酸钠在食品中的应用

随便看

 

离鸟网收录3541549条中英文词条,其功能与新华字典、现代汉语词典、牛津高阶英汉词典等各类中英文词典类似,基本涵盖了全部常用中英文字词句的读音、释义及用法,是语言学习和写作的有利工具。

 

Copyright © 2004-2024 vtrois.com All Rights Reserved
更新时间:2026/4/9 10:48:46