网站首页  词典首页


请输入您要查询的字词:

 

字词 糖尿病
类别 中英文字词句释义及详细解析
释义

糖尿病


【释义】:

糖尿病(diadetes mellitus)是因胰岛素分泌、胰岛素作用或两者同时存在缺陷所致的以慢性高血糖伴有糖类(碳水化合物)、脂肪和蛋白质代谢紊乱为特征的一组代谢性疾病。糖尿病对人体的长期影响主要是造成各种器官的功能损伤,包括不断进展的血管性疾病(即可引起失明的视网膜病变,引起肾功能衰竭的糖尿病肾病,及不断增加的心血管、脑血管和周围血管病的危险)和神经病变(可累及周围神经和自主神经)。糖尿病最严重的急性并发症是酮症酸中毒及高渗性昏迷,危害健康,甚至生命。

【诊断】:

1.临床表现 典型者有“三多一少”症状,即多饮、多尿、多食、消瘦,不少患者缺乏典型临床症状,表现为反应性低血糖,或某些急慢性并发症的症状。

2.辅助检查

(1)血糖测定 空腹及餐后血糖升高是诊断糖尿病的主要依据。空腹静脉全血血糖(真糖法)的正常值为3.3~5.6mmol/L(60~100mg/dl),血浆血糖正常值为3.9~6.4mmol/L(70~110mg/dl)。

(2)口服葡萄糖耐量试验 可疑糖尿病,空腹及餐后血糖增高但未达到糖尿病诊断标准者应行此试验。成人采用75g葡萄糖负荷,儿童1.75g/kg,正常人血糖高峰出现于服糖后1/2~1h,峰值不超过8.9~10mmol/L(160~180mg/dl)。

(3)空腹血浆或血清胰岛素及C肽测定 采用放射免疫法测定的胰岛素包括胰岛素原及与抗体结合的胰岛素。C肽测定不受胰岛素抗体影响,不与胰岛素产生交叉免疫反应,也不受外源性胰岛素干扰。1型糖尿病空腹血浆胰岛素和C肽水平很低,2型糖尿病则多为正常或增高。

(4)胰岛素或C肽释放试验 本试验的方法与OGTT相同,只是于空腹,服糖后30,60,120,180min时采血同时测胰岛素或C肽,以直接了解胰岛β细胞的功能状态。正常人血胰岛素和C肽的高峰与血糖高峰一致,于服糖后30~60分钟胰岛素测值为空腹的5~10倍,C肽测值为空腹的5~6倍。1型糖尿病患者糖负荷后无胰岛素和C肽释放反应峰,其释放曲线呈低平状态;2型糖尿病肥胖患者,糖负荷后胰岛素和C肽释放反应峰值正常或增高,但高峰却在2h后延迟出现;病程已久消瘦2型糖尿病患者胰岛素和C肽的释放反应峰值低于正常。

(5)糖基化血红蛋白测定 糖基化血红蛋白(GHb)含量与血糖浓度呈正比,可反映2~3个月前体内血糖的平均水平。糖基化血红蛋白的主要成分为HbAlc,因此常以HbAlc代表GHb。GHb(或HbAlc)的测值因测定方法不同而略有差异,约在3.6%~6.3%的范围之内。未控制的糖尿病患者GHb可为正常人的2至3倍。

(6)糖化血清蛋白测定 葡萄糖与血清蛋白和其他蛋白质亦可发生非酶糖化反应,使白蛋白等蛋白质N-末端上形成酮胺结构,类似果糖胺,因此又将糖化血清蛋白测定称为果糖胺测定,其含量亦取决于血糖浓度,可反映受试者2周前的血糖平均浓度。正常值依方法和实验室不同略有不同,需参照各实验室制定的标准。

(7)自身抗体测定 自身抗体包括胰岛细胞抗体(ICA)、胰岛素抗体(IAA)及谷氨酸脱羟酶(GAD)抗体测定。1型糖尿病患者血清中该三种抗体可同时存在,亦可仅测到1~2种。三种抗体中GAD存在的时间较长,于发病10余年后仍可测到该抗体。

(8)其他检查 有关糖尿病并发症的实验室检查,包括血脂、血黏度;脑、心、肾血管病变及功能检查见有关章节。

3.糖尿病的诊断标准 1996年ADA提出的新诊断标准,见表8-2。

表8-2 ADA糖尿病诊断新标准(1996年)

4.诊断 糖尿病的诊断包括确定糖尿病、糖尿病分型和并发症的诊断。

(1)确定糖尿病的诊断 典型病例,出现多饮、多尿、多食及体重减少的三多一少症状。结合血糖测定,若符合前述诊断标准,即可作出诊断。三多症状不明显,中年以上肥胖的轻症患者,往往以某种并发症或伴随症而就诊,若随时警惕本症,及时进行血糖测定或糖耐量试验,即可早期得到诊断。

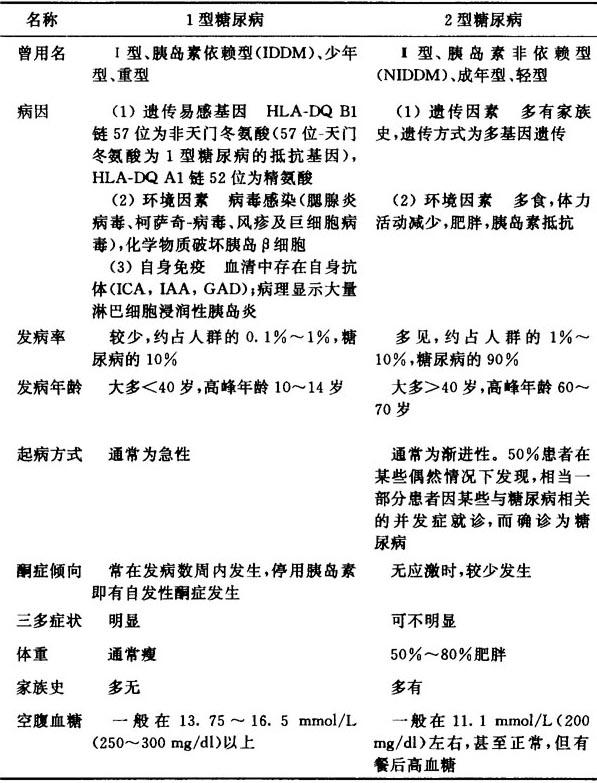
(2)糖尿病的分型 糖尿病一旦确定,则应进行分型诊断。糖尿病分型诊断关系到治疗方案的选择,因此十分重要。原发性糖尿病的两种主要类型,即1型糖尿病和2型糖尿病是两种不同病因所致的疾病,有着不同的病理生理特点,以及临床特点和表现形式。1型和2型糖尿病中,不同的临床特点和鉴别要点见表8-3。

表8-3 1型和2型糖尿病的特点和主要区别

(3)并发症的诊断

1)急性糖尿病并发症

a.感染

(a)皮肤感染 癣、疖、痈,有时可酿成败血症。

(b)结核 肺结核多见,扩展快,多病灶,易形成空洞,患病率比正常人高3~5倍。

(c)泌尿系统 下尿路感染、肾盂肾炎、膀胱炎、坏死性肾乳头炎;真菌性阴道炎、外阴炎。

(d)其他 胆囊炎、牙周炎、齿龈溢脓、鼻窦炎等。

b.酮症酸中毒 见8.29糖尿病酮症酸中毒节。

c.高血糖高渗综合征 见8.30高血糖高渗综合征节。

2)慢性糖尿病并发症 慢性并发症是长期代谢控制较差的结果,同样与遗传和环境影响有关。慢性并发症分为微血管并发症和大血管并发症。微血管并发症是糖尿病特有的,一般不发生在无长期高血糖的非糖尿病患者中。大血管并发症不是糖尿病特有的,但却是糖尿病患者中最常见的。与正常人比较,大血管并发症在糖尿病中的发生年龄较轻,病变范围更广,程度更为严重。

a.微血管并发症

(a)视网膜病变 糖尿病视网膜小血管损伤,引起糖尿病视网膜病变,是青年糖尿病患者引起失明最普遍的原因,也是使糖尿病患者致残的重要并发症。

糖尿病视网膜病变的分类:

●非增殖性视网膜病变 表现为微小动脉瘤、点片状出血、硬性渗出、黄斑水肿。

●增殖前期视网膜病变 表现为软性渗出(视网膜梗塞)、视网膜内微血管的异常。

●增殖性视网膜病变 表现为新生血管形成、出血及视网膜剥离。

(b)糖尿病肾病 糖尿病肾病是累及肾小管和肾小球的病变,通常在糖尿病发生15~20年后出现,其自然病程开始于微量白蛋白尿(30~300mg/24h),并可发展为显性蛋白尿,血压升高,肾功能下降,若不积极治疗,部分患者最终进入终末期肾功能衰竭而死亡。糖尿病肾病的分期如表8-4所示。

表8-4 糖尿病肾病分期

(c)糖尿病神经病变 糖尿病神经病变是糖尿病最普遍的并发症,被分为周围神经病变和自主神经病变。

周围神经病变:

●对称性的周围神经病变(多神经病变);

●单周围神经病变;

●脑神经病变;

●神经根病变。

自主神经病变:

●心血管系统,包括心动过速、体位性低血压、无痛性心肌梗死及心脏猝死。

●消化系统,包括食管和胃动力异常(吞咽困难、胃轻瘫)、胆囊收缩功能异常和排便异常。

●泌尿生殖系统,神经源性膀胱,阳痿与不育。

●其他,包括出汗及皮肤温度异常、未察觉的低血糖及瞳孔改变。

糖尿病神经病变的诊断:糖尿病神经病变的诊断过去主要依靠症状和特殊体征的主观解释作出诊断,目前多采用电生理检查,测定感觉和运动传导速度及肌电图等手段进行病变定位和病变程度的估计。

b.大血管并发症 糖尿病患者并发动脉粥样硬化,如冠心病、脑血管病及周围血管病的危险性大大增加,其危险因素包括血脂异常、高血压、肥胖、高血糖及血凝改变,致使这些血管病变发生早,发展快,是糖尿病患者致死致残的主要原因。

(a)冠心病 糖尿患者冠心病致残和死亡率是同年龄组非糖尿患者的2~3倍,且发生左心衰、心源性休克、心律失常、传导阻滞的频率和程度都高。

(b)脑血管病变 糖尿病脑血管病变的发生率较非糖尿病明显增高,并以脑梗死为多见。

(c)周围血管病变 引起下肢闭塞性脉管炎。大血管病变的诊断和治疗参照有关章节。

【治疗】:

糖尿病的治疗是一种综合治疗,包括对患者的教育、饮食治疗、运动疗法、药物治疗等几个方面。

1.糖尿病教育 教育是糖尿病综合治疗的前提,教育内容:

(1)向患者及家属介绍有关糖尿病的知识,及控制血糖的重要性。

(2)明确血糖控制的目标(空腹血糖控制良好指标为<6.1mmol/L,至少应<7.8mmol/L,餐后2h<8.0mmol/L,不应高于10mmol/L)及不达标的危害性。

(3)教会患者进行饮食计算及换算方法,并主动遵守饮食计划。

(4)教会患者糖尿病治疗管理的基本方法,包括尿糖定性试验、快速血糖测定、服药或注射胰岛素的方法、低血糖的识别及处理、足部护理、自我监测并及时与医生联系。

2.饮食治疗 饮食治疗在糖尿病综合治疗中占重要地位,任何类型的糖尿病,不管病情轻重及有无并发症,是否采用口服药物或胰岛素治疗,都应长期坚持严格的饮食控制。饮食治疗的目的:

(1)减轻胰岛负担,纠正糖、脂代谢紊乱,预防或延缓并发症的发生和发展。

(2)维持正常体重,使肥胖者减肥以消除胰岛素抵抗,消瘦者体重增加以保持健康,儿童能正常生长发育。

(3)饮食治疗的方法

1)总热量的确定 糖尿病患者每日热量需要量可根据标准体重及工作强度确定(表8-5,8-6)。标准体重的简单估计法为:

标准体重(kg)=身高(cm)-100(35岁以下-105)

表8-5 糖尿病患者每日每千克理想体重所需热量[kJ(kcal)]

表8-6 劳动强度种类

●患者可按照实际体重判断自己属于肥胖、正常还是消瘦。

●根据体重状态和劳动强度选择每千克体重的热卡量并计算每日总热量。

●肥胖者最好按每日总热量摄入减少2092~4184kJ(500~1000kcal)的要求逐渐减少,其减少是根据肥胖程度和患者的耐受能力而定。体重降低不宜过速过猛,否则患者可因蛋白质摄入不足而感乏力,不能坚持。

●儿童、孕妇、哺乳妇女及消耗性疾病者应适当增加热量。

2)三大营养成分的合理搭配 在总热量限制的前提下,放宽糖类(碳水化合物)的比率,即食物中糖类(碳水化合物)占总热量的55%~60%,所采用的糖类(碳水化合物)应主要为多糖类,在各种谷类、根茎类中含量丰富。高纤维食品虽属多糖类,但不提供热量,也不刺激胰岛素分泌,可延缓肠道对糖类的吸收速度,降低餐后高血糖、高胰岛素血症及胰升糖素水平,增加胰岛素敏感性,降低血脂并减肥。蛋白质占总热量的12%~20%,提倡患者每日蛋白质摄入量应限制在0.8g/kg体重,特别对糖尿病肾病患者更要严格限制。动物蛋白质因富含必需氨基酸,其质量比植物蛋白质高,最好能占1/3。富含蛋白质的食物是肉类、蛋类及豆类,谷类中含蛋白质7%~8%。若患者每日主食300g,即已从中获得植物蛋白质45g,再补充一些瘦肉、鸡蛋、牛奶、豆类就可满足蛋白质的需要。脂肪的摄入量应少于总热量的30%,其中饱和脂肪酸(如猪油、羊油、牛油、乳油)应少于10%,不饱和脂肪酸(单一及多元不饱和脂肪酸)应占20%左右。胆固醇(包括所有肉、蛋、黄油、甲壳鱼类、动物内脏)不超过300mg/d。高胆固醇血症患者应严格限制胆固醇摄入量,高三酰甘油(甘油三酯)血症者应限制总热量及糖类的摄入。总之,糖尿病患者的饮食计划要注意营养平衡,其原则是以植物性食品为主,动物性为辅,多吃绿色蔬菜及高纤维素食品,不吃甜食。

3.运动治疗 糖尿病患者运动的好处在于:

(1)运动可增加脂肪细胞中酶的活性,加速脂肪分解,及过剩脂肪组织消耗,结合饮食控制可达理想减肥效果。

(2)运动使脂肪细胞表面的胰岛素受体数量及敏感性提高,既降低了血胰岛素水平,又实现了降糖降脂目的。

(3)增强体力,改善精神状况,有利于恢复心理平衡。运动的形式多种多样,采取的方式因人而异,但应以容易调节运动强度的运动为宜。运动量的大小取决于运动强度和时间,在实施运动计划时应根据个人的具体情况,由轻到重地增加运动强度。运动强度相当于最大运动能力(VO2max)%,VO2max为最大氧摄取量,因检测比较困难,所以常用不同年龄组的心率表示这种强度,并把极限强度定为100%。运动量的计算方法有:

计算法:VO2max%心率=安静时心率+(运动时最大心率-安静时心率)×强度。运动时最大心率=210-年龄。运动强度以运动时最大心率与安静时心率差作为百分数,即百分负荷强度,由此决定运动强度。一般将80%以上称为强度,40%~60%为中度,20%为轻度。例如,一位60岁的患者,安静时心率76次/min,则中等强度运动VO2max%心率=76+(210-60-76)×60%=120次/min(运动时心率)。

简易法:运动时心率=170-年龄。

开始运动时应从30%~40%开始,适应后可逐渐增加运动量。

(4)运动风险 如引起缺血性心脏病加重、高血压患者诱发心脑血管意外、视网膜病变者发生视网膜出血、肾病者使蛋白尿加重、足溃疡者溃疡加重、1型糖尿病胰岛素用量不足时促使血糖升高甚至诱发酮症,而注射胰岛素后又可使胰岛素吸收过快引起低血糖等。因此,运动要掌握适应证。糖尿病不适应运动的情况有:

1)严重1型糖尿病。

2)肾脏并发症。

3)高血压和各种心脏病。

4)眼底病变。

5)暂时性脑缺血。

6)严重神经肌肉及关节病变。

7)极度肥胖等。

4.药物治疗 1型糖尿病在饮食和运动治疗的基础上必须使用胰岛素治疗,而2型糖尿病如饮食和运动治疗未能达到满意血糖控制时,需加用药物治疗。2型糖尿病的药物治疗应着眼于解决胰岛素缺乏和胰岛素抵抗两个问题。早期轻症血中胰岛素水平高者,提示主要存在胰岛素抵抗,用药应选择胰岛素增敏剂;病情中等,血胰岛素水平不高者,提示既有胰岛素分泌不足又有胰岛素抵抗,应选择刺激胰岛素分泌的药物及胰岛素增敏剂联合治疗;病情严重,血中胰岛素水平低者,提示胰岛功能衰竭胰岛素分泌不足,应采用胰岛素治疗,并可同时并用胰岛素增敏剂。

(1)口服降糖药物

1)磺脲类 该类药物主要通过直接刺激胰岛β细胞分泌胰岛素而达到降糖目的,此外兼有改善胰岛素敏感性的作用(即胰腺外作用)。适用于尚有一定胰岛功能,经饮食及运动治疗血糖控制仍不满意的非肥胖的2型糖尿病患者。肥胖的2型糖尿病患者宜首选双胍类降糖药,但若不能耐受双胍类药物或双胍类不能满意控制血糖者也可选择磺脲类药物。糖尿病患者在发生酮症酸中毒、严重感染、手术等应激状态时禁用磺脲类药物。严重肝肾功能不全及合并妊娠时不宜用口服降糖药治疗。磺脲类应在餐前半小时服用,可使最大药效时间与餐后血糖高峰达到一致,有利于血糖控制。磺脲类药物的种类很多,各药的特征见表8-7。

表8-7 磺脲类药物作用表

●各种磺脲类药物的作用强度不同,但经调整每片剂量后,每片降糖效果基本相当。优降糖的降糖效果较其他药物强。

●达美康对预防心血管并发症或心血管危险因子(血脂、血小板功能、血液流变学)有良好作用。

●糖适平因主要从胆管系统排出,轻、中度肾功能不全者可选用此药。

●磺脲类药物使用不当可发生低血糖,应从小剂量开始。优降糖和达美康作用时间长,若用量过大,进食过少,肾功能减退,易出现低血糖。

●磺脲类药物偶可引起皮疹、肝功能受损等。

2)双胍类降糖药 双胍类药物可减少肠道对葡萄糖的吸收,抑制糖原异生从而减少肝糖输出;增加机体对胰岛素的敏感性,从而增加外周组织对葡萄糖的摄取和利用,达到降糖目的。双胍类药物在高血糖状态下有降糖作用,但对正常血糖无降糖作用,故不引起低血糖。以胰岛素抵抗为主的糖尿病患者,特别是肥胖的2型糖尿病患者治疗应首选双胍类药物;非肥胖2型糖尿病患者用磺脲类药物不能满意控制血糖时可加用双胍类药物。1型和2型糖尿病患者使用胰岛素治疗时若联合应用双胍类(表8-8),不仅可增加胰岛素的降糖作用,减少胰岛素用量,并可减少血糖不稳定者的血糖波动。

表8-8 常用双胍类药物表

●糖尿病酮症酸中毒、高渗性昏迷、严重感染时及糖尿病患者伴心衰、肝肾功能衰竭、慢性肺部疾病、组织缺氧、酗酒等均禁用双胍类药物,因易引起乳酸性酸中毒。糖尿病患者在妊娠期间亦不能应用双胍类药物。

●双胍类主要的不良反应是消化道反应,有食欲不振、恶心、呕吐、腹痛及腹泻等。因其促进肌肉中糖的无氧酵解,产生大量乳酸,机体缺氧时易致乳酸中毒,应引起重视。

3)α-糖苷酶抑制剂 该类药物的降糖机制是抑制多糖或双糖转变为单糖,延缓葡萄糖在肠道的吸收从而降低餐后血糖并兼有减轻胰岛素抵抗的作用。该类药物的适应证很广,可单独或与双胍类同用于肥胖的2型糖尿病患者;与磺脲类或与磺脲类、双胍类联合用于仅用磺脲类血糖控制不理想的2型糖尿病患者;与胰岛素合用于1型和2型需用胰岛素患者,不仅可减少胰岛素用量还有助于减轻餐后早期高血糖及餐后晚期低血糖(表8-9)。

表8-9 常用α-糖苷酶抑制剂

●糖苷酶抑制剂的使用应从小剂量开始,逐渐增加剂量,并与第一口饭一起嚼碎咽下。

●糖苷酶抑制剂的主要不良反应是消化道反应,表现为腹部胀满、胀气、肠鸣音亢进和排气过多,少数患者有腹泻或便秘。这些症状多在服药2周左右缓解,仅少数患者不能耐受而停药。

●原有消化不良、消化道溃疡、肠梗阻倾向、感染、恶性肿瘤、酗酒、严重肝肾功能损害者禁用糖苷酶抑制剂。妊娠或哺乳妇女及小儿不宜使用。

4)中药 消渴丸、渴乐宁、金芪降糖片等。

(2)胰岛素治疗

1)适应证

a.1型糖尿病。

b.2型糖尿病病程久,胰岛功能衰竭或用口服降糖药物不能理想控制血糖者。

c.糖尿病患者在发生酮症酸中毒、高渗性昏迷、乳酸中毒、严重感染、创伤、大手术前后。

d.糖尿病患者并发进行性视网膜病变、神经病变、肾脏损害、急性心肌梗死、脑血管意外、严重足溃疡及下肢坏疽等。

e.糖尿病伴慢性肝、肾功能不全;慢性消耗性疾病如结核和肿瘤等。

f.糖尿病妊娠或分娩时。

2)制剂类型 以往用于糖尿病治疗的胰岛素主要为猪和牛的胰岛素,目前基因工程合成的人胰岛素已广泛用于临床。各类胰岛素制剂的特征见表8-10。

表8-10 常用胰岛素制剂

3)胰岛素制剂的选择原则及方法

a.糖尿病患者若遇酮症酸中毒、高渗性昏迷、乳酸中毒、严重感染、大手术前后应采用短效胰岛素静脉滴注或推注,以快速纠正代谢紊乱及危象,剂量需根据情况而定,见有关章节。

b.糖尿病日常胰岛素治疗的目的是控制血糖,防止或延缓高血糖所致急、慢性并发症的发生。正常生理状态下,胰岛素分泌有两种情况:一是持续少量的基础分泌;二是进餐后食物刺激所致的胰岛素大量分泌,理想治疗应模拟体内胰岛素的生理分泌。初始应用胰岛素治疗的患者,应选用短效制剂以摸索全天用量。可按每日每千克体重0.3~0.5u正规胰岛素分3次于三餐前30min皮下注射,然后根据血糖进行调整。若患者日间血糖控制良好,而清晨空腹血糖较高,可根据血糖于晚餐前或睡前加用中效胰岛素(NPH)。

c.比较经典的,既可模拟胰岛素生理分泌,患者依从性又较好的治疗方法是早晚餐前注射正规胰岛素和NPH混合胰岛素制剂。早餐前注射的正规胰岛素用以控制早餐后血糖,NPH用以提供早餐后到晚餐前的基础胰岛素分泌和控制午餐后的血糖;晚餐前注射的正规胰岛素用以控制晚餐后的血糖,NPH则提供晚餐后和夜间的基础胰岛素水平。正规胰岛素与NPH的比例,可选用市售人胰岛素70/30或50/50的预混制剂,也可根据血糖配制。

d.若采用猪和牛胰岛素(RI+PZI)混合制剂,一般采用的比例为2∶1(RI∶PZI)。每日总量<30u,可于早餐前一次注射,总量>30u最好分2次于早晚餐前注射,早餐前注射总量的2/3或3/5,晚餐前注射总量1/3或2/5。

e.NPH或长效胰岛素于早餐前及晚餐前注射并于三餐前注射超短效Lispro。使用Lispro时,因其起效快、消失快,必须注射NPH提供基础胰岛素量。

4)胰岛素剂量的调整

a.调整方法 早餐前血糖有问题,调整作用于夜间或睡前的胰岛素剂量;午餐前血糖有问题,调整早餐前的正规胰岛素剂量;晚餐前血糖有问题,调整午餐前的正规胰岛素或早餐前的中效胰岛素剂量;睡前血糖有问题,调整晚餐前正规胰岛素剂量。

b.调整剂量 根据血糖水平,在原来胰岛素剂量的基础上做出补充调整,使血糖控制在理想范围内。

根据血糖调整法:血糖(mg/d,mmol/L) 调整剂量(u)

<50 2.80 减1~2

50~70 2.80~3.92 减1

70~150 3.92~8.40 原剂量不变

150~200 8.40~11.20 增加1

200~250 11.20~14 增加1~2

5)胰岛素反应

a.低血糖反应 多与用量过多、进食过少、运动过强有关,应积极寻找原因。若因胰岛素使用不当,应调整胰岛素用量,尤其对老年人,血糖控制标准应适当放宽。运动时易出现低血糖者,运动前应加餐。一旦发生低血糖,轻者快速进食糖水或米面制品,重者静脉推注50%葡萄糖40~80ml,必要时10%葡萄糖静脉滴注。

b.过敏反应 多出现在采用猪和牛胰岛素者,可表现为注射局部红肿,痒痛及硬结;亦可出现全身反应,如荨麻疹、血管神经性水肿、过敏性休克等。有局部反应者可自动脱敏;有全身反应者应换人工合成胰岛素制剂;发生过敏性休克,应立即抗过敏抗休克处理。

c.胰岛素性水肿 糖尿病控制不良者常有失水、失钠,当用胰岛素治疗数日后,因胰岛素促进肾小管重吸收钠,引起钠水潴留而出现水肿。

(3)胰岛素泵治疗 胰岛素泵的主要功效有二,一是提供基础胰岛素分泌量;二是在进餐前提供大剂量胰岛素用于控制餐后高血糖。泵的优点表现在:

1)程序化功能,饮食及控制夜间血糖平稳。

2)药物吸收重复性好,无皮下沉积,极少发生与运动相关的低血糖。

3)生活方式更加灵活,方便。

(4)胰岛移植。

5.糖尿病并发症治疗

(1)糖尿病视网膜病变的治疗

1)代谢控制 防止视网膜病变的发生和发展,理想的血糖控制标准最好GHb<8%,空腹血糖<7.8mmol/L。

2)高血压 糖尿病视网膜病变伴高血压者,应保持血压在正常范围内。

3)视网膜病变的治疗

a.广泛视网膜的光致凝固术 通过“氩激光”光致凝固术,用于治疗增殖性视网膜病变和高危险特性的患者,可使视网膜病变向失明发展的进展率降低50%。

b.病灶性的激光光致凝固术 用于治疗黄斑水肿及黄斑区血管的异常。

c.玻璃体切割 用于清除玻璃体内填充的血液、切断牵拉的纤维索条、从视网膜表面剥离收缩的纤维膜、修复某种类型复杂的视网膜剥离。该手术治疗的最终目的是控制视力的进一步丧失,但恢复正常视力则很困难。

(2)糖尿病肾病的治疗 糖尿病肾病的治疗包括:改善血糖控制、改善血压控制、限制蛋白质摄入、透析及肾移植。

1)血糖控制

a.肾病早期和亚临床期,通过饮食、体育运动、口服降糖药或胰岛素的联合治疗达到血糖控制。

b.肾功能不全期,应采用胰岛素控制血糖为好,不能使用二甲双胍和依赖肾脏清除的磺脲类降糖药。因该类药物主要通过肾脏清除,仅少部分被肝脏灭活,药物易在肾功能不全患者体内积聚,诱发低血糖和中毒。仅第二代磺脲类降糖药糖适平主要通过肝脏清除,可用于肾功能不全的糖尿病患者。

c.终末肾功能衰竭期,应将所有接受口服降糖药治疗的患者转换为胰岛素治疗。肾功能不全的发展常伴有胰岛素抵抗,早期对胰岛素的需求可增加。然而当肾功能衰竭时,肾脏对胰岛素的清除降低,患者低血糖的发生率增加,胰岛素用量随着GFR的减少而减少,大约可减少50%。因此,对肾衰患者需进行血糖监测,紧密调节胰岛素用量。

2)血压控制

a.降低血压对早期糖尿病肾病患者减少尿蛋白排泄率,防止肾功能进一步恶化十分重要。治疗目的是使血压维持在18.62/10.64kPa(140/80mmHg)。抗高血压药物首选ACEI,如卡托普利(开搏通)、洛丁新、蒙诺等。该类药物既可降低血压,又可通过降低肾小球出球小动脉压力,减少肾小球内压,从而减少尿蛋白排泄。对血压正常的糖尿病肾病患者同样可采用ACEI达到减少蛋白尿的目的。

b.其他降压药物,如利尿剂,钙离子拮抗剂,β受体阻断剂均可单独或联合应用,但由于各自的不良反应,使用时需严密观察。

3)蛋白质限制 非糖尿病终末期肾衰患者,限制蛋白质摄入可延缓肾衰进展速率的有益作用已被证实。要求每日蛋白质的摄入为0.6g/kg体重,但很难达到,较折中的办法是确保患者不要摄取过多食物蛋白(不超过每日1g/kg体重)。

4)透析和肾移植 糖尿病肾病患者,当肌酐清除率<20ml/min应考虑透析治疗或肾移植。

透析有血液透析和腹膜透析两种,血液透析的困难在于静脉插管,感染、心衰、低容量、代谢控制不良及需要在医院进行,使其应用受到限制。腹透是一个相对简单的操作过程,可在家中进行。透析液中加入胰岛素可改善血糖控制,因为腹壁胰岛素吸收较皮下吸收更符合生理状态。腹膜炎是最严重的并发症,糖尿病患者的发生率比非糖尿病者高。

(3)糖尿病神经病变的治疗

1)控制血糖 纠正代谢紊乱为治疗各种糖尿病神经病变的基础,要求使血糖控制在正常或接近正常的范围内。理想的血糖控制为FBG<6.1mmol/L,PBG<7.8mmol/L,GHb<7%,若难以做到,可将标准放宽至FBG<7.2mmol/L,PBG<8.3mmol/L。

2)神经修复剂 通过改善和促进神经代谢,促进神经的生长、修复以改善临床症状。

a.弥可保(甲钴胺,甲基B12) 口服1500μg/d;肌注500μg/d。

b.爱维治(肌醇磷酸寡糖) 爱维治5~20ml+NS250ml静脉滴注,2ml/min,每日1次~隔日1次。

3)扩血管药 改善供应神经组织的微循环,促使损伤的神经组织修复。常用的有钙离子拮抗剂,ACEI及前列腺素E等。

a.尼莫地平 20mg每日3次,口服。

b.洛丁新 10mg每日1次,口服。

c.蒙诺 10mg每日1次,口服。

4)醛糖还原酶抑制剂 醛糖还原酶是蛋白质非酶促糖基化的关键酶,当醛糖还原酶被抑制后,可减慢蛋白质糖基化的速度,使糖化蛋白质产生减少,神经病变减轻。国外常用的为Sorbinil,国产药物已进入临床研究。

5)肌醇 糖尿病神经病变因多元醇通路活性增高,神经细胞内肌醇耗竭,补充肌醇可促进神经的修复。一般每日肌醇2g,3个月为一疗程。

6)疼痛的治疗 可用三环类抗抑郁药,大伦丁、卡马西平及非类固醇类抗炎剂;可短期应用利多卡因或可待因。

7)自主神经病变的治疗

a.胃轻瘫

●甲氧氯普胺(胃复安)10mg肌内注射,8~12h一次,或口服10~20mg,每日3次,持续4~6周。

●马丁啉10~20mg每日3次,口服。

●西沙必利5~10mg每日3次,口服。

●红霉素0.25g,每日3次,口服,或0.75g静脉滴注。

b.顽固性腹泻 抗生素可选择阿莫仙、甲硝唑、先锋霉素等,一周为一疗程,每月一次。

●可乐定0.15mg每12小时1次,口服。

●止泻宁1~2片,每日3次,口服。

●易蒙停2~4mg,每日3次,口服。

●生长抑素长效制剂皮下注射。

c.泌汗异常 中药

●生黄芪、枸杞子、五味子各10g,每日1剂,用开水300ml浸泡15~30min饮之,反复浸泡2~3次,30d为一疗程。

●甘草3~6g、浮小麦6~9g、红枣2粒,煎服。

随便看

 

离鸟网收录3541549条中英文词条,其功能与新华字典、现代汉语词典、牛津高阶英汉词典等各类中英文词典类似,基本涵盖了全部常用中英文字词句的读音、释义及用法,是语言学习和写作的有利工具。

 

Copyright © 2004-2024 vtrois.com All Rights Reserved
更新时间:2026/4/9 15:18:26