利克特第四系统组织理论
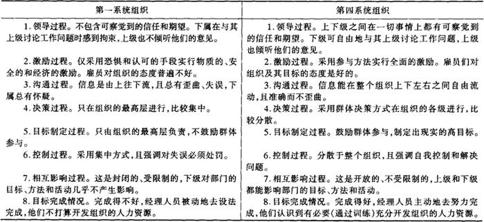
利克特是美国心理学家、行为学家,长期任密执安大学研究中心主任,著重研究企业的领导模式,提出了有名的“支持关系理论”。 他应用这一理论对古典管理组织理论的“机械的”管理模式进行了批评,设计了新型的“第四系统组织”。利克特的第四系统组织理论的核心内容是提出了一种崭新的领导模式,在组织结构理论中独树一帜。 利克特支持关系理论的主要思想是:领导要考虑下属的处境、想法和希望,要让职工认识到自己的价值和重要性。 由于领导支持职工,就能激发职工对领导者采取合作态度和抱有信任感,从而支持领导者。 以上述支持关系理论为基础,利克特根据大量的研究成果将美国的企业分成两大类:效率高的和效率低的。经过分析,他认为,效率低的企业在领导模式上有一些共性,即企业领导以工作为中心,把职工视为完成任务的工具,上级对下级大多采取命令式的态度,上下级之间缺乏交流;而效率高的企业,情况则相反,这些企业的领导模式是以人为中心的,他们把职工看成是真正的人,对其进行激励,鼓励参与,这就使组织成为一个紧密团结、有效活动的团体。 在上述分析的基础上,利克特将企业领导方式分为四类:(1)专制的命令式;(2)温和的命令式;(3)协商式;(4)参与式。其中,第一种是传统的领导方式,即古典主义组织理论所推崇的方式,他最初命名为“剥削的权利主义的方式”,后来简称为“第一系统”。 第二类和第三类虽有程度上的差别,但无本质上的不同,也属于权利主义领导模式。 只有第四类才是新型的、效率高的领导模式,他命名为“第四系统”。 他从八个方面将这四类领导方式加以区别,并将第一系统和第四系统两个极端作了比较,概括为表2-2。 表2-2 第一系统组织与第四系统组织之比较  利克特认为,第四系统组织更能适应环境的变化,因为它的结构设计鼓励更多地利用人的潜力。 |